Submit manuscript...
eISSN: 2574-9927

Material Science & Engineering International Journal

Research Article Volume 6 Issue 4

Modeling of an online learning architecture for mechanic ventilation integrating teleoperated equipment using colored Petri nets

Andres M Valencia,1 Jesus Caratar,2 Jose Garcia2

1GUIA artificial intelligence research group, Faculty of Engineering, Universidad del valle, Columbia
2Biotechnology research laboratory BIONOVO, Faculty of Engineering, Universidad del valle, Columbia

Correspondence: Andres M Valencia, Universidad del Valle, Faculty of Engineering, Intelligence Research Group, Artificial, GUIA, Columbia, Tel +57 602 3212100

Received: December 24, 2022 | Published: December 30, 2022

Citation: Valencia AM, Caratar J, Garcia J. Modeling of an online learning architecture for mechanic ventilation integrating teleoperated equipment using colored Petri nets. Material Sci & Eng. 2022;6(4):158-165 DOI: 10.15406/mseij.2022.06.00194

Download PDF

Abstract

Worldwide, diseases of the ventilatory system are the leading cause of disability and death. Currently, this critical scenario has been fueled by the rapid spread of COVID-19. Although the pandemic has motivated the development of technologies related to care, such as mechanical ventilators, the integration of an infrastructure that integrates a cyber-physical environment for the generation of virtual learning environments that integrate remote laboratories for the training of health professionals in ventilation mechanics has been limited. In this sense, this work focuses on the specifications of an architecture of virtual learning environments that integrates hardware and software resources with pedagogical strategies using the colored Petri net as a modeling tool.

Keywords: virtual learning environments, mechanical ventilators

Introduction

Breathing, a natural activity, traditionally carried out without difficulty, aimed at establishing a gaseous exchange, Oxygen-CO2, in the blood.1 Due to its relevance to survival, respiratory conditions rank internationally as the leading cause of death and disability.2 These statistics have increased due to multiple factors, such as diseases and environmental factors.3,4 Currently, the most important contribution is associated with COVID-19. Currently, COVID-19, the clinical syndrome associated with SARS-CoV-2 infection which gives patients a variable degree of respiratory syndrome, going from respiratory tract illness to severe interstitial pneumonia and acute respiratory distress syndrome (ARDS),5 has motivated new challenges for medical professionals. Deaths and infections keep increasing for different reasons. Meanwhile, resources like medical professionals and mechanical ventilators diminish because of sickness and failures, respectively. Some of the reasons are insufficient equipment to attend to critical patients, doctors acquiring the infection from patients, cross-contamination between patients due to infected health personnel, difficulties to allocate available mechanical ventilators due to administrative issues. For example, In Bogota, the capital of Colombia had an Intensive care unit (ICU) occupation of 97.3% on July 13th and during that month, 71.8% of bed occupations were COVID-19 patients.3 Cali has contributed to the COVID-19 death count with 1780 of 28803 in Colombia.4 Reducing the exposition of professionals to COVID-19 patients reduces the risk of them acquiring the infection, therefore, any means to achieve this must be considered. In this sense, digital transformation technology can be implemented in order to minimize medical exposition in academic preparations and patient attention. Although several academic and commercial lung emulators have been developed,6–15 and the pandemic scenery has motivated the design of mechanical ventilators,16–28 limited information on cyber-physical architectures that allow teleoperation has been referenced. In fact, a taxonomy composed of ten properties grouped according to three criteria: buildability, adaptability, and scalability, to classify the initiatives about ventilation mechanical is presented.29 According to,30 the development of these equipment has been defined by the integration of technologies, recommending the term smart, for the advanced control strategies, in the future of these developments, but limited relevance is defined for remote operation or monitoring. However,31 a mechanical ventilator with telemonitoring using the internet is presented. In32 a virtual simulation system was designed to be used by inexperienced health care professionals as a self-training tool. Although in33 reference that much more research is required before considering telemonitoring as a real improvement in the management of patients with respiratory limitation, it is recommended for training environments for medical personnel. With a futuristic vision,34 the authors describe an infrastructure with a strong relationship between health professionals, technological resources, and information technologies, establishing a Smart Hospital-Level Care in the Home. To verify the integration, coordination of the different resources, and the flow of the information generated, the use of the formal tool is recommended, like Colored Petri net. In35 is described the state of patients, the relationship between medical processes and resources in this cloud healthcare system by using CPN Tools. In36 a Petri net model is generated to specify a distributed telemedicine environment taking advantage of the benefits of service-oriented technology Focus (SOA) and strong telecommunications capabilities. In37 was modeled using Petri net, an environment that facilitates the execution of a specific protocol of physical rehabilitation on a patient by a healthcare specialist through teleoperated technical aids. This modeling tool is used in38 to verify distributed architecture to evaluate the human gait. In 39 presents a security threat-driven modeling framework based on Petri Net s for e‑learning systems. In this context, this work aims to implement an education infrastructure that permits mechanical ventilation operation and monitoring through virtualization and the internet. Specifically, considering the event-oriented dynamics of the system, a model using Colored Petry net is proposed.

Methodological framework

An interactive methodological framework was defined to develop this work, inspired by the spiral pattern, see Figure 1. Described below are each of the steps that make up the methodology used.

Figure 1 Methodological framework.

Identification of the system: The main objective of this stage is the conceptualization of the system to model, it begins with the analysis of the system functioning, to indicate the functions, the principal elements that compose it, and the operating conditions.

By the end of this stage, the elements that compose this system must be clearly defined to ease the identification and understanding of the relations between physical and logical components that allow the development of a specific function.

Structural definition of the system: The objective at this point is to identify the operating structure of the system to model by using the information obtained in the last step. For this purpose it is recommended to use high-level infrastructure diagrams,40 which are visual maps that describe a system from a wider perspective, presenting information through graphic representations of the relations and interactions of the principal and secondary components of the system.

This stage begins by identifying the principal characters of the system to model, then, each character needs to be described indicating its primary function and the way it interacts with the other characters of the system. This description must be done generally without technical specifications because these details will be taken into consideration in the following steps.

At the end of this step, the general structure of the system is done and the principal characters, auxiliary modules, and the relations between them can be evidenced

Classification of the functional information of the system: Based on the information in the infrastructure diagrams from the last stage, a list of the principal variables that the system will use is generated. For this purpose, first, the local variables of each function must be identified, that is to say, the variables that are used only for the operation of a specific function. The global variables of the system are identified subsequently, that is to say, the variables that have relevant information for the operation of multiple functions. It is vital to do this identification at the first instance, since the information obtained during this process is the base of the model of the relations in the data structure of the final model, defining the way that the information will be transported between the entities that compose the system.

Definition of functional and conceptual models: At this stage, the details of the system operation are established through a new infrastructural model, for this, the infrastructural diagrams are used once more. These diagrams generated in this step must contain detailed information about the system operation, for which purpose this information and the information from the principal used variables shall be related. By combining all this data, the specific function modules are built, which can guarantee the correct operation of the system to model.

The resulting diagrams show a high relevance because the final models in Petri nets that can verify the proper function of the system as a whole, base their definition of structure and data flow in the information presented by the studies this step.

Analysis by simulation using the generated models: Based on the information generated in the previous steps, the simulation scenarios, the observation variables and evaluation indicators are defined according to the simulation objectives, such as resource management, system synchrony, performance, among others.

Results

Description of the cyber-physical system for teleoperated training in mechanical ventilation:

The cyber-physical system for teleoperated training in mechanical ventilation was developed with the objective of allowing practices of mechanical ventilation in a non-face-to-face way, in a manner that students and medical professionals with difficulties to join on-site courses can develop the needed abilities to adequately use the equipment of mechanical ventilation installed at their medical units.

For this purpose, a mechanical ventilation laboratory was developed, consisting of an emulator of a mechanical ventilator and a patient emulator, both were monitored and controlled by a user interface for the professor and another one for the students.

The implementation of two different interfaces to use the teleoperated laboratory defines efficiently the roles and the assignment of available resources, being the professor the administrator, who will establish the actions that the students can do.

For its part, the students can observe the practices individually through their interface, since each one can log in from their personal computer. Moreover, each student remains in a passive state until the professor allows manipulation permits for the physical equipment (ventilator and patient emulators), at that moment the student interface is enabled and has the option to enter a new configuration for the mechanical ventilator.

Finally, the cyber-physical system has the possibility to store in a database the information during the practice for its subsequent consultation, showing the student rights and wrongs. This information includes:

  1. Data configuration: Corresponds to the entered parameters to modify the conditions of the mechanical ventilation emulator and patient emulator.
  2. Clinical scenario: Corresponds to additional information entered by the professor to build a clinical scenario according to the settings of the patient emulator. This information does not influence the behavior of the patient or mechanical ventilator emulator but helps the student to build the representation of a real clinical case.
  3. Equipment response: Corresponds to the data generated by the sensors of pressure, flow, and oxygen, similarly, the actuator states are linked such as vacuum pumps, proportional solenoid valves, and two states installed in the laboratory equipment.

Description of the operating structure of the cyber-physical system for teleoperated practices on mechanical ventilation: The communication system proposed allows the interaction between one professor and multiple students with the mechanical ventilation and patient emulators as shown in Figure 2, it presents the general structure of the system to model, in this structure, the involved characters can be seen in the communication system and the relations.

The characters present in Figure 2 are:

  1. The human machine interface (HMI) for the teacher. Is a virtual environment in which the professor can communicate with the students and with physical devices such as the mechanical ventilator and the patient emulator. This interface can monitor and control the operation of the equipment and also, this interface gives permission to the student to control the equipment.
  2. The human machine interface (HMI) for the students: Is a virtual environment that allows the students to communicate with the professor and interact with the mechanical ventilator in a controlled way.
  3. Mechanical ventilator (MV): Physical device used in medicine to assist the breathing process in patients that cannot execute it by themselves. The ventilator mixes air and oxygen to introduce it into the patient's lungs in a controlled way.
  4. Patient emulator (PE): This is a physical device that connects to the mechanical ventilator and emulates the operating conditions of a real lung, this device can set up the operating parameters such as compliance, resistance, or leakage, to emulate the mechanical behavior of different medical pathologies.

Description of the used variables in the cyber-physical system for teleoperated training in mechanical ventilation

Each one of the presented characters in Figure 2 shows a group of variables associated with each one of them, which are detailed below.

Student interface: Sends the mechanical ventilator configuration to the communication system, represented by the variable “ve(n)” where (n) depends on the student assigned to update or modify the variables of the mechanical ventilator, this is specified in Table 1.

Variable

Values

Description

IP

1…5

IP address to transfer data from one device to another in an organized way.

sid(n)

sid(1), sid(2),.. sid(n)

student ID

vpe

vpe1, vpe2, vpe3

settings assigned by the professor to a patient emulator

set up(data)

set up("mv1"),

settings assigned to a mechanical ventilator

set up("mv2"),

set up("mv3")

variables(data)

variables ("vmv1"), variables("vmv2"), variables("vmv3")

Variables produced by the mechanical ventilator

Table 1 Description of the variables and their values)

Description of the functional and operational models of the cyber-physical system for teleoperated training in mechanical ventilation

Once the characters and variables of the system have been identified, the next step is to analyze the particular functions that the system can make through an infrastructure diagram with a higher-level detail than the one presented in Figure 2. This diagram is presented in Figure 3 showing each of the functions that the information management system must-have.

Figure 2a Characters involved in the information system.

Figure 2b Mechanical Ventilator (MV) and Patient Emulator (PE).

Figure 2c HMI Student.

Figure 2d HMI Teacher.

Figure 3 Detailed infrastructure diagram of the information management system VentyLab.

In reviewing the diagram in Figure 3, it can be concluded that the information management system allows the operation of these functions:

  1. Show in the student interfaces the information generated by the mechanical ventilator and the lung emulator.
  2. Display the students connected in the professor interface
  3. Give permits from the professor interface to one student connected, allowing him to set up the mechanical ventilator.
  4. The professor interface can set up the mechanical ventilator and the patient emulator.
  5. Store in a database the setting parameters entered to the mechanical ventilator and the patient emulator
  6. Store in a database the operation parameters entered to the mechanical ventilator and the patient emulator

In this way, the communication system proposed offers the needed conditions to develop a course of mechanical ventilation using a remote laboratory consisting of a mechanical ventilator emulator and a patient emulator.

Once the functions and the interactions between the components of the system have been defined, the construction of the models in Petri nets can start.

Simulation model in Petri nets

A model of the operational behavior of the communication system between the elements that make possible the virtual course of mechanical ventilation was made, it was based on the structural model in Figure 1 and also, taking the information from the variables and the operational behavior of the systems. This model was made using colored Petri nets, see Figure 4.

Figure 4 Model in petri nets of the interactions between system actors.

The model consists of three principal transitions (double-lined rectangles) which contain subnets defined as Professor interface, internet, MV and PE, and students interface.

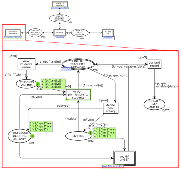
The macro transition named “professor interface” contains the subnet that represents the professor workstation, which allows the teacher to see the students logged in and assign them permissions to control the equipment. Each setting of the devices is made by one person at a time (student and professor)

For example, Figure 5 shows a simulation where the subnet “professor interface” has 3 students online (sid (1), sid(2) and sid(3)), therefore, the professor can assign one permit to each of the students to set up the mechanical ventilator, according to a clinical case (vpe “variable patient emulator”) designed by the professor. On the other hand, the teacher can set up the devices directly through the subnet “set up MV and EP”.

Figure 5 Subnet “professor interface”.

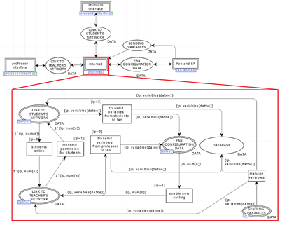
The macro transition “internet”, see Figure 6, manages all the information shared by the students, professor, and devices, an example is, the permits assigned by the professor, which are sent via the internet to the students.

Figure 6 Subnet Internet.

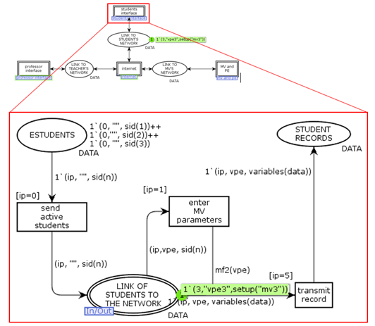
After receiving the permits, the students assign and send the adjustment parameter to the mechanical ventilator (ip=3) through the internet to the devices. See Figure 7.

Figure 7 Subnet students interface.

In addition, the subnet students interface receives the data from the variables coming from the ventilator and patient simulator, for the purpose that every student can see the parameters given by the ventilator.

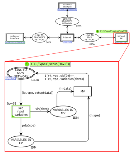
The subnet “MV and EP” receives the information from the settings send either by the professor in an example case or by the students enabled to participate in the clinical scenario proposed by the professor (for example, set up (“mv3”)), where the said scenario is represented in the compliance and resistance information that characterizes the patient respiratory mechanics. This data sets up the ventilator and the response values of this device (“vmv1”, ..”vmv3”) are sent to the teacher and students subsequently for its analysis, see Figure 8 and Figure 9.

Figure 8 Subnet “MV and EP”, input of information to the EP.

Figure 9 Subnet “MV and EP”, EP's response.

Discussion of results

The model obtained based on the proposed architecture allows the observation and evaluation of possible interaction between the characters and its behavior, it was needed to build up a system for mechanical ventilation focused on training and teaching online, where students and teachers could interact remotely with mechanic devices, being able to control the operation variables and obtaining real responses from the variable behavior of the ventilation devices.

The modular construction of the general model enables the definition of the system operation with a high range of accuracy upon the real use scenario due to the specification of simple functions.

Simirarly, this modeling strategy supports small changes in specific functions of the general system without disturbing the global behavior of the system, which allows to model different operation strategies swiftly, due to the changes that are incorporated in each of the basic models and these, in turn, develop simply.

Conclusion

In this document, a formal model was made integrating remote laboratories with virtual learning environments and the information and communication technologies. The CPN model ensures the architecture specifications of the cyber-physical system such as the interaction between the resources, physical, human, and computer data, associated with the online learning of respiratory mechanics. The identifying and operation variables were specified based on the role of the user (professor, and students) for the remote laboratories, the mechanical ventilator, and the patient emulator with ventilatory limitation. In addition, the model allowed to specify the formation process using the cyber-physical education environment of mechanical ventilation. This is specifically useful to strengthen the education of health professionals on this matter, particularly during the actual COVID-19 pandemic.

Acknowledgments

The authors would like to thank the Universidad del Valle for the economic support that allowed this work.

Funding

None.

Conflicts of interest

Author declares there is no conflict of interest in publishing the article.

References

  1. Allen JD. Human physiology the basis of medicine. The Ulster Medical Journal. 2008;77(3):216.
  2. Forum of International Respiratory Societies and European Respiratory Society,The global impact of respiratory disease;2017.
  3. Global Asthma Network, The global asthma report 2014. OCLC: 898870555, ISBN: 978-0-473-29125-9.
  4. Burney PGJ, Patel J, Newson R, et al. Global and regional trends in COPD mortality, 1990-2010. The European Respiratory Journal. 2015;45(5):1239–1247.
  5. Petrosillo N, Viceconte G, Ergonul O, et al. COVID-19, SARS and MERS: Are they closely related?. Clin Microbiol Infect.2020;26(6):729–734.
  6. Nikolaos K, Albanese Antonio, Isaza Fernando, et al. Patient emulator: A tool for testing mechanical ventilation therapies.38th Annual International Conference of the IEEE Engineering in Medicine and Biology Society (EMBC). 2016:4321–4324.
  7. Guillermo Avendaño, Toncio Felipe, Fuentes Pablo. Design and construction of a real simulator for calibrating lung servo-ventilators. Annu Int Conf IEEE Eng Med Biol Soc.2010;2010:2970–2974.
  8. https://www.aqai.eu/en/products-service/development/testchest.php
  9. https://www.michiganinstruments.com/lung-simulators/
  10. Richard Pasteka, Kolar Radim, Barros Nelson, et al. Electro-mechanical lung simulator using polymer and organic human lung equivalents for realistic breathing simulation. Scientific reports. 2019:1–12.
  11. Heili-Frades Sarah, Germán Peces-Barba, María Jesús Rodríguez-Nieto. Design of a lung simulator for teaching lung mechanics in mechanical ventilation. Archivos de Bronconeumología. 2007;(12):374–379.
  12. An organosynthetic soft robotic respiratory.
  13. https://laerdal.com/de/information/shortcuts-and-redirects/ASL5000-LungSolution/
  14. Richard Paštěka, Forjan M. Actively breathing mechanical lung simulator development and preliminary measurements. EMBEC & NBC 2017. Singapore: Springer; 2017:751–754.      
  15. Bautsch, Florian, Georg Männel, Philipp Rostalski. Development of a novel low-cost lung function simulator. Current Directions in Biomedical Engineering. 2019;5(1):557–560.
  16. Sarah HF, Peces Barba Germán, Rodríguez-Nieto María Jesús. Diseño de un simulador de pulmón para el aprendizaje de la mecánica pulmonar en ventilación mecánica. Archivos de Bronconeumología. 2007;43(12):674–679.
  17. Johar HS, Yadav K. DRDO’s Portable Low-Cost Ventilator: “DEVEN”. Transactions of the Indian National Academy of Engineering. 2020:365–371.
  18. Saiful J, Hidayat, Suprapto, et al. Design and implementation of ventilator for breathing apparatus. IOP Conference Series: Materials Science and Engineering. 2020;990(1):1–6.
  19. El Majid Badre, Aboubakr El Hammoumi, Abdelaziz El Ghzizal, et al. Preliminary design of an innovative simple and easy-to-build portable ventilator for COVID-19 patients. Euro-Mediterranean journal for environmental integration. 2020;23(5):1–4.
  20. Knorr Jacob M, Megan MS, Daniel CS, et al. Design and performance testing of a novel emergency ventilator for in-hospital use. Canadian journal of respiratory therapy. 2020;56:42–51.
  21. Darwood A, McCanny J, Jones P, et al. The design and evaluation of a novel low‐cost portable ventilator. Anaesthesia. 2019;74(11):1406–1415.
  22. Vasan Aditya, Reiley Weekes, William Connacher, et al. MAD Vent: A low‐cost ventilator for patients with COVID‐19. Medical devices & sensors. 2020;3(4):10106.
  23. Vivas Fernández, Francisco José, Bravo Ismael Martel, et al. ResUHUrge: A low cost and fully functional ventilator indicated for application in COVID-19 patients. Sensors. 2020;20(23):6774.
  24. Tharion J,Kapil S,Muthu N, et al. Rapid manufacturable ventilator for respiratory emergencies of COVID-19 disease. Transactions of the Indian National Academy of Engineering. 2020:5:373–378.
  25. Petsiuk Aliaksei, Nagendra G Tanikella, Samantha Dertinger, et al. Partially RepRapable automated open source bag valve mask-based ventilator. HardwareX. 2020;8:e00131.
  26. Sojar Sakina H.Titration of parameters in shared ventilation with a portable ventilator. Respiratory Care. 2021;66(5):758–768.
  27. Galbiati C. Mechanical Ventilator Milano (MVM): A novel mechanical ventilator designed for mass scale production in response to the COVID-19 pandemics. arXiv preprint arXiv:2003. 2020;10405.
  28. Živčák, Jozef. A Portable BVM-based Emergency Mechanical Ventilator. 2021 IEEE 19th World Symposium on Applied Machine Intelligence and Informatics (SAMI). IEEE; 2021.
  29. Mirvakili Seyed M, Douglas Sim, Robert Langer. Inverse pneumatic artificial muscles for application in low‐cost ventilators. Advanced Intelligent System. 2021;3(2):e2000200.
  30. Mora, Simone, Fábio Duarte, Carlo Ratti. Can Open Source Hardware Mechanical Ventilator (OSH-MVs) initiatives help cope with the COVID-19 health crisis? Taxonomy and state of the art. HardwareX.2020;8:e00150.
  31. Kacmarek Robert M. The mechanical ventilator: past, present, and future. Respiratory care. 2011;56(8):1170–1180.
  32. Chang, Javier, Augusto Acosta, Jorge Benavides-Aspiazu, et al. Masi: A mechanical ventilator based on a manual resuscitator with telemedicine capabilities for patients with ARDS during the COVID-19 crisis. HardwareX. 2021;9:e00187.
  33. Takeuchi Akihiro, Abe Tadashi, Hirose Minoru, et al. Interactive simulation system for artificial ventilation on the internet: virtual ventilator. Journal of clinical monitoring and computing. 2004;18(5–6):353–363.
  34. Ambrosino Nicolino, Vitacca Michele, Dreher Michael, et al. Tele-monitoring of ventilator-dependent patients: a European Respiratory Society Statement. European respiratory journal. 2016;48(3):648–663.
  35. Li, Yafei. A Petri net based model for a cloud healthcare system.2018 Chinese Control And Decision Conference (CCDC). IEEE; 2018:1–680.
  36. Mtibaa Sabri, Moncef Tagina. An automated petri-net based approach for change management in distributed telemedicine environment. arXiv preprint arXiv. 2012;1210:6076.
  37. Ruiz, Ivan, Juan Contreras, Jose Garcia. Towards a physical rehabilitation system using a telemedicine approach. Computer Methods in Biomechanics and Biomedical Engineering: Imaging & Visualization. 2020;8(6):671–680.
  38. Mejia Francisco Javier, Jose Isidro Garcia, Celia E Hurtado. Model-based design of body motion sensing technology using systems modeling language and coloured petri nets. 2019 IEEE International Conference on E-health Networking, Application & Services (HealthCom). IEEE; 2019.
  39. Rosen,Joseph M, Lisa V Adams , James Geiling, et al. Telehealth's new horizon: providing smart hospital-level are in the home. Telemedicine and e-Health. 2021;27(11):1215–1224.
  40. Khamparia Aditya, Babita Pandey. Threat driven modeling framework using petri nets for e-learning system. Springer Plus; 2016. 446 p.
Creative Commons Attribution License

©2022 Valencia, et al. This is an open access article distributed under the terms of the, which permits unrestricted use, distribution, and build upon your work non-commercially.