Submit manuscript...
Journal of
eISSN: 2574-8114

Textile Engineering & Fashion Technology

Mini Review Volume 11 Issue 2

Cultural gene decoding of Qiang embroidery motif and design application

Qiuyu Yu, Yu Zhao

College of Sericulture, Textile and Biomass Sciences, Southwest University, China

Correspondence: Yu Zhao, College of Sericulture, Textile and Biomass Sciences, Southwest University,Chongqing 400715, PR China

Received: April 12, 2025 | Published: April 29, 2025

Citation: Yu Q, Zhao Y. Cultural gene decoding of Qiang embroidery motif and design application. J Textile Eng Fashion Technol. 2025;11(2):79-84. DOI: 10.15406/jteft.2025.11.00407

Download PDF

Abstract

This study aims to construct a gene map of Qiang embroidery motifs based on cultural gene theory, through the structural analysis of both dominnant and recessive factors. The approach involves organizing six elements—motif themes, forms, colors, composition, craftsmanship, and semantics—to build a gene map that respects the cultural context of the Qiang people, and then inductively extract the fundamental elements for innovative pattern design. The construction of a cultural gene map for Qiang embroidery motifs provides a more comprehensive and holistic reflection of the cultural characteristics and aesthetic meanings of the Qiang people. The design translation of cultural genes contributes to the effective expression and inheritance of ethnic culture, enhances consumers' cultural identity, and serves as a bridge connecting culture with design creation. It also offers an accedemic reference for the innovation of ethnic cultural and creative products.

Keyword: cultural gene, Qiang embroidery motifs, dominnant factors, recessive factors, design creation

Introduction

In the past decade, with the awakening of China's local cultural self-confidence, the protection of non-heritage programs in various regions has been carried out with great enthusiasm. However, many development modes oriented towards “productive protection” exclusively focuses on innovations in contemporary aesthetic forms and the economic benefits of industrial development, neglecting the “authenticity” of the non-heritage itself.1 This has resulted in superficial implementation of many projects, and even problems such as “cultural appropriation” or “Symbolic hollowing out” have appeared. Qiang embroidery belongs to China's outstanding ethnic embroidery, which is one of the traditional characteristics of the Qiang culture. The materialized motifs of its diversified characteristics are the reproduction of the real life and folklore of the Qiang people. Motif of the traditional Qiang embroidery have clear primary and secondary levels. Its visual expressions and cultural connotations have unique regional characteristics, forming its own unique style features, with high cultural, artistic and historical values. Today's Qiang embroidery products, on the other hand, are piled up with a large number of rigidly copied motifs, lacking logic and morphological symbiosis. This may due to the utilitarian aesthetic generalization caused by the influence of the modern commercialized environment, and the products have gradually lost the original unique aesthetic paradigm of the Qiang people. Therefore, the introduction of cultural gene theory to the in-depth analysis of regional characteristic culture and the refinement of elements can play an important guiding role in the specific design innovation practice.

Research on cultural gene

The concept of cultural genes, inspired by biological genes, began as a “Meme” study by British biologist and behavioral ecologist Richard Dawkins in 1976.2 He established an analogy between genetic replication processes in biological inheritance and cultural factor replication mechanisms in transmission, which was a groundbreaking theoretical breakthrough. His student Susan Blackmore, in her monograph “The Meme Machine”, reiterates the conceptual analogy between cultural replication and biological genetic replication, positioning this paradigm as the "genetics" of cultural social transmission.3 Compared with the international research on cultural genes, Chinese study on the cultural genes has a much more comprehensive approach and broader scope, discussing both communication and cultural structure.4 Scholar Liu Changlin pioneered the study of cultural genes by integrating this framework with interpretations of traditional Chinese culture in 1988.5 Ten years later, Shang Leling advanced the "Three-Layered Theory of Cultural Genes" ,‘The first layer isthe structural gene of systematic knowledge, the second layer is the regulatory gene that can recognize the regularity of knowledge and the operational gene that can turn knowledge into usefulness’.6 To recapitulate, cultural genes function akin to DNA, where the cultural factors carrying essential hereditary information undergo transcription ("heredity and replication"), then through designed translation ("decoding and reinterpretation") manifest as novel cultural vectors, thereby actualizing cultural transmission (Figure 1).7,8 During cultural transmission, targeted modifications can be implemented to cultural genes, analogous to genetic iterative processes, which plays a pivotal role in maintaining their vitality and enabling adaptation to evolving societal environments.9

Figure 1 Genetic expression of genes in relation to cultural genes and design (analogy).

At present, the protection and inheritance of China's intangible cultural heritage is booming, and the concept of "cultural gene"has become more prominent. Since the concept of "cultural gene" was introduced to the Chinese design academia in 2008, its theoretical research and application have continued to grow in popularity. The research mainly focuses on the product design, and the discussion mostly focuses on how to extract the genes of a certain traditional culture and turn them into cultural factors, and realize design innovation and personalized development by means of translation, so as to give cultural value to product design (Figure 1).10

Regarding the criteria for identifying cultural genes, several papers have mentioned that it is similar to those for identifying biological genes, which include "dominant genes" and "recessive genes".8,11–13 Both are alleles that determine the expression of relative traits in their offspring. Dominant cultural genes are highly visible, which can be directly perceived, such as motifs’ theme, forms, colors, and compositions—while recessive cultural genes are generally more subtle and not easily perceived, encompass intangible elements embedded in historical, social, and economic contexts, such as craftsmanship techniques and semantic symbolism, etc.14,15 Extracting dominant cultural factors facilitates the design of culturally resonant creative products, whereas decoding recessive cultural factors ensures the accurate transmission of ethnic values and enriches the cultural depth of design practices.16 These theoretical studies have corresponding practical arguments, which can provide theoretical references for the cultural gene extraction and design translation of Qiang embroidery motifs.

Construction of the cultural gene spectrum of Qiang embroidery motifs

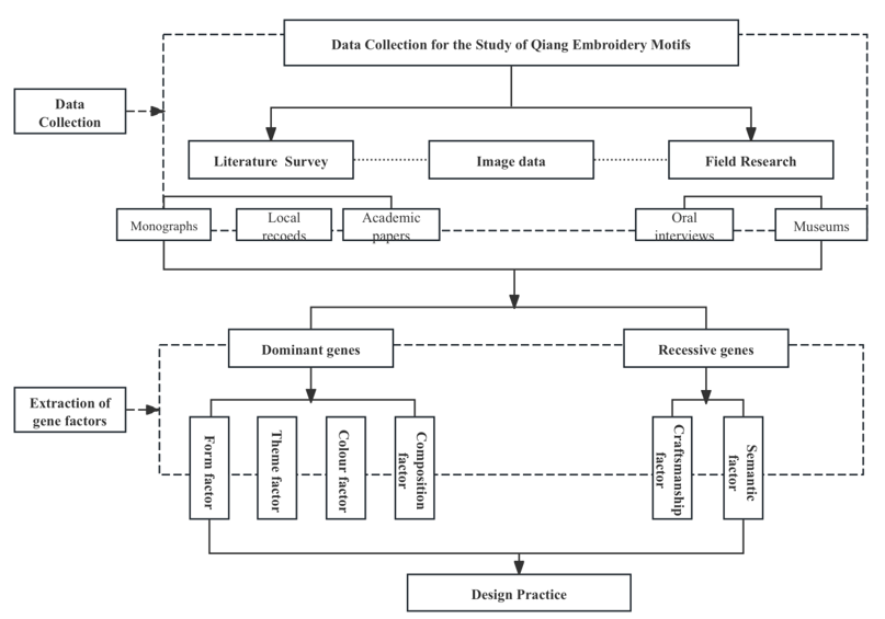
Qiang embroidery primarily involves four regions: Maoxian, Wenchuan, Lixian, and Beichuan in Sichuan Province. A comprehensive methodology was employed to integrate and systematize data, including ethnohistorical records, textual documents, and visual materials collected through field research. The technical roadmap is as follows (Figure 2):

Figure 2 The technical roadmap of Qiang embroidery motif research.

Extraction of dominnant factors

  1. Motif theme factors

Influenced by their natural environment, cultural heritage and historical evolution, Qiang embroidery exhibits a rich diversity of motifs. Based on systematic categorization of patterns from the Qiang embroidery motif database, these motifs can be classified into four categories:

  1. Floral motifs: ram’s horn flowers, golden gourds, broad bean flowers, wheat ear patterns;
  2. Animal motifs: ram’s horns, butterflies, birds;
  3. Natural phenomena motifs: cloud spirals, flame patterns, landscapes, sun-moon-star configurations;
  4. Abstract geometric motifs: meander patterns (回纹), swastikas (万字纹), octagonal star, fortress crenellations, chain-link.
  1. Form factors

Qiang embroidery motifs exhibit regional variations in form. Even for the same motif, stylistic expressions diverge into realistic and abstract decorative visual styles, influenced by local craftsmanship, regional aesthetics, and differing artistic choices in stylistic execution.For example, the classic ram’s horn flower motif on aprons from Zhenping Township, Songpan County, employs piehua embroidery techniques to meticulously replicate the layered delicacy of natural flowers through curvilinear forms.However,The iconic "Four Rams Guarding Flowers" embroidery pattern on aprons in Wenchuan features simplified geometric abstractions dominated by straight and diagonal lines, reflecting the constraints and aesthetics of tiaohua (cross-stitch) techniques.For the form extraction, Adobe Illustrator software is utilized to analyze and deconstruct the morphological characteristics of representative patterns across categories (Table 1).

Table 1 Motif, Form and colour factors of Qiang embroidery motifs

  1. Colour factors

Traditional Qiang embroidery exhibits two overarching chromatic characteristics: vernacular vibrancy and refined elegance. Through bold color applications, Qiang artisans express life aspirations and convey emotional narratives. Vibrant hues—such as peach red, fuchsia, vermilion, leek green, mint green, azure, pastel yellow, and tangerine—are juxtaposed, contrasted, or interwoven to create festive and dynamic visual tension. While Qiang traditional embroidery also showcase subtle elegance. For instance, the embroidery from Diexi region features intricate white patterns stitched on indigo or black backgrounds, embodying opulent solemnity.

For color extraction, Adobe Photoshop’s eyedropper tool is applied to sampled patterns, recording corresponding color codes (e.g., CMYK values) for systematic analysis.

  1. Composition factors

Through skeletal analysis of Qiang embroidery motif derived from historical records, archival texts and field research imagery, three primary compositional principles emerge (Table 2): independent, adaptive and continuous composition.

Table 2 Composition factors of Qiang embroidery patterns

Extraction of recessive factors

  1. Craftsmanship factors

The Qiang people primarily inhabit the Aba Tibetan and Qiang Autonomous Prefecture in Sichuan Province, where their embroidery techniques have evolved under the cultural confluence of Han and Tibetan traditions. Qiang embroidery encompasses diverse methods, including cross-stitch, chain-stitch, flat-stitch, and couching embroidery, among others.

  1. Semantic factors

The semantic factors from Qiang patterns involves an in-depth analysis of historical, cultural, and motif-related literature, revealing two primary dimensions. One is symbolism of blessings and emotional expression. They reflect the Qiang philosophy of harmonious coexistence with nature through motifs imbued with prayers and emotional symbolism. Another is cultural heritage transmission. They are used to document lived customs and ethnic cultural exchanges to preserve collective memory.By systematically cataloguing the Semantics of collected patterns, a repository of implicit cultural factors is established (Table 3).

Name of pattern

Semantic

Name of pattern

Semantic

Ram’s horn flowers

Marriage flower represents

Ram

Totem worship

 

symbol of love

 

Ethnic symbol

Golden pumpkin

Symbol of fertility

Lion

Symbol of guarding

 

Prosperity and wealth

 

Symbol of family safety

Wheat hanging

Good harvest

Bird

Nature worship

 

good weather and good harvest

 

praying for good fortune

Pomegranate

Symbol of fertility

Butterfly

Beautiful love

 

Prosperity and wealth

 

Life cycle

Peony

Prosperity and wealth

Snake

Drive away diseases

     

Health and longevity

Chrysanthemum

Sun worship

Long

A symbol of nobility

Flower in the vase

praying for good fortune

Cloud

Reverence for nature

Broad bean

Love narrative expression

Fortress crenellations

War mark

 

Blessings and wishes

 

Defend the homeland

Fir trees

Ward off evil

Meander patterns

Symbolizing auspiciousness

 

Praying for good luck

 

Eternal vitality of life

 

& safe journey

   

Octagonal star

Spiritual beliefs

Sun

Spiritual beliefs

 

Sun worship

 

Sun worship

Swastikas

Longevity and good fortune

Star

Spiritual beliefs

 

 

 

Universe Imagination

Table 3 Semantic factors of Qiang embroidery motifs

Design application

Three traditional Qiang embroidery motifs—ram's horn flowers, butterflies, and pomegranates (Figure 3)—were selected as primitive forms. Using shape grammar, innovative motifs were generated through iterative copied, rotational and mirrored transformations. These motifs were subsequently organized within a circular adaptive framework, characteristic of Qiang embroidery, to create new motifs. The designs retain the distinctive aesthetic of Qiang embroidery while integrating classical composition, endowing the new motifs with symbolic connotations of harmony and completeness.

Figure 3 Design Process of Qiang embroidery motifs based on Shape grammer.

Conclusion

This study investigates the key factors within the cultural genes of Qiang embroidery motif to uncover the authenticity of Qiang regional culture, thereby establishing a theoretical foundation and methodological framework for subsequent design development. The introduction of the cultural gene concept helps prevent misuse and arbitrary appropriation during redesign processes. This approach is equally applicable to pattern-based design innovation in other traditional cultural contexts.

Acknowledgments

None.

Funding

None.

Conflicts of interest

The authors declare that there is no conflict of interest.

References

  1. Jiao Z, Ming L, Zhao–Hui G. Qiang embroidery iconography. China Book Council. 2022:374–376.
  2. Dawkins R. Translated by Yun–Zhong L, Dai–Yun Z, Bin W. The selfish gene. Changchun: Jingling People Publishing House; 1998:242–243.
  3. Blackmore S. The meme machine. Oxford University Press; 2000. 12 p.
  4. Pang P. Cultural structure and modern China. Chinese Social Sciences; 1986:81–98.
  5. Chang–Lin L. Cosmic gene, social gene and cultural philosophical tends. 1988;(11):29–32.
  6. Lelin S. The three–layered view of cultural genes – sixth note of reflections on the “hyper–cyclic view of development”. Development. 1998;(5):7–8.
  7. Ligang T, Tingxiu Z. Research on product instance population and product gene. Journal of Shanghai Jiaotong University. 2007;41(9).
  8. Shule L, Chunrong Z, Chao Z. Construction and design application of gene pedigree map of Taijiang Miao embroidery patterns. Packaging Engineering. 2025;46(02):261–272.
  9. Theory on cultural genes: a possible expression path in cultural anthropology. Ethnic Studies. 2013;(6):63–69.
  10. Kaixiong L, Banglong P. Cultural gene analysis and design application research of turtle–shaped snake pattern longevity pattern. Packaging Engineering. 2023;44(20):414–425.
  11. Gero JS. Research for cultural DNA in design. In: Lee JH, editor. Computational studies on cultural variation and heredity. KAIST Research Series. Singapore: Springer; 2018.
  12. Bingchen G, Hui Y, Zhenfang L, et al. Research on the extraction and design application of Banpo painted pottery cultural genes. Journal of Northwestern Polytechnical University. 2011;31(4):66–69.
  13. Liu C, Lei Q. Construction and design translation of the gene map of Mongolian Yurt culture from the perspective of cultural field. Packaging Engineering. 2023;44(6):286–301.
  14. Gui–Xi B. Types of cultural genes and principles for their identification: a constructive framework based on ethnic craft culture. Journal of South–Central University for Nationalities (Humanities and Social Sciences). 2021;41(6):57–64.
  15. Ye J, Wu Y. A study on the decoding of regional cultural genes and the design of cultural and creative products. In: Stephanidis C, Antona M, Ntoa S, editors. HCI International 2023 Posters. HCII 2023. Communications in computer and information science. Springer, Cham. 2023.
  16. Chuan–Hai Z. On cultural genes and their social functions. Henan Social Science. 2008;(2):50–52.
Creative Commons Attribution License

©2025 Yu, et al. This is an open access article distributed under the terms of the, which permits unrestricted use, distribution, and build upon your work non-commercially.