Submit manuscript...
Journal of
eISSN: 2373-4426

Pediatrics & Neonatal Care

Case Report Volume 14 Issue 3

Esophageal foreign body in neonates: How do they get it?

Dr. Sunita Ojha ,1 Dr. Sanket Goyal,2 Dr. Anupam Chaturvedi,2 Dr. Rajiv Kumar Bansal,3 Dr. Ravi Sharma,4 Dr. Taneesha Gupta5

1MS, MCh Pediatric Surgery, Head of the Department, Department of Neonatal and Pediatric Surgery, Santokba Durlabhji Memorial Hospital and Research Institute, India
2Consultant Pediatrician, Department of Neonatology and Pediatrics, Santokba Durlabhji Memorial Hospital and Research Institute, India
3Head of the Department, Department of Neonatology and Pediatrics, Santokba Durlabhji Memorial Hospital and Research Institute, India
4Pediatric Intensivist, Department of Neonatology and Pediatrics, Santokba Durlabhji Memorial Hospital and Research Institute, India
5Junior Resident, Department of Neonatology and Pediatrics, Santokba Durlabhji Memorial Hospital and Research Institute, India

Correspondence: Dr. Sunita Ojha, MS, MCh Pediatric Surgery, Head of the Department, Department of Neonatal and Pediatric Surgery, Santokba Durlabhji Memorial Hospital and Research Institute, Jaipur (Rajasthan), India, Tel 9950595509

Received: October 28, 2024 | Published: December 13, 2024

Citation: Ojha S, Goyal S, Chaturvedi A, et al. Esophageal foreign body in neonates: How do they get it?. J Pediatr Neonatal Care. 2024;14(3):205-210. DOI: 10.15406/jpnc.2024.14.00568

Download PDF

Abstract

Esophageal foreign body is common in pediatric age group but is rare in neonatal period. A 5-days old newborn presented to us with provisional diagnosis of Esophageal atresia (EA) with or without Tracheo-esophageal fistula (TEF). Child had drooling of saliva and inability to feed. Surprisingly X-ray showed radiopaque shadow in esophagus. Esophagoscopy revealed an impacted stone with a large ulcer. Stone was mobilized by endoscopy but could not be retrieved above cricopharynx due to proximal esophageal oedema. Stone was pushed into stomach and was retrieved by gastrotomy. Literature search from 1955-2022(67 years), identified thirty-nine neonates with wide variety of esophageal FB. Details are discussed with different modalities used for removal of FB and their outcome.

Background

Esophageal Foreign body(FB) more commonly occur in pediatric population from 6 months to 3 years of age due to curiosity and tendency for oral exploration. Although coins are more commonly found esophageal FBs but button batteries, marble stone, pins, nails have also been reported.1 Delay in treatment can lead to complications like perforation, stricture, abscess or death. Early treatment can prevent morbidity and mortality. Respiratory distress with drooling of saliva in newborn is usually considered as esophageal atresia with/without trachea-esophageal fistula (EA/TEF). In a neonate, occurrence of esophageal FB is rare as newborn is on milk-feed and is not picking up, or exploring objects. Diagnosis is difficult to make because of fallacious negative history. Neonatal FBs are usually incidental, due to negligence, sibling curiosity or homicidal.

We discuss here a case of a female neonate who had a large stone impacted in the upper one-third of esophagus along with review of 39 cases of neonates with variety of interesting and unusual esophageal FB found in literature over last 67 years from 1955-2022.

Case presentation

A 3.62 kg, 5 days-old-newborn girl was referred to our tertiary care hospital with complaints of respiratory distress and frothing from mouth for 2 days. The child was apparently well for 3 days after birth. She had respiratory distress, tachypnoea, and chest retraction. She was managed at local hospital, where feeding tube could not be negotiated into stomach and was referred to us for suspected EA/TEF.

On examination, heart rate was 147/min, blood pressure was 75/50 mmHg, and respiratory rate was 52/ min, SPO2 was 97% with oxygen and capillary refilling time was <3 sec. with chest retraction. She had moderately increased secretions from mouth with bilateral conducted sounds. Feeding tube could not be negotiated into stomach. X ray showed coiling of infant feeding tube and large radiopaque shadow in the upper esophagus (Figure 1). Fact that child had accepted feeds well for initially 3 days without any discomfort, raised doubt in it being esophageal atresia. Contrast study was done which revealed large opacity from T2-4and trickling of contrast in stomach ruling out EA and esophageal perforation (Figure 2).

Figure 1 X ray showed coiling of infant feeding tube and large radiopaque shadow in the upper esophagus.

Figure 2 Contrast study showing radiopaque shadow from T2-4and trickling of contrast in stomach ruling out EA and esophageal perforation.

Upper GI endoscopy revealed large impacted stone in upper esophagus with ulcerated mucosa, and surrounding oedema. Stone could not be extracted by flexible endoscope. Under general anesthesia rigid endoscopy was done and impacted FB was mobilized with difficulty but could not be pulled up above the cricopharynx. FB slipped into stomach and was retrieved by gastrotomy. In view of large esophageal ulcer, this gastrotomy was used for tube gastrostomy to feed. Child was fed through gastrostomy tube and was allowed orally on 9th postoperative day after contrast study. Child tolerated feeds well and subsequently gastrostomy was removed. Endoscopy at 2 month showed healed ulcer, mild scars and no stricture. Parents were not aware of FB but had suspicion on 3year old sibling who had tendency to play with toys and mimic feeding them stone.

Discussion

Eder-Hufford rigid esophagoscope was introduced in 1949. Rigid endoscopy and removal of FB was done by Chevaliar Jackson in 1937.2 Rigid esophagoscopy has been primary tool upto 1957 when Hirchowitz constructed first flexible fibreoptic endoscope.3 Removal of FB by flexible esophagoscope was reported by Mckenhnie in 1972.4 With advent of flexible esophagoscopy, use of rigid endoscopy is significantly less common, but rigid esophagoscopy still plays a role in case of impacted FB not mobilized by flexible endoscopy.

Children are prone to esophageal FB, as they have curiosity and tendency for oral exploration of objects and swallowing almost anything. Most of the FBs pass through the gastrointestinal tract without difficulty but 10-20% require endoscopic removal and about 1% require surgical procedure.1 In neonates usually FB is not expected as the child is neither moving nor picks up the objects. It is either accidental or homicidal. Usual presentation of esophageal FB is difficulty in swallowing, or respiratory discomfort in pediatric age group (6 months to 3 years) but in neonates drooling of saliva with respiratory discomfort is more common presentation that usually leads to misdiagnosis of TEF/EA.

Chest radiograph is the commonest investigation for respiratory discomfort which can reveal FB if it is radiopaque. Radiolucent FB are missed on plain radiograph. Contrast study or CT scan may be helpful in making diagnosis in such cases.

A through literature search from 1955-2022 (67years), with MeSH terms like neonatal, esophageal Children, foreign body, pediatric, oesophageal perforation, was done. Thirty nine neonates with esophageal FB were identified in literature (Table 1).5–28 Diagnosis becomes easier when there is history of FB aspiration but in neonates usually history of FB is not available either because the incident is not witnessed, or it is intentional (homicidal case no 1,2) or accidental (case no 3,4). Definite history of FB was present in two cases only (case no. 5, 6) while allegation was on sibling in three cases (case no. 7, 33 and present case). Parents were unaware of FB’s like dropper caps, pendent, finger ring, ear ring that slipped into child’s mouth and esophagus and came to notice only after the xray (case 3, 4, 6, 16).

Youngest newborn required rigid endoscopy and Portsmouth ET removal from esophagus that had slipped into esophagus and lost while resuscitation immediately after birth (case no. 8-12). Eldest neonate was 28 days of age (case no 13). First case of reported esophageal FB was found in 1960, since then 39 neonates have been reported. Interestingly endotracheal tube (ET) was more common FB in neonates (7cases no. 8-12, 15, 17) (Table 1).

Varieties of FB were found (battery, cotton buds, stone, button, catheter tip, medicine dropper cap, pendent, finger ring, safety pin) (table 1). In two case (no.1, 2) multiple FB were found as it was homicidal intent. Case 18 had slippage of glossoptysis button in bronchus leading to broncho-esophageal fistula after 18 months which ultimately lead to mortality. In an unoperated case of TEF/EA, (case 19) slipped broken end of red rubber catheter in upper pouch was present as FB. Case 1 was posted for thoracotomy considering it TEF/EA. Betel nut was found on esophagotomy as surprise on operating table. Preoperatively feeding tube was coiled up in upper esophagus due to impacted radiolucent bettlenut which was not visualized on radiograph. Out of 39 cases in literature, in 3 cases details about type of foreign body was not found.

Sl.No.

Author (ref)

Year

Age/sex

Foreign body

Procedure

Outcome

1

Pujar V5

2013

6days/f

Bettlenut (Homicidal)

thoracotomy,

Recovered

2

Medatwal A6

2008

12days/f

Multiple FB (total 9)

FE

Expired

3

Chioukh FZ7

2017

7days/m

eyedrop cap

FE

Recovered

4

Patil8

2016

5days/m

Finger ring

RE, slipped in stomach

**Recovered

5

Nassir GA9

2002

24days/m

safety pin

Magnet/gastrostomy

Recovered

6

Srikant KP10

2016

4days/m

dropper cap

FE

Recovered

7

Entesham HN11

2015

21days/f

Marble

RE

Recovered

8-12

Dickson12

1967

at birth/m

Endotracheal tube

RE

Recovered

13

Syahputra DA13

2021

28days/m

Pendent

FE

Recovered

14

Zlotnikov SA14

1960

Newborn

No details

RE

Recovered

15

Banerjee A15

1983

Neonate/m

Endotracheal tube

RE

Recovered

16

Tasneem Z16

2004

3days/m

Finger ring

RE

Recovered

17

Tasneem Z16

2004

2days/m

Endotracheal tube

RE

Recovered

18

Zunzunegui17

1997

3days/m

button for glossoptysis

Thoracotomy for BEF

Expired

19

Gupta R18

2016

2days/f

Broken red rubber

Retrieved while intubation

Recovered

20

Mohammed Z19

2010

25days/m

stone

FE, oesophagostomy

Recovered

21

Raboei20

2009

22days/f

Battery

RE

*Recovered

22

Singh R21

2012

12days/f

Battery

FE twice

Recovered

23

Altokhais TI22

2017

5days/m

No details

RE

Recovered

24

Chowdhary CR23

1992

21days/f

Button

FE

Recovered

25

Uba AF24

2002

23days/f

No details

FE

Recovered

26

Al Odaidan25

2000

20days/f

Thumbtack pin

FE

Recovered

27

Sharma LK26

1993

6days/f

Cotton

FE, pushed to stomach

Recovered

28

Mirza B27

2010

2days/m

Silicon Catheter tip

direct laryngoscopy

Recovered

29

Kim N28

2008

7weeks/m

button

FE

Recovered

30

Singh H29

2012

20days/f

Battery

RE

Recovered

31

Tarnowska A30

2010

8days/m

cotton bud

FE

Recovered

32

Aggarwal SK31

2005

4hrs/m

cotton ball

FE

Recovered

33

Sardana P32

2002

20days/m

Glass piece

Laryngoscopy

Recovered

34

Pooray33

2008

27days/f

Stone

RE

Recovered

35

Saboo R34

2005

20days/m

button with pin

FE

Recovered

36

Thapa BR35

1993

6days/f

stone

FE

Recovered

37

Dogruyol H36

1989

4days/m

Bean

FE

Recovered

38

Trivella G37

1962

Newborn

No details

RE

Recovered

39

LI ZS38

2006

24hrs/m

ear ring

FE

Recovered

40

Ojha S (present)

2022

5days/f

stone

FE,RE, gastrostomy

Recovered

Table 1 cases of Neonatal esophageal foreign body
RE: Rigid Endoscopy
FE: Flexible Endoscopy
BEF: Broncho-esophageal Fistula
* developed stricture, required dilatation for 1 year
** required Chest tube for pneumothorax

Chart 1 depicts various procedures done for retrieval of foreign body. Flexible and/or rigid endoscopy was attempted in all cases. FB was removed by flexible endoscopy alone in 17 cases, rigid endoscopy in 15, laryngoscopy in 2 and surgery was required in 5 cases (including present case) esophagostomy, thoracotomy, broncho-esophageal fistula repair and gastrostomy (Table 1, chart 1) (Case no. 1, 5, 18, 20, present case).29–38

Chart 1 Procedures done for FB removal

Out of 40 neonates (39 cases in literature and 1 present case), 38 recovered while 2 expired, one due to broncho-esophageal fistula (case 18) and one had multiple FBs (case 2, total of 9 FB including coin, safety pin, screw, polythene, glass piece). Out of 38 that recovered, one had pneumothorax that improved with chest tube insertion (case 4) while one developed stricture that required dilatation for about one year (case 21).

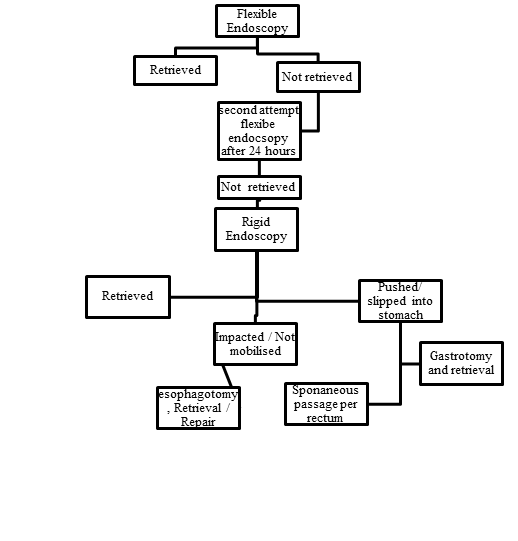
Various techniques like flexible endoscopy, rigid endoscopy, magnet, foley’s catheter, pushing the FB into stomach, gastrotomy, esophagotomy and thoracotomy have been done depending upon the situation (condition of child, esophagus, availability of equipments). Based on these procedures done for FB removal in neonates, suggested procedures/options are depicted in chart 2.

Chart 2 FB removals in neonates, suggested procedures/options.

Parents should be warned about use of eye dropper cap, small jewelry like rings, as it can fall accidentally in neonate’s mouth. Newborn child should not be left unsupervised with a young sibling.

Incidents where history is doubtful and homicidal/intentional FB is suspected, child abuse/neglect should be thought of and should be informed to Child Right Commission or Human Right Organization.39

Conclusion

Esophageal FB although rare in newborn, is often missed in case of radiolucent FB due to absence of history. Usually, newborn get FB by incident, accident, siblings or intentional (homicidal). FB can be anything like slipped catheter tip, rings, pin, stone or medicine dropper cap. Parents should be cautioned about rings, dropper caps, safety pins of napkins while handling newborns.

Esophageal FB should be suspected where history is doubtful or not clear, in cases of sudden onset of drooling of saliva, or difficulty in swallowing, bleeding from oral cavity in a newborn who had been otherwise feeding well before this incident (thereby ruling out oesophageal atresia) or history of throat suctioning, or sibling playing with newborn, or newborn left unattended just before the incident.

Delay in diagnosis can lead to complications like perforation, stricture, abscess, broncho-pleural fistula and even mortality. An early diagnosis and appropriate treatment can prevent morbidity and mortality.

Acknowledgments

We acknowledge contribution of Ms Arpita Chippa, Jophy Jose, and Sourav Lohan in technical support for manuscript.

Author’s contribution

  1. Sunita Ojha: Contributed in manuscript drafting and in compilation of data
  2. Sanket Goyal: Contributed in literature search and compilation.
  3. Anupam Chaturvedi: contributed in drafting
  4. Rajiv Kumar Bansal: Contributed in drafting and data collection
  5. Ravi Sharma: drafting, master chart and proof reading
  6. Taneesha Gupta: Contributed in data collection, and drafting.

Ethics approval

Ethics committee approval and consent was taken. Approval was granted by SDMH ethics committee.

Consent for publication

Consent for publication was taken on our institution form.

Availability of data

Not applicable.

Funding

None.

Conflicts of interest

Author declares that there is no competing interest.

References

  1. Wahebeh G, Wyllie R, kay M. Foreign body ingestion in infants and children, location. Clin Pediatr. 2002;41(9):633–640.
  2. Jackson C, Jackson CL. Disease of the air and food passages of foreign body origin. Philadelphia: W.B. Saunders. 1936;994.
  3. Hirschowitz BI. A personal history of the fiberscope. Gastroenterology. 1979;76(4):864–869.
  4. McKechnie JC. Gastroscopic removal of a phytobezoar. Gastroenterology. 1972;62(5):1047–1051.
  5. Pujar VC, Joshi SS, Dhaded SM. Unusual cause of esophageal obstruction in a neonate presenting as esophageal atresia. J Neonatal Surg. 2013;2(4):47.
  6. Medatwal A, Gupta PP, Gulati RK. Multiple foreign bodies in a neonate. Indian Pediatr. 2008;45(11):928–930.
  7. Chioukh FZ, Ben Ameur K, Abdelkafi M, et al. [Respiratory distress revealing an esophageal foreign body in a neonate]. Arch Pediatr. 2017;24(2):189–191.
  8. Patil PS, Kothari PL, Gupta AR, et al. Pneumothorax in a neonate after foreign body ingestion. J Neonatal Surg. 2016;5(2):23.
  9. Nassir GA, Khalidi NMA. Foreign body in the esophagus (unusual age). IJGE. 2002;1(2):55–56.
  10. Srikant KP, Thapa BR, Chadha V, et al. Trivial and fatal complications of esophageal foreign bodies in neonates. J Clin Neonatol. 2016;5(2):109–111.
  11. Ehtesham HNE, Beg M, Haseen A, et al. Marble in oesophagus of neonate: A unique and unprecedented case report. Int J Pediatr Child Health. 2015;3(1):31–34.
  12. Dickson JA, Fraser GC. "Swallowed" endotracheal tube: a new neonatal emergency. Br Med J. 1967;2(555):811–812.
  13. Syahputra DA, Kusmayadi DD, Indriasari V, et al. Unusual esophageal foreign body in neonates: A case report. Int J Surg Case Rep. 2021;85:106236.
  14. Zlotnikov SA. Foreign body of the esophagus in a newborn infant. Vestn Otorinolaringol. 1960;22:72–73.
  15. Banerjee A, Rao BK. Lower esophageal foreign body in a neonate. Indian Pediatr. 1983;20(5):384–385.
  16. Tasneem Z, Khan MA, Uddin N. Esophageal foreign body in neonates. J Pak Med Assoc. 2004;54(3):159–161.
  17. Zunzunegui J, López-Herce J, Carrillo A, et al. Bronchoesophageal fistula secondary to aspiration of tongue adhesion button in a child with glossoptosis. Pediatr Pulmonol. 1997;23(2):120–122.
  18. Gupta R, Saxena M, Paul R, et al. An unusual case of foreign body lodged in the laryngopharynx of neonate with esophageal atresia. J Neonatal Surg. 2016;5(1):8.
  19. Mohammed Z, Kanojia RP, Thapa BR, et al. Foreign body oesophagus: A common occurrence at an uncommon age. Afr J Paediatr Surg. 2010;7(2):114–116.
  20. Raboei EH, Syed SS, Maghrabi M, et al. Management of button battery stricture in 22-day-old neonate. Eur J Pediatr Surg. 2009;19(2):130–131.
  21. Singh R, Pandit CN, Gupta D, et al. Foreign body esophagus in a neonate: Unusual age and unusual presentation. J Anaesthesiol Clin Pharmacol. 2012;28(2):258–260.
  22. Altokhais TI, Al-Saleem A, Gado A, et al. Esophageal foreign bodies in children: Emphasis on complicated cases. Asian J Surg. 2017;40(5):362–366.
  23. Chowdhury CR, Bricknell MC, MacIver D. Oesophageal foreign body: an unusual cause of respiratory symptoms in a three-week-old baby. J Laryngol Otol. 1992;106(6):556–557.
  24. Uba AF, Sowande AO, Amusa YB. Management of oesophageal foreign bodies in children. East Afr Med J. 2002;79(6):334–338.
  25. Al-Odaidan N, Amu OD, Fahmy M, et al. An unusual case of impacted esophageal foreign body. Saudi Med J. 2000;21(2):202–203.
  26. Sharma LK, Sharma A. Cotton-ball phytobezoar simulating oesophageal atresia. Indian J Pediatr. 1993;60(5):709–710.
  27. Mirza B, Saleem M, Sheikh A. Broken piece of silicone suction catheter in upper alimentary tract of a neonate. APSP J Case Rep. 2010;1(1):8.
  28. Kim N, Atkinson N, Manicone P. Esophageal foreign body: a case of a neonate with stridor. Pediatr Emerg Care. 2008;24(12):849–851.
  29. Singh H, Dhingra B, Yadav D, et al. Esophageal foreign body in a neonate: An unusual age of presentation. J Nepal Paediatr Soc. 2012;32(1):79–80.
  30. Tarnowska A, Roik D, Chmielik LP, et al. An unusual oesophageal foreign body in neonate - case report. Pol J Radiol. 2010;75(4):58–60.
  31. Aggarwal SK, Gupta R. Esophageal foreign body mimicking esophageal atresia. Indian Pediatr. 2005;42(4):392–393.
  32. Sardana P, Bais AS, Singh VP, et al. Unusual foreign bodies of the aerodigestive tract. Indian J Otolaryngol Head Neck Surg. 2002;54(2):123–126.
  33. Poorey VK, Dixit S, Shakya R. Foreign body oesophagus in neonate with unusual presentation. Indian J Otolaryngol Head Neck Surg. 2008;60(2):181–182.
  34. Saboo R, Khangarot S. Foriegn body oesophagus: A case report. Indian J Otolaryngol Head Neck Surg. 2005;57(2):146.
  35. Thapa BR, Kaur B, Nagi B, et al. Unusual foreign body (stone) in the esophagus of a neonate mimicking tracheoesophageal fistula. Indian Pediatr. 1993;30(70):943–945.
  36. Doğruyol H, Gürpinar AN. A foreign body in a four-day-old infant's esophagus: a case of negligence. Turk J Pediatr. 1989;31(2):163–166.
  37. Trivella G. Esophageal foreign body in a newborn infant. Ann Laringol Otol Rinol Faringol. 1962;61:131–136.
  38. Li ZS, Sun ZX, Zou DW, et al. Endoscopic management of foreign bodies in the upper-GI tract: experience with 1088 cases in China. Gastrointest Endosc. 2006;64(4):485–492.
  39. Tiwari S, Gambhir A. Medicolegal Opinion. Indian Pediatr. 2008;17:930.
Creative Commons Attribution License

©2024 Ojha, et al. This is an open access article distributed under the terms of the, which permits unrestricted use, distribution, and build upon your work non-commercially.