Submit manuscript...
Journal of
eISSN: 2377-4312

Dairy, Veterinary & Animal Research

Mini Review Volume 5 Issue 2

Scope of exogenous enzymes in enhancing ruminant productivity

Vandana Thammiah, Samanta AK, Senani S, Manpal Sridhar

ICAR-National Institute of Animal Nutrition and Physiology, India

Correspondence: Manpal Sridhar, Bioenergetics and Environmental Sciences Division, ICAR-National Institute of Animal Nutrition and Physiology, Adugodi, Bangalore -560030, Karnataka, India, Tel 91 80 25711304, Fax 91 80 25711420

Received: March 07, 2017 | Published: April 17, 2017

Citation: Thammiah V, Samanta AK, Senani S, et al. Scope of exogenous enzymes in enhancing ruminant productivity. J Dairy Vet Anim Res. 2017;5(2):67-72. DOI: 10.15406/jdvar.2017.05.00137

Download PDF

Abstract

Exogenous enzymes added to animal feeds hold immense scope for enhancing livestock productivity. They improve not only the utilization of the lignocellulosic biomass, but also have had a positive impact on the quality of the environment through reduced output of excreta and pollutants such as phosphate and nitrogen including ammonia. Most of the exogenous enzyme research in sheep and cattle has been restricted to cellulases and xylanases and have demonstrated varied responses, although lignolytic enzymes have proven to be highly beneficial, their use is still in its infancy. Also many problems related to product formulation, under- or over-supplementation, appropriate method and form of providing the enzyme, and the level of productivity of the animal need to be addressed before their full potential are exploited. With increasing consumer concern about the use of growth promoters and antibiotics in ruminant production, and the magnitude of increased animal performance obtainable using exogenous enzymes, these products could play a vital role in enhancing ruminant production.

Keywords: exogenous enzymes, laccase, manganese peroxidase, lignin peroxidase, delignification, ruminants

Introduction

There has been increasing interest in exploiting low quality straws for ruminant feeding in many Asian countries, because the cost of good quality forages is often high and forage availability is limited. These crop residues are often referred to as ‘lignocellulosics’ as they are rich in cellulose which is bound with a biopolymer lignin. Cellulose, hemicellulose, and lignin are the main constituents of lignocellulosic materials.1‒3 Cellulose is a linear polymer of glucose linked through a -1,4 linkages arranged into microcrystalline structures, very difficult to hydrolyze, Hemicellulose is a heteropolysaccharide made up of hexoses, pentoses and glucoronic acid, Hemicellulose is comparatively more soluble than cellulose and is branched. Xylan is the most common hemicellulose component of grass and wood and when complexed with substances like lignin and cellulose the hydrolysis is complicated.4 Lignin is highly irregular and insoluble polymer made up of phenylpropanoid subunits, viz. p-coumaroyl, coniferyl, and sinapyl alcohols. These three phenyl moieties differ in the hydroxy and methoxy substituents and are called p-hydroxyphenyl (H-type), guaiacyl (G-type) and syringyl (S-type) units. Unlike cellulose or hemicellulose, no chains containing repeating subunits are present, thereby making the enzymatic hydrolysis of this polymer extremely difficult. Rumen microbiota (bacteria, protozoa and fungi), even with their hydrolytic enzymes, are not competent enough to break these bonds efficiently.5

The efficient conversion of the energy-rich carbohydrates (cellulose, hemicellulose) in lignocellulosic biomass into accessible sugars is a challenging technically as these materials naturally evolved to resist degradation. This is due to the complex fibrous structures of the materials that have constructed physical barriers to the accessibility of these carbohydrates for enzymatic breakdown. Increasing accessibility to the cellulose/hemicelluose requires degradation of lignin. Numerous efforts have been made to improve the feeding value of straws using pretreatments in order to upgrade their digestibility but commercial application of these pretreatments is limited due to cost and potential environmental hazards.6 For degradation of lignin, a wide range pretreatment methods including the use of dilute acid, steam explosion, ammonia fiber explosion, lime and organo solvent pretreatments have been employed to improve enzymatic saccharification but, these methods produce undesirable by-products which inhibit downstream processes, Furthermore, the traditional pretreatments are energy and resource (water) intensive, and cause losses of carbohydrates.

Biological treatment of such crop residues using white rot fungi (WRF) can break the ligno-cellulose complexes, liberating free cellulose and thus enhancing their feeding value for ruminants,7 Biologically treated roughages have higher digestibility for most of the nutrients (both cell walls and cell solubles) with an increase in crude protein content as compared to untreated material, besides ensuring more fermentable substrates in the rumen.8 As biological pretreatment suffers from low efficiency, long residence times, considerable loss of the carbohydrates and high enzyme costs, it would be beneficial if the accessibility of enzymes to the underlying cellulose in lignocellulosic biomass could be enhanced. Bioconversion with fungal enzymes is safe with low environmental impact. This employs micro-organisms, mainly white and soft rot fungi, actinomycetes, and bacteria which degrade lignin under mild conditions.

Ruminant enzyme additives are concentrated fermentation products comprised primarily of hemicellulases, cellulases and ligninases (essentially the peroxidases comprised of lignin peroxidase and manganese peroxidase and the laccases) resulting from bacterial or fungal fermentations having specific enzymatic activities. Use of exogenous fiber-degrading enzymes is a potential means of increasing the nutritive value of these straws, as enzyme costs are expected to decline in the future with developments in fermentation technology and alternative enzyme production systems,9 Supplementing ruminant diets with fiber-degrading enzymes has been shown to improve feed utilization and animal performance.9,10 The use of plant cell wall degrading enzymes as direct fed supplements in ruminant diets has stimulated considerable research effort in recent years.11 However, results have been inconsistent with many factors appearing to contribute to this variability. The enzyme products most commonly used in animal nutrition are generally mixtures of proteins containing several enzymatic activities.12 However, most enzyme products are poorly defined, which does little to improve our understanding of their possible modes of action in ruminants.

Enzymes involved in fiber digestion

Plant biomass, consists primarily of lignin, cellulose and hemicelluloses and constitutes the major end product of photosynthetically fixed carbon and thus the major focus of most enzyme-related research for ruminants has been on the enzymes which degrade the plant cell wall. Lignin is a phenylpropanoid polymer synthesized from the phenolic precursors coniferyl, synapyl, and p-coumaryl alcohols and the linkages in it are not subject to enzymatic hydrolysis. This unique structure requiring depolymerization by extracellular oxidative mechanisms accounts for the recalcitrance of lignin toward degradation by most microorganisms. A number of extracellular enzymes capable of cellulolytic, hemicellulolytic and lignolytic activities have been reported.13‒16 Several of these enzymes may act synergistically in producing high reducing sugars.17 Most commercially available exogenous fiber-degrading enzyme products consist of cellulases and xylanases, as produced for non-feed applications.

Cellulolytic and hemi- cellulolytic enzymes: Cellulose and hemicelluloses the major structural polysaccharides are converted to soluble sugars by cellulases and hemicellulases. The types of cellulases and hemicellulases differ substantially among commercial enzyme products depending on the microbial source and substrate utilized for production, and these differences in the purity and specific activities have an impact on the efficacy of cell wall degradation, Cellulose is hydrolyzed by cellulases, and numerous specific enzymes make up the cellulase complex. The major enzymes involved in complete hydrolysis of cellulose are endocellulase (endoglucanase, endo-β-1,4-glucanase, carboxymethyl cellulase or β-1,4-glucan glucanohydrolase; E.C. 3.2.1.4), exocellulase (exoglucanase, exo-β-1,4-glucanase, cellulose β-1,4-cellobiosidase; E.C. 3.2.1.91), and β-glucosidase (cellobiase or glucohydrolase, E.C. 3.2.1.21). The endoglucanases hydrolyze cellulose chains at random to produce cellulose oligomers with varying degrees of polymerization; exoglucanases hydrolyze the cellulose chain from the nonreducing end, producing cellobiose, while β-glucosidases hydrolyzes short-chain cellulose oligomers and cellobiose to glucose. The main enzymes involved in degrading xylan to soluble sugars are xylanases (EC3.2.1.8) and β-1,4 xylosidase (3.2.1.37), The xylanases include endoxylanases, which yield xylooligomers and β-1,4-xylosidases, which in turn yield xylose. Other hemicellulase enzymes chiefly involved in the digestion of side chains include β-mannosidase (3.2.1.25), α-L-arabinofuranosidase (3.2.1.55), α-D-glucuronidase (3.2.1.139), α-D-galactosidase (3.2.1.22), acetyl xylan esterases (3.1.1.72), and ferulic acid esterase (3.1.1.73). In addition to these major fiber-degrading enzymes other secondary enzymes like amylases, proteases, and pectinases also help in digestion of cellolose.

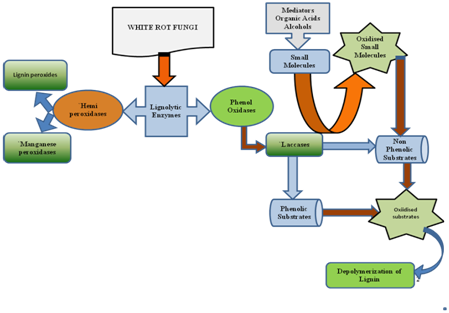
Lignolytic enzymes: The white-rot basidiomycetes are strong decomposers of lignocellulosic biomass on account of their capability to synthesize the relevant and unique oxidative network of lignolytic extracellular enzymes.18,19 Mineralization of lignin is achieved primarily by peroxidase and phenoloxidase enzymes known as lignin-modifying enzymes (LME's). They produce highly reactive radicals which oxidize both the phenolic and non-phenolic lignin components which are of great significance to the agricultural community (Figure 1). Laccases (benzenediol: oxygen oxidoreductase EC 1.10.3.2) belong to multicopper oxidase family and these copper-containing enzymes catalyze the oxidation of various substrates with the simultaneous reduction of molecular oxygen to water. The catalytic site of laccase is quite conserved among different species of fungi, but the rest of the enzyme structure shows high diversity. Fungal laccases are mostly inducible, extracellular, monomeric glycoproteins with carbohydrate contents of 10-20% which may contribute to the high stability of laccases. Laccases are usually the first ligninolytic enzymes secreted to the surrounding media by the fungus that normally oxidizes only those lignin model compounds with a free phenolic group, forming phenoxy radicals as the mediators that are a group of low molecular-weight organic compounds all fungi that have been examined so far produce more than one isoform of laccase.Lignin peroxidases (EC 1.11.1.14) belong to the family of oxidoreductases were first described in the basidiomycete Phanerochaete chrysosporium(Burdsall) and the enzyme has been recorded for several species of white-rot basidiomycetes. Lignin peroxidases (LiP) is an extracellular hemeprotein, dependent of H2O2, with an unusually high redox potential and low optimum pH and is capable of oxidizing a variety of reducing substrates including polymeric substrates. It has the distinction of being able to oxidize methoxylated aromatic rings without a free phenolic group, generating cation radicals that can react further by a variety of pathways, including ring opening, demethylation, and phenol dimerization and in contrast with laccases does not require mediators to degrade high redox-potential compounds but it needs hydrogen peroxide to initiate the catalysis.

Manganese peroxidases (EC 1.11.1.13) belong to the family of oxidoreductases and MnP secreted from Phanerochaete chrysosporium was found as another lignin degrading is distributed in almost all white-rot fungi.20 Manganese peroxidases (MnP) seem to be more widespread among white rot fungi than lignin peroxidase.21 Manganese peroxidase (MnP) oxides Mn2+ to Mn3+, which oxides phenolic structures to phenoxyl radicals.20 The product Mn3+ is highly reactive and complex with chelating organic acid, as oxalate or malate and the redox potential of the Mn peroxidase system is lower than that of lignin peroxidase and it has shown capacity for preferable oxidize in vitro phenolic substrates. Among others enzymes Versatile peroxidases (VP's) are hybrids of lignin peroxidase and manganese peroxidase with a bi functional characteristic. They have high affinity for Mn2+, hydroquinones and dyes and oxidise veratryl alcohol, dimethoxybenzene and lignin dimmers. It has the ability to oxidise both Mn2+ and aromatic compounds.22 Aryl-alcohol oxidase (EC 1.1.3.7), glyoxal oxidase (EC 1.1.3.-), and various carbohydrate oxidases (EC 1.1.3.4, 9, 10) are also involved in natural lignocellulose degradation. These enzymes, belonging to LDA1–6 families, can generate H2O2 from O2, with concomitant oxidation of aromatic alcohol, glyoxal, or reducing carbohydrates. Various genus of white-rot fungi like Pleurotus, Phlebia, Phanerochaete, Trametes and a few othershave unique ability to produce extra cellular lignocellulolytic enzymes including laccase, lignin peroxidase and Mn peroxidase. These enzymes have elicited enormous delignification potential for ruminants, having been used on a wide range of crop residues like wheat, paddy, barley, mustard straws and alfa alfa and grass hays.13,16,23‒31 However, the production of these enzymes, or more likely mixtures of enzymes, must also be considered in order to develop viable enzymatic lignocellulosic deconstruction technologies. An enzyme mixture with improved activity but which is prohibitively expensive to produce on a large scale will be of little use.

Enzyme feed additives for ruminants

Commercial enzyme preparations comprised primarily of hemicellulases and cellulases currently being used in the livestock feed industry are products of microbial fermentation (bacterial- mostly Bacillus spp. or fungal viz. Trichoderm longibrachiatum, Aspergillus niger, A. Oryzae,32 Lignolytic enzymes of the white rot fungi exclusively meant for ruminant feeding are yet to be commercialized. The types and activity of enzymes produced varies depending on the microbial strain used for fermentation, substrate employed and the culture conditions used. Compared to the harvested media, these enzyme products are relatively concentrated, purified and with high specific activities, A number of the enzymes that have been evaluated in feeding experiments with ruminants were originally meant for non feed applications. The cellulases and xylanases used extensively in food, pulp and paper, textile, fuel, and chemical industries have been employed for ruminant feeds, The fibrolytic enzyme products evaluated as feed additives in ruminant diets also were originally developed as silage additives, Crude fermentation products and some nonbacterial direct-fed microbials (DFM) are also being marketed based on their residual enzyme content, In this case the enzymes, as well as the entire medium, are recovered along with the metabolites and fermentation products. Many nonbacterial DFM consist of A. Oryzaefermentation extract, Saccharomyces cerevisiae cultures, or both, In comparison to concentrated feed enzyme products, these products contain relatively low enzyme activity but are definitely economically feasible.

Twenty-two commercial enzyme products were examined for biochemical characteristics and for in vitro ruminal degradation of alfalfa hay and corn silages.33 Enzyme treatment alone or in combination with other treatments can increase the degradability of cereal straw by the rumen microorganisms.13,30,34‒37 In addition, using fibrolytic enzymes in ruminant feed have shown improvements in the average daily gain of steers,38 fleece weight and wool production of lambs39 and in milk yield of dairy cows.40 Some studies, using fibrolytic enzymes alone could not significantly increase the degradability of rice straw because the ability of these enzymes to break down the esterified bonds within lignin-carbohydrate complexes may be limited. However, when using in combination with other pre-treatments they could increase degradability and in vitro fermentation characteristics, as shown with xylanase or cellulase in combination with ammonia,37 with cellulase from Penicillum funiculosum in combination with steam pre-treatment,34 and with multi-enzymes (xylanase, β-glucanase, carboxymethylcellulase and amylase) in combination with NaOH.35 The use of combinations of fibrolytic enzyme with these pre-treatments is expected to have a synergistic effect on the nutritive improvement of straw. An amylolytic enzyme complex produced by fungus Aspergillus awamori and a commercial product containing multienzyme complex, yeast and MOS evaluated in confined beef cattle were not able to improve animal performance.41 Although, application of enzymes has proven to increase the feed value of poor quality feedstuffs, its use by smallholder farmers is, for the time being, economically unattractive. Especially, the use of lignin-degrading enzymes, originating from white rot fungi and which selectively target lignin seems a promising development.

Activity and level of enzyme employed as feed additive

 The discrepancies in results in the use of exogenous enzyme products in ruminant diets could possibly be due to supplementation with either insufficient or excessive enzyme activity. In vivo responses to enzyme addition are mostly nonlinear and it is always possible to over-supplement. Although enzyme activity units are important for quality control these activity units bear little very little or no relationship to the efficacy of the product as a ruminant feed additive. High levels of enzyme addition can be less effective than low levels, and the optimal level of enzyme supplementation may depend on the diet. Lack of response to low levels of enzyme addition indicates an insufficient supply of enzyme activity. When excess enzyme is applied, the beneficial disruption of the feed surface structure is diminished because the excess exogenous enzyme attached to feed may restrict microbial attachment and limit digestion of feed. However as on date there is no minimal level of enzyme activity prescribed for products to be registered as feed enzymes. In evaluating the effect of different doses of three exogenous lignolytic enzymes - laccase (Lac), lignin peroxidase (LiP) and manganese peroxidase (MnP) obtained from immobilized Pleurotus flabellatus, Poria placenta and Coriolus versicolor (Polystictus versicoloron the nutritional profile and in vitro digestibility of ragi straw, enzyme treatment at a ratio of 2:5, rather than supplementation was observed to be more beneficial in all the fungi tested.24

Enzyme specificity

The array of enzyme activities required to improve fiber digestion varies depending on the composition of the feed. Enzyme specificity towards each feed poses a major constraint in formulating new ruminant feed enzyme products as most commercial ruminant diets contain a mixture of several forages and concentrates, Thus to obtain maximum benefit, a number of different enzymes need to be used in a typical ruminant diet. The most feasible approach would be to use an enzyme that is not ideal for all feeds, but is relatively suitable for most feeds. This principle has been adopted in the development of enzyme products for ruminants. Because of the relatively high cost of feed enzymes compared to other technologies, livestock producers expect an equally high response in animal productivity and in so in future a more targeted approach where in feed enzyme products are formulated for various types of feeds would be necessary, This “designer enzyme” type approach is definitely complex but is the only way to ensure the feasibility of the feed enzyme technology for ruminant nutrition.

Mode of enzyme administration

Application of enzymes in a liquid form onto feeds prior to consumption has been reported to have a positive effect on animal performance while infusion of enzymes (oral dosing) into the rumen has not been very effective, Enzyme treatment comprised of spraying a mixture of lignolytic enzymes on straw (Eleusine coracana) and leaving for 24 hours prior to feeding sheep accorded higher lignin degradation as compared to enzyme supplementation (straw used immediately upon spraying enzymes).24 The close association of enzymes with feed may enable some plant fiber and/or enhance binding of the enzymes to the feed, thereby increasing the resistance of the enzymes to proteolysis in the rumen. Exogenous enzymes are more effective when applied to high moisture feeds (such as silages) compared to dry feeds because of the higher moisture content. Also some exogenous enzymes are more effective when applied in a liquid form to dry forages as opposed to wet forages. The reduced efficacy of exogenous enzymes applied to ensiled feeds may be due to inhibitory compounds in fermented feeds. Application of enzymes to greater portions of the diet increases reaction time in the rumen while applying enzyme to a small portion of the diet may allow rapid passage from the rumen, reducing the enzyme effect in the rumen, Encapsulation technology has already been developed for the delivery of methionine and lysine to the small intestine, and it should be possible to adopt it to enzyme delivery as well.

Response of ruminants to feed enzymes

Though addition of enzymes to ruminant diets is well known since long, the products used were not well characterized, as they were not designed specifically for ruminants and thus animal responses were variable, With a rise in the high cost and availability of feed as compared to the lower costs of enzyme production, and the availability of more active and better defined enzyme preparations the potential of using them in ruminant diets has been revisited. Enzyme products evaluated for ruminants to date are concoctions of cellulases and xylanases, originally produced and marketed for other uses. Thus, the components of a ruminant enzyme product can change over time due to improvements in production and strain selections of the enzymes driven by other markets. Though it is clear that exogenous enzymes are effective for ruminants,24 it is essential to determine the conditions that are most likely to result in the most positive responses as most of the ambiguity can be attributed to factors such as type of enzyme, level of supplementation, method of enzyme application, and the energy balance of the test animals. Animal responses to exogenous enzymes are expected to be greatest in situations in which fiber digestion is compromised and when energy is the first-limiting nutrient in the diet. High-producing dairy cows and growing cattle require high levels of available energy to meet the demands of milk or meat production. It is not uncommon for feed intake of dairy cows to exceed four times the level of intake required for maintenance. These results indicate that exogenous enzymes improve feed digestion when the potential digestibility of the diet is not attained because digestion is compromised. The response to exogenous enzymes is greater for dairy cows in early lactation than for those in later lactation.

Mode of action of enzymes

The mode of action of exogenous feed enzymes is a very complicated process. These enzymes are generally more stable in the rumen when applied to feed prior to ingestion. Application of enzymes to feed enhances the binding with substrate, which increases resistance of enzymes to proteolysis and prolongs residence time within the rumen. In the rumen, the close association between digestive bacteria and feed particles concentrates digestive enzymes close to their specific substrates. The greater the proportion of the diet treated with enzymes, the greater the chances that enzymes will endure the rumen. Without this stable feed-enzyme complex, the enzymes are prone to solubilization in the ruminal fluid and flow out rapidly from the rumen. It is likely that a major portion of the positive production responses resulting from the application of enzyme additives is due to ruminal effects. Adding exogenous enzymes to the diet increases the hydrolytic capacity of the rumen mainly due to increased bacterial attachment, stimulation of rumen microbial populations and synergistic effects with hydrolases of ruminal microorganisms. The net effect gives rise to increased enzymatic activity within the rumen, which enhances digestibility of the total diet fed. Thus, improvements in digestibility are not limited to the dietary component to which the enzymes are applied and explains why lignolytic enzymes are effective when added to the concentrate portion of a diet.

Figure 1 Schematic representation of degradation of lignin by lignolytic enzymes of white rot fungi.

Conclusion

Though the ruminant gut is equipped with a sophisticated microbial community for attacking lignocellulosic substrates, their digestion in the rumen is still very low, Positive responses in growth rate and milk production obtained in cattle fed exogenous enzymes, have been inconsistent. Some of the variation could be attributed to product formulation, under- or over-supplementation of enzyme activity, inappropriate method of providing the enzyme product to the animal, and the level of productivity of the animal. Research emphasis should be directed to understand the mode of action of these products to obtain superior on farm efficacy in performance. Investigations to quantify the mode of action of these enzymes would enhance the digestion of 'lignocellulosic biomass' resulting in production of nutritionally improved feeds and feed ingredients for ruminants. Adoption of the ideal product formulations, their application methods and quantities, would yield favorable and economically viable results; Application of lignolytic enzymes as feed supplements holds immense promise for the ruminant feed industry towards enhancing productivity.

Acknowledgements

The financial assistance by Department of Biotechnology (DBT) is gratefully acknowledged by the authors (Grant BT/PR11205/AAQ/1/589/2014). The authors thank Director, ICAR-NIANP for providing the facilities to carry out the research work.

Conflict of interest

Author declares that there is no conflict of interest.

References

  1. Deobald LA, Crawford DL. Lignocellulose biodegradation In: CJ Hurst, editors. Manual of Environmental Microbiology. Washington, DC: ASM Press; 1997.
  2. Kuhad RC, Singh A, Eriksson KEL. Micro-Organisms and enzymes involved in the degradation of plant fiber cell walls. Adv Biochem Eng Biotechnol. 1997;57:45‒125.
  3. Tuor U, Winterhalter K, Fiechter A. Enzymes of white-rot fungi involved in lignin degradation and ecological determinants for wood decay. J Biotechnol. 1995;41:1‒17.
  4. Jeffries TW. Biodegradation of lignin-carbohydrate complexes. Biodegradation. 1990;1(2):163‒176.
  5. Wang Y, McAllister TA. Rumen Microbes, Enzymes and Feed Digestion-A Review. Asian-Aust J Anim Sci. 2002;15(11):1659‒1676.
  6. Parveen Kumar, Barrett DM, Delwiche MJ, et al. Methods for pretreatment of lignocellulosic biomass for efficient hydrolysis and biofuel production. Ind Eng Chem Res. 2009;48(8):3713‒3729.
  7. Saritha M, Arora A, Lata. Biological pretreatments of lignocellulosic substrates for enhanced delignification and enzymatic digestibility. Indian J Microbiol. 2012;52(2):122‒130.
  8. Sharma RK, Arora DS. Fungal degradation of lignocellulosic residues: An aspect of improved nutritive quality. Critical Rev Microbiol. 2015;4(1):52‒60.
  9. Beauchemin KA, Colombatto D. Morgavi DP, et al. Use of exogenous fibrolytic enzymes to improve feed utilization by ruminants. J Anim Sci. 2003;81(E Suppl):E37‒E47.
  10. Beauchemin KA, Morgavi DP, McAllister TA, et al. The use of enzymes in ruminant diets. In: PC Garnsworthy, Wiseman J, editors. Recent advances in animal nutrition. Loughborough, UK: Nottingham University Press; 2001. p. 297‒322.
  11. Beauchemin KA, Yang WZ, Morgavi DP, et al. Effects of bacterial direct-fed microbials and yeast on site and extent of digestion, blood chemistry, and subclinical ruminal acidosis in feedlot cattle. J Anim Sci. 2003;81(6):1628‒1640.
  12. Vahjen W, Simon O. Biochemical characteristics of non-starch polysaccharide hydrolyzing enzyme preparations designed as feed additives for poultry and piglet nutrition. Arch Anim Nutr. 1999;52(1):1‒14.
  13. Rodrigues MAM, Pinto P, Bezerra RMF, et al. Effect of enzyme extracts isolated from white-rot fungi on chemical composition andin vitrodigestibility of wheat straw. Anim Feed Sci Technol. 2008;141(3‒4):326‒338.
  14. Zyani M, Mortabit D, Mostakim M, et al. Cellulolytic potential of fungi in wood degradation from an old house at the Medina of Fez. Annal Microbiol. 2009;59(4):699‒704.
  15. Naraian R, Dharam S, Verma A, et al. Studies onin vitrodegradability of mixed crude enzyme extracts produced from Pleurotus spp. J Environ. 2010;31(6):945‒951.
  16. Sridhar M, Senani S, Bhatta R. Production of proteases and lignolytic enzymes during solid state fermentation (SSF) of finger millet straw (Eleusine coracana). Indian J Anim Sci. 2011;81(7):723‒729.
  17. Garcia CV, Wood TM. Purification and characterization of a beta-D-xylosidase from the anaerobic rumen fungus Neocallimastix frontalis. Carbohydr Res. 1993;242:229‒245.
  18. Maganhotto de Souza Silva CM, Soares de Melo I, Roberto de Oliveira P. Lignolytic enzyme production by Ganoderma species. Enz Microb Technol. 2005;37:324‒329,
  19. Eichlerova I, Homolka L, Nerud F. Ability of industrial dyes decolorization and ligninolytic enzymes production by different Pleurotus species with special attention on Pleurotus calyptratus, strain CCBAS 461. Process Biochem. 2006;41:941‒946.
  20. Hofrichter M. Review: lignin conversion by manganese peroxidase (MnP). Enz Microb Technol. 2002;30(4):454‒466.
  21. Hammel KE, Cullen D. Role of fungal peroxidases in biological ligninolysis. Curr Opin Plant Biol. 2008;11(3):349‒355.
  22. Ravichandran A, Sridhar M. Versatile Peroxidases: Super Peroxidases with Potential Biotechnological Applications-A Mini Review. J Dairy Vet Anim Res. 2016;4(2):00116.
  23. Thammiaha V, Rao RG, Samanta AK, et al. Effect of lignin peroxidases obtained from white rot fungi in delignification of cereal crop residues for ruminant feeding: changes in chemical composition and in vitro digestibility. IOSRJ Agric Vet Sci. 2016;9(9):47‒58.
  24. Sridhar M, Bhatta R, Dhali A, et al. In Vitroevaluation of the effect of exogenous lignolytic enzymes on the nutritive value of Eleusine coracana (Ragi Straw). Adv Appl Res. 2014;6(1):45‒52.
  25. Sridhar M, Bhatta R, Dhali A, et al. Effect of exogenous lignolytic enzyme-treated ragi straw on DM intake, digestibility, rumen fermentation and rumen enzymes in sheep. Indian J Anim Sci. 2015;85(9):1012‒1016.
  26. Kumar VP, Naik C, Sridhar M. Screening of white rot basidiomycetes for novel laccases. Adv Appl Res. 2013;5(1):84‒89.
  27. Shrivastava B, Nandal P, Sharma A, et al. Solid state bioconversion of wheat straw into digestible and nutritive ruminant feed by Ganoderma sp.rckk02.2012. Bioresour Technol. 2012;107:347‒351.
  28. Sharma R, Arora DS. Changes in biochemical constituents of paddy straw during degradation by white rot fungi and its impact onin vitrodigestibility. J Appl Microbiol. 2010;109(2):679‒686.
  29. Misra AK, Mishra AS, Tripathi MK, et al. Optimization of Solid State Fermentation of Mustard (Brassica campestris) Straw for Production of Animal Feed by White Rot Fungi (Ganoderma lucidum). Asian-Aust J Anim Sci. 2001;20(2):208‒213.
  30. Fazaeli H, Azizi A, Amile M. Nutritive value index of treated wheat straw with Pleurotus fungi fed to sheep. Pak J Biol Sci. 2006;9(13):2444‒2449.
  31. Jalc D. Straw enrichment for fodder production by fungi. In: Kempken F, editor. The Mycota XI Agricultural Applications. Heidelberg, Berlin: Springer-Verlag; 2001:19‒38.
  32. Sarnklong C, Cone JW, Pellikaan W, et al. Utilization of rice straw and different treatments to improve its feed value for ruminants: A Review. Asian-Aust J Anim Sci. 2010;23(5):680‒692.
  33. Colombatto D, Morgavi DP, Furtado AF, et al. Screening of exogenous enzymes for ruminant diets: Relationship between biochemical characteristics andin vitroruminal degradation. J Anim Sci. 2003;81(10):2628‒2638.
  34. Liu JX, Ørskov ER. Cellulase treatment of untreated and steam pre-treated rice straw-effect onin vitrofermentation characteristics. Anim Feed Sci Technol. 2000;88(3-4):189‒200.
  35. Wan, Y, Spratling BM, ZoBell DR, et al. Effect of alkali pretreatment of wheat straw on the efficacy of exogenous fibrolytic enzymes. J Anim Sci. 2004;82(1):198‒208.
  36. Zhu S, Wu Y, Yu Z, et al. Pretreatment by microwave/alkali of rice straw and its enzymic hydrolysis. Process Biochem. 2005;40:3082‒3086.
  37. Eun JS, Beauchemin KA, Hong S-H, et al. Exogenous enzymes added to untreated or ammoniated rice straw: Effects onin vitrofermentation characteristics and degradability. Anim Feed Sci Technol. 2006;131:86‒101.
  38. Beauchemin KA, Rode LM, Sewalt VJH. Fibrolytic enzymes increase fiber digestibility and growth rate of steers fed dry forages. Can J Anim Sci. 1995;75(4):641‒644.
  39. Jafari A, Edriss MA, Alikhani M, et al. Effects of treated wheat straw with exogenous fibre-degrading enzymes on wool characteristics of ewe lambs. Pak J Nutr. 2005;4(5):321‒326.
  40. Yang WZ, Beauchemin KA, Rode LM. A comparison of methods of adding fibrolytic enzymes to lactating cow diets. J Dairy Sci. 2000;83(11):2512‒2520.
  41. de Oliveira LG, Ferreira RN, Padua JT, et al. Performance of beef cattle bulls in feed lots and fed on diets containing enzymatic complex. Acta Scientiarum Animal Sci Maringá. 2015;37(2):181‒186.
Creative Commons Attribution License

©2017 Thammiah, et al. This is an open access article distributed under the terms of the, which permits unrestricted use, distribution, and build upon your work non-commercially.