Submit manuscript...
Journal of
eISSN: 2377-4312

Dairy, Veterinary & Animal Research

Review Article Volume 5 Issue 1

Role of heat shock proteins in livestock adaptation to heat stress

Archana PR,1,2,3 Aleena J,1,2,3 Pragna P,1,2,3 Vidya MK,1,4 PA Abdul Niyas,2 Bagath M,1 Krishnan G,1 Manimaran A,5 Beena V,3 Kurien EK,2 Veerasamy Sejian,1 Bhatta R1

1ICAR-National Institute of Animal Nutrition and Physiology, India
2Academy of Climate Change Education and Research, Kerala Agricultural University, India
3Centre for Animal Adaptation to Environment and Climate Change Studies, Kerala Veterinary and Animal Sciences University, India
4Veterinary College, Karnataka Veterinary Animal and Fisheries Sciences University, India
5Southern Reginal Station, National Dairy Research Institue, India

Correspondence: Veerasamy Sejian, Senior Scientist, Animal Physiology Division, ICAR-National Institute of Animal Nutrition and Physiology, Adugodi, Bangalore-560030, India, Tel 91 974 072 6121, Fax 91 080 2571 1420

Received: October 26, 2016 | Published: January 11, 2017

Citation: Archana PR, Aleena J, Pragna P, et al. Role of heat shock proteins in livestock adaptation to heat stress. J Dairy Vet Anim Res. 2017;5(1):13-19. DOI: 10.15406/jdvar.2017.05.00127

Download PDF

Abstract

The present review is an attempt to signify the importance of heat shock proteins in livestock adaptation during heat stress. The cellular and molecular responses in livestock are very crucial as it may lead to identification of confirmatory biomarker for heat stress in livestock. Thermo-tolerant gene expression and elevated heat shock protein (HSP) levels are observed to be the ultimate response through which the cell survives the heat stress. The HSPs have chaperonic activity ensuring the folding, unfolding and refolding of stress-denatured proteins. The components of heat shock response include heat shock factors (HSFs), heat shock element (HSE) and HSP. The cellular response to heat stress in mammalian organisms is controlled at the transcription level and it is mediated by a family of HSF which are regulated by the corresponding HSF genes. The activated HSFs bind with the HSE in the promoter region of HSP genes culminating in enhanced transcription of HSP mRNA. The HSP70, HSP90 and HSP27 are the predominant HSPs having protective role during heat stress in farm animals. Among these HSPs studied, HSP70 was identified to be the ideal biological marker for quantifying heat stress in animals.

Keywords: heat stress, heat shock factors, heat shock response, hsp70, livestock

Abbreviations

APP, acute phase proteins; CAT, catalase; EVHL, evaporative heat loss; FAO, food and agricultural organisation; GDP, gross domestic product; GPX, glutathione peroxidise; Hp, haptoglobin; HS, heat stress; HSE, heat shock element; HSF, heat shock factor; HSP, heat shock protein; IFN, Interferon; IL, interleukin; MDA, malondialdehyde; NOD, Nucleotide-binding oligomerization domain; PBMC, peripheral blood mononuclear cell; ROS, reactive oxygen species; SNP, single nucleotide polymorphism; SOD, superoxide dismutase; TBARS, Thiobarbituric, acid-reactive species; THI, temperature humidity index; TLR, toll-like receptor; TNF, tumor necrosis factor; TNZ, thermo-neutral zone

Introduction

The contribution of livestock sector in the Indian economy is noteworthy with 40% of the national gross domestic product (GDP) and 90% of agriculture GDP contributed by this sector.1,2 The climate is an important factor influencing agricultural productivity and the livestock sector being a major component in agriculture is impacted at an alarming rate. Climate change leads to alterations in temperature, precipitation, atmospheric greenhouse gas concentration which ultimately affects all the ecosystems on the earth. Different environmental stress that arises as a result of climate change affects their productivity, reproductive efficiency, and health which ultimately leads to severe economic losses.3,4 Biological markers or biomarkers are substances that indicate the biological states or indicative of a change in gene expression or state of protein. Such markers play a significant role in assessing the stress adaptation mechanism in livestock. Conventionally biochemical markers have been used for the identification of animals with high genetic merit for economic traits in cattle. Molecular markers can be used as reference point in breeding to identify, manipulation and to cross-breed for the improvement of genetic potential in livestock species. Thus, the overall improvement in livestock species is aided by the use of molecular markers to a great extent. The selection of thermo-resistant animals is an effective way to improve the productivity of cattle during high environmental temperature. It is known that zebu breeds are having more heat tolerance compared to breeds of European origin. Identification and exploitation of genotypes having thermo-tolerance in cattle are a major concern in the changing climate scenario which can have a great impact on livestock productivity.

There are several factors like biomass productivity, age, nutrient availability, water availability, photoperiod, and environmental conditions that affects livestock production. The environmental stress, particularly heat stress (HS) is the major concern in the livestock sector.4‒6 The productive parameters like milk yield, growth, reproduction and carcass traits can be negatively impacted by HS. Indigenous variety have the more adaptive capacity to environment stresses, however, they have less average productivity in case of Indian livestock. Therefore, studies for the identification of the genes having thermo-tolerance in indigenous variety can be utilized to a large extent for the genetic improvement of the animals for getting adaptive as well as productive varieties.

To maintain homeostasis, stress is essential in all living organisms. Acclimation, acclimatization, and adaptation are the mechanisms through which the animals cope with the stressors. Acclimation includes the phenotypic responses produced by the animal to a specific stressor in the environment, whereas acclimatization is the long-term physiological adjustments as a result of continued exposure to multiple stressors. Acclimation is of less relevance compared to the latter as it is harder to find an environment with a single variable changing. However, both these mechanisms are phenotypic responses as it is induced by the environment and the response goes once the stress is removed. It is usually produced to improve the fitness of the animal to the environment. Animals develop specific adaptive mechanisms if the environment stressors are present for a prolonged period. The mechanisms of adaptation include morphological, behavioural, biochemical and physiological changes. Biochemical adaptation to thermal stress involves changes in proteins, membrane lipids and metabolic rate.7 Genetic markers are of prior importance in the recent revolutionary developments in the field of molecular technology because of its viability as the biochemical adaptation can be utilized in livestock breeding programs compared to the behavioral, morphological or physiological responses to stress which is of less relevance. Heat shock protein is an important biomarker produced as cellular and tissue defense mechanism whose expression is markedly increased during heat shock.8 The present review is an attempt to signify the importance of heat shock proteins in livestock adaptation during HS.

General cellular responses to heat stress

Cellular exposure to thermal stress induces a number of anomalies in the functioning of cells which alters the biological molecules, disturbs cell functions, modulates metabolic reactions, induces oxidative cell damage and activates both apoptosis and necrosis pathways, ultimately leading to cell survival, acclimation or cell death depending on the time and success of these alterations.9‒11 Enhancement of cytoprotective networks of HSPs, anti-oxidative, apoptotic and stabilization of the hypoxia inducible factor- Iα, the master regulator of oxygen homeostasis is taken as the hallmark of acclimation process.12 The response of bovine embryos and mammary epithelial cells to HS has been well described in dairy cattle.13 Oxidative stress observed during summer in livestock animals is attributed to HS.13 Thermo-tolerant gene expression and elevated HSP levels are observed to be the ultimate response through which the cell sustains the impact of HS making it a full proof biomarker for the condition. The HSP is one of the cellular proteins found most abundantly under non-stress conditions also. One of the primary ways through which scientist across the globe are establishing the severity of HS is by expression of HSP.14,15 Over expression of HSPs provide protection against hyperthermia, circulatory shock, and cerebral ischemia during heat stroke which signifies the central role of HSP in cytoprotection.16 The HSPs have chaperonic activity ensuring the folding, unfolding and refolding of stress-denatured proteins.17 Hydrophobic protein sequences liberated by denaturation gets bounded with the HSPs which otherwise would interact with other neighbour proteins resulting in loss of protein function.

Oxidative stress affects the antioxidant defense resulting from overproduction of free radicals and reactive oxygen species (ROS).11,14 Increase in ROS production, especially the superoxide anion (O2_) is observed during HS.11,18 HS was shown to raise both of Thiobarbituric acid-reactive species (TBARS) and malondialdehyde (MDA) levels in broilers, buffalos and dairy cows which are the major products of lipid peroxidation.19,20 Antioxidant enzymes activities, namely superoxide dismutase (SOD), catalase (CAT) and glutathione peroxidase (GPX) were observed to increase in HS in livestock.11 Elevated concentration of SOD and GPX concentration was observed in prepartum cows with peaks around calving during summer month. Antioxidant activity studied during winter and summer season in growing calves, heifers and lactating Murrah buffaloes showed significantly higher concentration of GPX in all three experimental groups during summer.21 Mitochondria are the first cellular compartment to be damaged during HS through disturbance in ROS.11 It get swollen, cristae are broken and low matrix density was observed during HS. Intrinsic pathway of apoptosis is activated by increased free radical and cell necrosis, was demonstrated in livestock during HS.9

Heat shock response components

Thermo-tolerance is identified as more of a quantitative trait which is influenced by genomic regions at the target gene important for thermoregulation through genomic studies in both beef and dairy cattle.22 The cellular response to thermal stress in mammalian organisms is controlled at the transcription level and it is mediated by a family of heat shock transcription factors (HSF) which are regulated by inducible expression of HSF genes. Different isoforms of HSF are present in different livestock species. The isoform HSF1 is initially activated by the hydrophobic domain of the unfolded protein during HS which undergoes trimerization in nucleus and hyperphosphorylation. The HSFs after activation bind with the HS elements (HSEs) present in the promoter region of these genes leading to enhanced transcription of HSP mRNA. The HSF1 to HSF4 has been reported till date in large eukaryotes of which HSF1 has been mainly studied and reported to have a direct correlation with thermo-tolerance in livestock. The HSF3 has been reported to be present only in poultry. The HSF1 and HSF3 are activated during HS whereas HSF2 is activated to other cellular stress other than thermal stress. The HSF2 is a short-lived protein that ensures the continued expression of chaperons acting as inducible regulator when misfolded proteins have been marked for degradation. The coordinated effort of multiple HSFs provide chaperonic coverage to the cellular activities and protects the unfolded proteins. The HSF1 is mainly correlated with induction of HSP70 gene expression. The HSPs are highly conserved protein which is activated by numerous physical and physiological stressors.23 Elevation or prolongation of the HSP response would also improve thermo-tolerance in bovines.13 The variation in evaporative heat loss (EVHL) among animals and the central role that HSF1 has in coordinating thermal tolerance suggest that there is an opportunity to improve thermo-tolerance via manipulation of the genes controlling the expression of HSF1 and those regulating EVHL in cattle.

Significance of HSP to livestock adaptation

Thermoneutral zone (TNZ) is when the animal doesn't have to expend energy to maintain its normal body temperature for homeostasis and HS represents the response of the body to stimuli that disturb homeostasis which is normally in the range of 4 and 25°C for most of the farm animals, and temperatures exceeding 25°C will result in HS.24,25 Thermoregulation is the process by which livestock species maintain a balance between the heat production and heat loss mechanisms in their body to maintain a relatively constant body temperature.26 Animals undergo HS once this balance in energy gets disturbed and the temperature humidity index (THI) exceeds 72, with severe HS occurring when THI exceeds 88. When the farm animals get exposed to environmental stress there are proteins which preferentially get expressed under these conditions like slick hair gene, ATP1B2 and heat shock proteins (HSPs).22,27,28 During stressed conditions in the cell, HSPs interact with denatured proteins and inhibit the formation of cytotoxic protein aggregates, thereby maintaining the protein homeostasis of a cell.29 The HSPs are highly conserved proteins which get activated by heat and other stressors and act as molecular chaperons which confer thermotolerance and the ability of the cell to survive injury and oxidative stress whose induction induces thermotolerance.23,30 The function of HSP70 as a molecular chaperone and cell protection against HS capable of denaturing proteins has been studied through extensive research.31

Several studies have been done to identify genetic polymorphism in HSP70 genes of cattle. The HSPs provide protection against the adverse effects of heat and chemical or abnormal stresses.32 The HSPs provide signaling to the immune system to encourage increased killing of pathogenic bacteria by neutrophils and macrophages and other innate immune cells against invading bacteria. The HSP70i, an inducible form of HSP70, having a molecular weight of 70kDa has been proposed as a forecaster for thermotolerance at the cellular level in livestock species. Investigations carried out to find out the association between the heat shock response of mononuclear cells in blood and SNPs at the 5’ UTR of HSP 70.1 yielded in understanding the importance of these mutation sites as molecular markers.

Mechanism of HSP expression

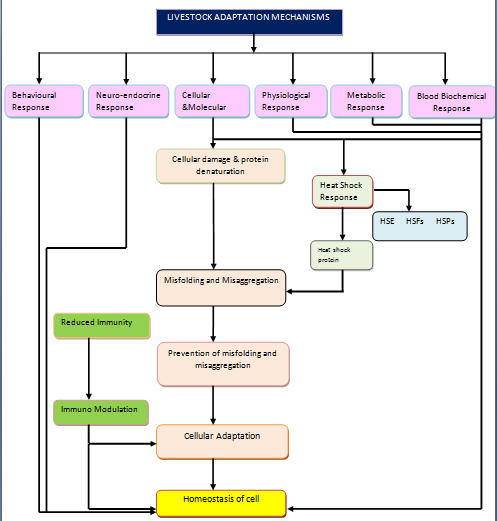
The cellular response to HS is one of the HS response components to maintain thermo-balance when an animal’s microenvironment ventures outside its thermoneutral zone.33 Gene networks within and across cells and tissues respond to HS through intracellular and extracellular signals with gene expression changes in which activation of heat shock transcription factor (HSF1) and increased expression of HSP have been widely studied in most of the organisms including bovine, cattle and mice.13 Upon heat stimulus, the HSF1 monomer previously bound to HSP during unstressed condition in the cytoplasm, get dissociated and bind with other HSF monomers for trimerization before their nuclear translocation. The HS target gene transcription gets activated with the binding of the homotrimeric HSF on HS element (HSE) in the nucleus and hyperphosphorylation resulting in enhanced expression of HSP Mrna.13 The HSF1 which was previously associated with only the HSP regulation has now been associated with carbohydrate metabolism, transport, cytoskeleton, and ubiquitination during HS.34 The bio-synthesis and chaperonic functioning of HSPs is an energy seeking process, which requires a trade off between heat tolerance and metabolic energy for growth and reproduction.35,36 Thus it requires a certain threshold level of temperature above which the HSP expression will be induced on different livestock species dwelling in different tidal zones which showed different HSP expression.36,37 Three related activities are involved usually in the functioning of HSP70 in all organisms: prevention of aggregation of proteins, facilitating folding of misfolded to the native state, and solubilization and refolding of aggregated proteins.29 ATP binding and hydrolysis are necessary for the chaperonic activity of HSPs where co-chaperones of the family of J-domain proteins, which target HSP70s to their substrates, and by nucleotide exchange factors, which determine the lifetime of the HSP70-substrate complex will control the ATPase cycle.29 HSP70 homologs along with chaperons of HSP100 family (Hsp104/ClpB) promotes the solubilization of the protein aggregates and ensuring refolding into thenative state. A negative correlation between HSP70 expression and HSF1 activity with milk production during summer and winter was clearly reported in an experiment on buffaloes subjected to HS, indicating the induced expression of genes to cope up with the metabolic load resulting in reduced milk production.38 In Saccharomyces cerevisiae, Caenorhabditiselegans, and Drosophila, only a single HSF is expressed, whereas al teast four members of HSF gene family get expressed in vertebrates and plants and three HSFs (HSF1, HSF2, and HSF4) has been characterized in humans.39,40 Goose HSP70 plays an important role during HS with over expression of HSP70 and corticosterone level which also showed gender and tissue specificity in this species.41 The HSP70 gene sequences (HSPA8, HSPA6, HSPA1A, HSPA1L, and HSPA2) are highly conserved and shared a high similarity (up to 91%) in goats with heat shock proteins of other mammals. Nucleotide sequence of goat HSP70 genes were observed to be similar with cow and pig followed by horse, camel and human, indicating a close evolutionary relationship among HSP70 family genes.42 Figure1 describes the cellular and molecular mechanisms of heat stress emerging in the production of HSPs.

Types of HSPs studied in livestock during HS

Based on the molecular weight and biological functions, HSPs is classified as HSP 110, HSP100, HSP90, HSP70, HSP60, HSP40, HSP10, and small HSP families, of which thermo-tolerance development is mainly correlated with HSP70 and HSP90 in livestock species.11,43,44 HSP70 namely, HSP70-1 and HSP70-2is reported to be the most abundant and temperature sensitive.45‒48 In farm animals, elevation in HSP70 and HSP90 was observed in sheep, buffalo, cattle, broilers and goats.11,49,50 The highest level of plasma HSP70 and PBMC HSP70 mRNA transcript expression was reported in Osamanabadi goats exposed to heat and nutritional stress as compared to the control goat which was maintained in the shed and fed ad libitum.50 The HSP70 along with HSP27 and HSP90 proteins is observed to be anti-apoptotic in mammalian cells.51 Cytoprotective function of HSP70 has been established in many organs such as intestine, kidney and embryo of cattle.31 The HSP70 is one of the most abundant HSP family playing a crucial role in environmental stress and thermal adaptation in goat.42,52 Increased expression of many HSPs including HSP32, HSP40, HSP60, HSP70, HSP90, HSP110 and many others are also observed in goat during hyperthermic stress.15,52,53 The HSP25, HSP90AA1, HSPA2 were found to show overexpression in heat-stressed chickens.54 The concentration of HSP70 in serum lymphocytes of Murrah buffalo was found to be high following dry heat exposure compared with controlled condition.55 Significantly higher expression values of HSP 70 was seen in buffalo during summer season (2.37±0.12) compared to winter (0.29±0.04).56 The association between inducible HSP70.1 single nucleotide polymorphisms (SNPs) and the HS response of peripheral blood mononuclear cells, (PBMC) was studied in dairy cows by genotyping 446 Italian Holstein cows.33 The presence of SNPs in the 5′-UTR region of inducible HSP70 showed amelioration of heat stress response and tolerance to heat stress in bovines. These mutation sites would be serving as the appropriate molecular genetic markers for thermal tolerance. The differential rate of HSP mRNA expression was observed between Bos indicus and Bos taurus embryos produced in vitro subjected to HS.57 The HSP27 expression was found to be upregulated in beef cattle which was stressed by high-density housing and given indoor concentrate grazing.58 It has been reported that serum HSP-70 levels increased in poultry subjected to HS and also indicated that the decrease in spermatagonic cells in testis of the stressed group is due to the repression in HSP-70 levels.59 The HSPA1A was up-regulated following HS in Sahiwal heifer.60 A strong relationship was also established between chicken and HSP 70 genotypes during heat resistance and several studies revealed that there are some polymorphism sites that can be effectively used to identify the heat tolerant trait in chicken respectively.61‒63 Table 1 describes the different HSPs in farm animals.

Figure 1 Describes the cellular and molecular mechanisms emerging in production of HSPs.

Species

Type of HSP

Organ/Blood

Reference

Italian Holstein cows

HSP70.1

PBMC

[33]

Cattle

HSP70

Intesine, kidney and embryo

[31]

Tarai buffalo

HSP 70

Serum lymphocytes

[56]

Osamanabadi goats

HSP70

Plasma and PBMC

[50]

Beef Cattle

HSP27

Skeletal Muscle

[58]

Sahiwal heifer

HSPA1A

Testes

[60]

Chicken

HSP70

Brain

[61]

Nellore and Jersey

HSP70

Embryo

[57]

Murrah buffalo

HSP7O

Serum lymphocytes

[55]

Broiler

HSP25, HSP90AA1, HSPA2

Plasma

[15]

Table 1 Different HSPs studied in farm animals

HSP gene: expression and characterization

The molecular characterization of HSP70-1 gene in goat revealed that at nucleotide level, there was 96–99% similarity with that of sheep, cattle, and buffalo whereas 95-100% similarity at amino acid level.15 Sequence analysis in the same study reported that there is 1926-bp-long open reading frame of HSP 70-1 gene encoding 641 amino acids in goat, as reported in cattle. The 5’ flanking region of HSP 70 gene in Zebu cattle of Hariana breed was characterized for cis-acting sites which, when compared with that of Taurus cattle revealed that promoter variation may not be the source of the difference in expression level of HSP70. They confirmed this based on non-significant changes in the HSP70 promoter region between these breeds suggesting that the promoter variation may not be the source of the difference in expression level of HSP 70 in zebu and Taurine cattle types.64 However other reports suggests that the polymorphism in the promoter region as a reason for the variation in HSP70 mRNA, HSF1 mRNA expression level, and apoptosis and hence these mutation sites can yield as useful genetic molecular markers against HS in cow.65 In addition, there are variations reported in HSPB6 gene in Sahiwal cattle which might be used for obtaining better thermo-tolerance capacity.66 The amino acid sequence analysis of HSP70 in buffalo lymphocytes showed 98% identity with Bos taurus, Bos indicus, Yak, Capra hircus and 90–95% identity with Camelus dromedaries, Feliscatus, Canisfamiliaris, Sus scrofa, and Homo sapiens and it reported 1,926bp long open reading frame of HSP70 gene encoding 641 amino acids in buffalo.67 The expression levels of HSP70 mRNA in all tissue of goose (except the leg muscle and cerebellum) were found to be significantly higher in male geese than in female, indicating the greater thermo-resistance in female geese. Further, it was reported that the absence of introns in goose HSP70 and in the same study they did a correlation analysis of SNPs for immune and biological traits which showed that there was a significant correlation of T+237C with serum corticosterone level and T+1122C with the heterophil to lymphocyte ratio.41

Functions of HSPs

One of the first physiological functions associated with the stress-induced accumulation of the inducible Hsp70 was acquired thermotolerance which is defined as the ability of a cell or organism to become resistant to HS after a prior sublethal heat exposure.8 The HSP70 has been suggested to function as an indicator of thermotolerance in cells.27,68 Elevated levels of HSP was reported during exposure to different environmental stresses including heat, cold, infection, inflammation, exercise, exposure of the cell to toxins (ethanol, trace metals, and among many others), starvation, hypoxia (oxygen deprivation), or water deprivation.54 Though a generalized mechanism of stress-induced production of HSP is present in all cells, there will be difference in the capacity of individual animals to cope with the stress, along with the nucleotide changes occurring naturally in the flanking regions 5′- and 3′-untranslated region (UTR) of HSP gene resulting variation in inducibility, degree of expression, and/or stability of Hsp70 mRNA, which again contributes to different stress tolerance in individual animals.69 There were also investigations done to study the association between SNPs in HSP70 in bovine69 and swine.70 Earlier there were also studies which revealed the association between SNPs in HSP with respiration rate and body temperature.69,71 The increased HSP70 expression was also associated with shorter productive life of cattle and reproductive parameters including pregnancy rate, calf weaning weights and fertility in dairy cattle72‒75 which in whole indicated the significance of SNPs at promoter elements of HSP70 that can be used as one of the reference to be added for selecting dairy cattle in terms of thermo adaptability.69

Studies revealed that HSPs play regulatory roles in various types of immunity.55 It was studied that the augmentation of HSP-derived peptides in buffalo lymphocytes increased the innate and adaptive immune effectors.55 In the recent years, there have been several studies suggesting the role of HSP70 in the induction of antitumor immunity by inducing production of chemokines from tumor cell and activation of the chemoattracted dendritic cells via the TLR4 pathway based on experiments done in mice.76 It was reported that HSP70 (including HSP70i and HSC70) would be the major HSP responsible for the autocrine induction of chemokines from tumor cells. A class of proteins termed as acute phase proteins (APP) which changes its serum concentration by >25% in response to inflammatory cytokines (IL-1, IL-6, TNFα ) is being used as biomarker for immune/inflammatory stress in ruminants both in experimental and field conditions although there is lack of specificity to individual stress.77 Further, Haptoglobin (Hp), an APP is considered as a potential biomarker during thermal stress in cattle.77 The welfare status of calves in production systems can be reported on more accurately with accurate determination of effector molecules like APP.77 Over-expression of HSP70 and TNF-a and suppression of IFN-g, and genes involving nucleotide-binding oligomerisation (NOD) domain receptor pathways in bovine leukocytes is reported during HS in calves.77 It has been reported that the digestive enzyme activity significantly increases through over-expression of HSP 70 in broiler that may improve intestinal digestion and absorption function under acute HS, though no changes in morphology conditions in intestine were observed and further studies have revealed that glutamine supplementation enhanced in HSP70 protein or mRNA expression during thermal stress.78

In recent years there have been studies on the role of HSPs in early embryonic development and reproductive efficiency, both In vitro and In vivo, which can be used for developments in production agriculture. In Holstein cows, differences in HSP40 genes have been reported which can be attributed to the improved early embryonic development In vitro, indicating that these proteins may have a greater role in reproductive efficiency, even in animals that are not adapted to the tropical environment conditions.79 The reproductive performance difference has been identified in Bos indicus breeds which have been associated with polymorphism in HSP70.75,79

Conclusion

The cellular response is one of the primary pathway by which livestock tries to cope up to the heat stress challenges. This is the pathway that helps the animal to survive the stress condition. The end product of this pathway is the synthesis and release of HSPs. The components involved in heat shock response are: HSF, HSE and HSP. The most commonly studied HSPs in farm animals are HSP70, HSP90 and HSP27. Of all these HSPs studied, HSP70 was identified to be the ideal biological marker for heat stress in farm animals.

Acknowledgements

None.

Conflict of interest

Author declares that there is no conflict of interest.

References

  1. FAO. The state of food and agriculture. Rome, Italy; 2009. p. 1‒180.
  2. Sejian V, Gaughan JB, Bhatta R, et al. Impact of climate change on livestock productivity. Feedipedia-Animal Feed Resources Information System - INRA CIRAD AFZ and FAO, 2016:1‒4.
  3. St-Pierre NR, Cobanov B, Schnitkey G. Economic loss from heat stress by US livestock industries. J Dairy Sci. 2003;86:E52‒E77.
  4. Sejian V, Maurya VP, Sharma KC, et al. Concept of multiple stresses and its significance on livestock productivity. In: Sejian V, editor. Environmental stress and amelioration in livestock production. Germany: Springer-Verlag GMbH Publisher; 2012. p. 129‒152.
  5. Shelton M. Reproductive performance of sheep exposed to hot environments. In: Malik RC, editor. Sheep production in hot and arid zones. Kuwait Institute for Scientific Research, Kuwait, 2000. p. 155‒162.
  6. Koubkova M, Knizkova I, Kunc P, et al. Influence of high environmental temperatures and evaporative cooling on some physiologic, hematological and biochemical parameters in high-yielding dairy cows. Czech J Anim Sci. 2002;47(8):309‒318.
  7. Bowler K. Acclimation, heat shock and hardening. J Therm Biol. 2005;30(2):125‒130.
  8. Lindquist S. The heat shock response. Annu Rev Biochem. 1986;55:1151‒1191.
  9. Du J, Di HS, Guo L, et al. Hyperthermia causes bovine mammary epithelial cell death by a mitochondrial-induced pathway. J Therm Biol. 2008;33(1):37‒47.
  10. Pandey N, Kataria N, Kataria M, et al. Extreme ambiances vis-a-vis endogenous antioxidants of Marwari goat from arid tracts in India. ELBA Bioflux. 2012;4:29‒33.
  11. Belhadj Slimen I, Najar T, Ghram A, et al. Heat stress effects on livestock: molecular, cellular and metabolic aspects, a review. J Anim Physiol Anim Nutr. 2016;100(3):401‒412.
  12. Collier RJ, Gebremedhin K, Macko AR, et al. Genes involved in the thermal tolerance of livestock. Environmental Stress and Amelioration in Livestock Production. USA: Springer-Verlag Berlin Heidelberg; 2012. p. 379‒410. 
  13. Collier RJ, Collier JL, Rhoads RP, et al. Invited review: Genes involved in the bovine HS response. J Dairy Sci. 2008;91(2):445‒454.  
  14. Ganaie DB. Biochemical and physiological changes during thermal stress in bovines. J Vet Sci Technol. 2013;4(1):57‒79.
  15. Gade N, Mahapatra RK, Sonawane A, et al. Molecular characterization of heat shock protein 70-1 gene of goat (Capra hircus). Mol Biol Int. 2010;1‒7.
  16. Gaughan JB, Mader TL, Holt SM, et al. Assessing the heat tolerance of 17 beef cattle genotypes. Int J Biometeorol. 2010;54(6):617‒627.
  17. Deb R, Sajjanar B, Pavani KC. Bovine heat shock protein 70 and its application in cellular thermo tolerance. J Vet Sci Technol. 2015;6(6):1000e121.
  18. Mujahid A, Yoshiki Y, Akiba Y, et al. Superoxide radical production in chicken skeletal muscle induced by acute heat stress. Poult Sci. 2005;84:307‒314.
  19. Mujahed A, Pumfordn NR, Bottje W, et al. Mitochondrial oxidative damage in chicken skeletal muscle induced by acute heat stress. J Poult Sci. 2007;44:439‒445.
  20. Aengwanich W, Kongbuntad W, Boonsorn T. Effect of shade on physiological changes, oxidative stress, and total antioxidant power in Thai Brahman cattle. Int J Biometeorol. 2011;55(5):741‒748.
  21. Lallawmkimi CM. Impact of thermal stress and vitamin E supplementation on heat shock protein 72 and antioxidant enzymes in Murrah buffaloes. Karnal (Haryana): Ph.D. thesis submitted to NDRI deemed University, 2009. p. 1‒253.
  22. Dikmen S, Alava E, Pontes E, et al. Differences in thermoregulatory ability between slick-haired and wild-type lactating Holstein cows in response to acute HS. J Dairy Sci. 2008;91(9):3395‒3402.
  23. Yang M, Tan H, Yang QL, et al. Association of hsp70 polymorphisms with risk of noise-induced hearing loss in Chinese automobile workers. Cell Stress Chaperones. 2006;11(3):233‒239.
  24. Mishra SR, Palai TK. Importance of heat shock protein 70 in livestock - at cellular level. J Mol Pathophysiol. 2014;3(2):30‒32.
  25. Dangi SS, Gupta M, Dangi SK, et al. Expression of HSPs: An adaptive mechanism during long-term HS in goats (Capra hircus). Int J Biometeorol. 2015;59(8):1095‒1106.
  26. Renaudeau D, Collin A, Yahav S, et al. Adaptation to hot climate and strategies to alleviate HS in livestock production. Animal. 2012;6(5):707‒728.
  27. Liu YX, Li DQ, Li HX, et al. A novel SNP of the ATP1A1 gene is associated with heat tolerance traits in dairy cows. Mol Biol Rep 2011;38(1):83‒88.
  28. Kashyap N, Kumar P, Deshmukh B, et al. Influence of ambient temperature and humidity on ATP I Al gene expression in Tharparkarand Vrindavani cattle. Indian J Anim Res. 2014;48(6):541‒544.
  29. Mayer MP, Bukau B. Hsp70 chaperones: Cellular functions and molecular mechanism. Cell Mol Life Sci. 2006;62(6):670‒684.
  30. Lindquist S, Craig D. The heat shock proteins. Ann Rev Genet. 1988;22:631‒677.
  31. Bhat S, Kumar P, Kashyap N, et al. Effect of heat shock protein 70 polymorphism on thermotolerance in Tharparkar cattle. Vet World. 2016;9(2):113‒117.
  32. De Maio A. Heat shock proteins: facts, thoughts, and dreams. Shock. 1999;11(1):1‒12.
  33. Basirico L, Morera P, Primi V, et al. Cellular thermotolerance is associated with heat shock protein 70.1 genetic polymorphisms in Holstein lactating cows. Cell Stress Chaperone. 2011;16(4):441‒448.
  34. Page TJ, Sikder S, Yang L, et al. Genome-wide analysis of human HSF1signaling reveals a transcriptional program linked to cellular adaptation and survival. Mol Biosyst. 2006;2(12):627‒639.
  35. Somero GN. Thermal physiology and vertical zonation of intertidal animals: optima, limits, and costs of living. Integr Comp Biol. 2002;42(4):780‒789.
  36. Dong Y, Miller LP, Sanders JG, et al. Heat shock protein 70 (Hsp70) expression in four limpets of the genus lottia: Interspecific variation in constitutive and inducible synthesis correlates with in situ exposure to heat stress. Biol Bull. 2008;215(2):173‒181.
  37. Tomanek L, Somero GN. Time course and magnitude of synthesis of heat-shock proteins in congeneric marine snails (genus Tegula) from different tidal heights. Physiol Biochem Zool. 2000;73(2):249‒256.
  38. Pawar HN, Brah GS, Agrawal RK, et al. Molecular and immunological characterization of heat shock protein 70 (HSP70) gene from buffalo. Biol Sci. 2014;83(2):163‒169.
  39. Jolly C, Morimoto RI. Role of the heat shock response and molecular chaperones in oncogenesis and cell death. J Dairy Sci. 2000;91:445‒454.
  40. Wu C. Heat shock transcription factors: structure and regulation. Annu Rev Cell Dev Biol. 1995;11:441‒469.
  41. Zhang WW, Xiao X, Gan JK, et al. Characterization of HSP70 and its expression in tissue: Correlation with physiological and immune indices in goose (Ansercygnoides) serum. Genet Mol Res. 2015;14(4):12288‒12298.
  42. Banerjee D, Upadhyay RC, Chaudhary UB, et al. Seasonal variation in expression pattern of genes under HSP70: Seasonal variation in expression pattern of genes under HSP70 family in heat and cold-adapted goats (Caprahircus). Cell Stress Chaperones. 2014;19(3):401‒408.
  43. Feder ME, Hofmann GE. Heat shock proteins, molecular chaperones, and the stress response: Evolutionary and ecological physiology. Ann Rev Physiol. 1999;61:243‒282.
  44. Hue NT, Tran HT, Phan T, et al. Hsp90 and reactive oxygen species regulate thermotolerance of rice seedlings via induction of heat shock factor A2 (OsHSFA2) and galactinol synthase 1(OsGolS1). Agric Sci. 2013;4(3):154‒164.
  45. Beckham JT, Mackanos MA, Crooke C, et al. Assessment of cellular response to thermal laser injury through bioluminescence imaging of heat shock protein 70. Photochem Photobiol. 2004;79(1):76‒85.
  46. Romero RD, Pardo AM, Montaldo HH. Differences in body temperature, cell viability and HSP-70 concentrations between Pelibuey and Suffolk sheep under heat stress. Tropic Anim Health Prod. 2013;45(8):1691‒1696.
  47. Salces-Ortiz J, Gonzalez C, Moreno SN, et al. Ovine HSP90AA1 expression rate is affected by several SNPs at the promoter under both basal and heat stress conditions. PLoS ONE. 2013;8(6):e66641.
  48. Kishore A, Sodhi M, Kumari P, et al. Peripheral blood mononuclear cells: a potential cellular system to understand differential heat shock response across native cattle (Bosindicus), exotic cattle (Bostaurus), and riverine buffaloes (Bubalusbubalis) of India. Cell Stress Chaperones. 2014;19(5):613‒621.
  49. Yu J, Bao E, Yan J, et al. Expression and localization of Hsps in the heart andblood vessel of heat stressed broilers. Cell Stress Chaperones. 2008;13(3):327‒335.
  50. Shaji S, Sejian V, Bagath M, et al. Adaptive capability as indicated by behavioral and physiological responses, plasma HSP70 level, and PBMC HSP70 expression in Osmanabadi goats subjected to combine (heat and nutritional) stressors. Int J Biometeorol. 2015;60(4):1311‒1323.
  51. Garrido C, Gurbuxani S, Ravagnan L, et al. Heat shock proteins: Endogenous modulators of apoptotic cell death. Biochem Biophys Res Commun. 2001;286(3):433‒442.
  52. Gupta M, Kumar S, Dangi SS, et al. Physiological, biochemical and molecular responses to thermal stress in goats. Int J Livest Res. 2013;3(2):27‒38.
  53. Sharma S, Ramesh K, Hyder I, et al. Effect of melatonin administration on thyroid hormones, cortisol and expression profile of heat shock proteins in goats (Capra hircus) exposed to heat stress. Small Rumin Res. 2013;112(1):216‒223.
  54. Wang SH, Cheng CY, Tang PC, et al. Acute heat stress induces differential gene expressions in the testes of a broiler-type strain of Taiwan country chickens. PLoS ONE. 2015;10(5):e0125816.
  55. Mishra A, Hooda OK, Singh G, et al. Influence of induced HS on HSP70 in buffalo lymphocytes. J Anim Physiol Anim Nutr. 2011;95(4):540‒544.
  56. Manjari P, Yadav M, Uniyal S, et al. HSP70 as a marker of heat and humidity stress in Tarai Buffalo. Trop Anim Health Prod. 2015;47(1):111‒116.
  57. Silva CF, Sartorelli ES, Castilho ACS, et al. Effects of HS on development, quality and survival of Bosindicus and Bostaurus embryos produced in vitro. Theriogenology. 2012;79(2):351‒357.
  58. Shibata M, Hikino Y, Matsumoto K, et al. Influence of housing density and grazing on heat shock protein expression in skeletal muscle of beef cattle. J Fisheries Livest Prod. 2014;2(2):1‒6.
  59. Sahin N, Tuzcu M, Orhan C, et al. The effects of vitamin C and E supplementation on heat shock protein 70 responses of ovary and brain in heat-stressed quail. Br Poult Sci. 2009;50(2):259‒265.
  60. Mehla K, Magotra A, Choudhary J, et al. Genome-wide analysis of the heat stress response in Zebu (Sahiwal) cattle. Gene. 2014;533(2):500‒507.
  61. Tamzil MH, Noor RR, HardjosworoPS, et al. Acute HS responses of three lines of chickens with different heat shock protein (hsp)-70 genotypes. Int J Poult Sci. 2013;12(5):264‒272.
  62. Mazzi CM, Ferro JA, Ferro MIT, et al. Polymorphism analysis of the hsp70 stress gene in Broiler chickens (Gallus gallus) of different breeds. Genet Mol Biol. 2003;26(3):275‒281.
  63. Gaviol HCT, GasparinoE, Prioli AJ, et al. Genetic evaluation of the HSP70 protein in the Japanese quail (Coturnix japonica). Genet Mol Res. 2008;7(1):133‒139.
  64. Behl R, Behl J, Sadana DK, et al. Characterization of hsp70 gene promoter for cis acting elements in Indian Zebu cattle of Hariana breed. Anim Biotechnol. 2014;25(3):160‒164.
  65. Cai Y, Liu Q, Xing G, et al. Polymorphism of the promoter region of Hsp70 gene and its relationship with the expression of HSP70mRNA, HSF1mRNA, Bcl 2mrna and Bax-ΑMrna in Lymphocytes in peripheral blood of heat shocked dairy cows. Asian-Aust J Anim Sci. 2005;18(5):734‒740.
  66. Kumar R, Gupta ID, Verma A, et al. Molecular characterization and polymorphism detection in HSPB6 gene in Sahiwal cattle. Indian J Anim Res. 2015;49(5):595‒598.
  67. Pawar HN, Kumar GR, Narang R, et al. Heat and cold stress enhances the expression of heat shock protein 70, heat shock transcription factor 1 and cytokines (IL-12, TNF- and GMCSF) in buffaloes. Int J Curr Microbiol App Sci. 2014;3(2):307‒317.
  68. Huang SY, Kuo YH, Lee YP, et al. Association of heat shock protein 70 with semen quality in boars. Anim Reprod Sci. 2000;63(3‒4):231‒240.
  69. Deb R, Sajjanar B, Singh U, et al. Promoter variants at AP2 box region of Hsp70.1 affect thermal stress response and milk production traits in Frieswal cross bred cattle. Gene. 2013;532(2):230‒235.
  70. Schwerin M, Maak S, Kalbe C, et al. Functional promoter variants of highly conserved inducible hsp70 genes significantly affect stress response. Biochim Biophys Acta. 2001;1522(2):108‒111.
  71. Charoensook R, Gatphayak K, Sharifi AR, et al. Polymorphisms in the bovine HSP90AB1 gene are associated with heat tolerance in НDi indigenous cattle. Trop Anim Health Prod. 2012;44(4):921‒928.
  72. Schwerin M, Czernek-Schafer D, Goldammer T, et al. Application of disease-associated differentially expressed gees, mining for functional candidate genes for mastitis resistance in cattle. Genet Sel Evol. 2003;35:S19‒S34.
  73. Banks A, Looper ML, Reiter S, et al. Identification of single nucleotide polymorphisms within the promoter region of the bovine heat shock protein 70 gene and associations with pregnancy. Am Soc Anim Sci South Sect Meet. 2007;852:10.
  74. Starkey L, Looper ML, Banks A, et al. Identification of polymorphisms in the promoter region of the bovine heat shock protein gene and associations with bull calf weaning weight. Am Soc Anim Sci South Sect Meet. 2007;85(2):42.
  75. Rosenkrans CJ, Banks A, Reiter S, et al. Calving traits of crossbred Brahman cows are associated with Heat Shock Protein 70 genetic polymorphisms. Anim Reprod Sci. 2010;119(3‒4):178‒182.
  76. Chen T, Han GJ, Chaofeng, et al. Heat shock protein 70, released from heat-stressed tumor cells, initiates antitumor immunity by inducing tumor cell chemokine production and activating dendritic cells via TLR4 pathway. J Immunol. 2009;182(3):1449‒1459.
  77. Yun Cheol-Heui, Wynn Peter, Ha Jong K. Stress, acute phase proteins and immune modulation in calves. Anim Prod Sci. 2014;54(10):1561‒1568.
  78. Hao Y, Gu XH, Wang XL. Overexpression of heat shock protein 70 and its relationship to intestine under acute HS in broilers: 1. Intestinal structure and digestive function. Poult Sci. 2012;91(4):781‒789.
  79. Cushman RA. The current status of heat shock in early embryonic survival and reproductive efficiency. J Anim Sci. 2013;91(3):1141‒1142.
Creative Commons Attribution License

©2017 Archana, et al. This is an open access article distributed under the terms of the, which permits unrestricted use, distribution, and build upon your work non-commercially.