Submit manuscript...
International Journal of
eISSN: 2574-9889

Pregnancy & Child Birth

Short Communication Volume 8 Issue 1

Utilization of cargo from extra cellular vesicles as a biomarker for endometrial receptivity for enhancement of implantation success during attempted IVF/ICSI- a short communication

Kulvinder Kochar Kaur,1 Gautam Allahbadia,2 Mandeep Singh3

1Scientific Director, Dr Kulvinder Kaur Centre for Human Reproduction, India
2Ex-Rotunda-A Centre for Human Reproduction, India
3Consultant Neurologist, Swami Satyanand Hospital, India

Correspondence: Kulvinder Kochar Kaur, Scientific Director, Dr Kulvinder Kaur Centre for Human Reproduction, 721,G.T.B. Nagar, Jalandhar-144001, Punjab, India

Received: November 01, 2021 | Published: February 24, 2022

Citation: Kaur KK, Allahbadia G, Singh M. Utilization of cargo from extra cellular vesicles as a biomarker for endometrial receptivity for enhancement of implantation success during attempted IVF/ICSI- a short communication. Int J Pregn and Chi Birth. 2022;8(1):16-19. DOI: 10.15406/ipcb.2022.08.00254

Download PDF

Abstract

Earlier we reviewed how the Extra cellular vesicles (ECV) s might work as biomarkers in case of both female as well as male reproductive diseases that is inclusive of ART, besides the methods of obtaining the same. Here in extension of the same Li evaluated the ECVs obtained from the uterine fluid aspirated with observing small noncoding ribonucleic acids(sncRNA) that were identified from these ECV’s. Despite, their conclusions of this being the first study that exhaustively profiled sncRNA in endometrial ECV s from uterine fluid as well as isolated biomarkers of endometrial receptivity in addition to implantation the critiques have not accepted it with flaws of the study of utilization of only fresh embryo transfers (ET) for evaluation with current utilization of frozen ETs besides not attempting preimplantation genetic testing for aneuploidy(PGT-A), for distinguish ng euploid from aneuploid embryo s further in the fresh ETs as wella. Further it is accepted that once 3 euploid embryos transferred in case of 3 consecutive IVF <5% had chances of recurrent implantation failure((RIF) as well as further studies are required for establishment of these sncRNA from ECVs as biomarkers.

Keywords: ECV s, sncRNA, RIF, ploidy status, extra cellular vesicles

Abbreviations

ECV, extra cellular vesicles; IVF, in vitro fertilization; LH, luteinizing hormone; RIF, recurrent implantation failure

Short communication

The receptivity of the endometrium is a stage of endometrium that varies temporally, spatially in addition to the molecular aspect of the endometrium that is helpful with regards to the embryos implantation. With regards to a normal menstrual cycle, the phase of endometrium that is known as the window of receptivity usually takes place amongst day7-day11 subsequent to the Luteinizing hormone (LH) surge.1 At the time of controlled ovarian stimulation (COS) during an in vitro fertilization (IVF) cycle, the receptive phase gets stimulated following the delivery of human chorionic Gonadotropins (HCG), besides the embryo gets transferred for it to harmonize with the presumed receptive phase. The exact mode of how endometrium becomes receptive remains evasive, besides being believed to be a black box with regards to reproductive endocrinology. Evaluation in a better way of the molecular alterations in the uterine environment, that are supposedly the properties of receptivity of the endometrium would aid in gaining insight with regards to the preparation of endometrium in the context of implantation. Significantly, the invention of molecular biomarkers of receptivity of the endometrium might aid in evaluation of endometrial impairment in patients presenting with recurrent implantation failure in addition to escalate the anticipation of implantation in IVF cycles.

The window of receptivity is a particular time duration at the time when the endometrium gets properly ready for the implantation of the embryos that gets encircled by duration of a refractory endometrial status. How successful in vitro fertilization (IVF) will be is based on the appropriate timing of the embryo transfer (ET) at the time when the receptivity of endometrium is at its maximum. Researchers have concentrated deeply on evaluation of the alterations in genomics, transcriptomics, proteomics, metabolomics for the isolation of markers that represent the window of receptivity. Uterine fluid aspiration (UFA),was a minimally invasive sample collection method that was perfected by the group of Greenblatt Virtanen Li2with the idea of assessment of the intrauterine molecular microenvironment. The advantages of this in contrast to the conventional endometrial biopsy is that it can be performed in the cycle when fresh embryo transfer(ET) is to be performed in view of no damage to the endometrium, with safety of UFA illustrated in lot of studies.3 This uterine fluid possesses Extra cellular vesicles(ECV)that get liberated by the cells of the endometrium, which line the glands.4 Extra cellular vesicles(ECV) by definition are physiologically bilayered vesicles that carry bioactive receptors, lipids, proteins in addition to nucleic acids which cross react with target cells, driving the modification of target cells. They have come out as molecular bio markers with regards to receptivity.5 They are the molecules which get liberated by cells that promote crosstalk with the other cells by the activation of signaling pathway as well as are liberated from the cells from which they originate. They have got isolated as well as evaluated from a lot of reproductive tissues which are inclusive of follicular fluid, semen, spent IVF culture media, uterine fluid as well as the placenta.6 Animal experimental outcomes pointed that there was differential expression, of ECV’s in prereceptive vs receptive endometrium.7 More recently, Li, et al.,8 demonstrated, that small noncoding ribonucleic acids(sncRNA) of the ECV’s got identified from the uterine fluid. Akin to animal studies, the researchers, tried to isolate ECV’s which might be correlated with endometrial receptivity as well as following success of implantation.

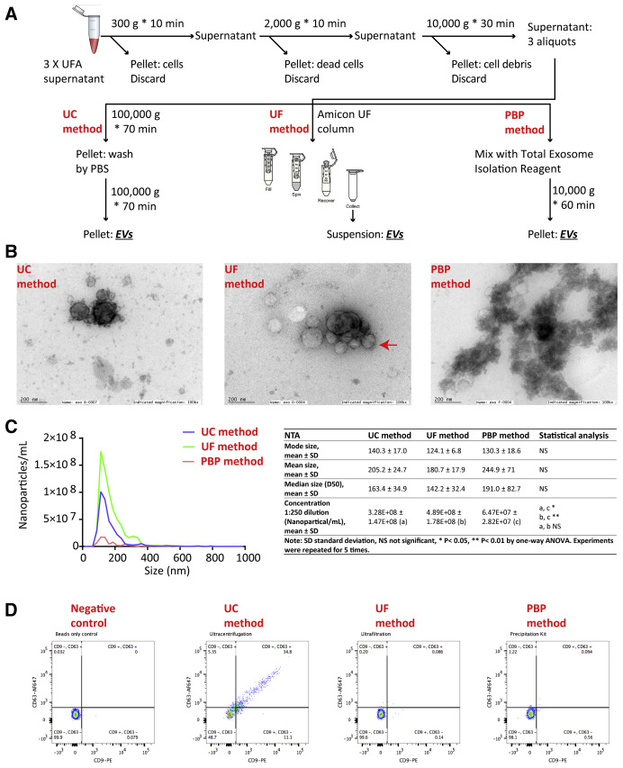
The hurdle of evaluation of sncRNA as well as ECV’s is the challenge one faces on trying to identify with success in adequate amounts. The kind of biofluid, the volume of the sample, in addition to the fraction of the sncRNAs, guide the approaches that need to get utilized. Usually, the amounts of ECV’s in biological fluids is lesser in addition to them possessing larger input volumes, that result in greater ECV’s amounts which get isolated. Thus the low volume given by the aspiration of the uterine fluid becomes the restricting factor. The commonest strategy that is utilized for isolation continues to remain ultracetrigugation (UC).This event implicates a medium high spin for elimination of cell debris that is followed by a high spin rate for pelleting the exosome fraction, that can get isolated in addition to then get resuspended. Despite, its continued utilization usually, UC possesses lot of handicaps in view of consuming lot of time, usually provides low amounts, besides the need of very costly equipments like ultracetrifuges as well as rotors. Furthermore, a problem encountered is the contamination of the collection with cell free DNA as well as protein. Li, et al.,8 decided to contrast UC with ≥2 innovative methods for finding the approach that possessed maximum benefits with regards to isolate ECV’s from the uterine fluid aspirated. UC The newly launched polymer dependent precipitation procedure aids in ECV’s getting pelleted with lower force causing a greater amount getting obtained, whereas still eliminating any kind of contaminants. Ultrafiltration utilizes a size dependent mode of separating as well as implicates trying to concentrate ECV’s from a large volume of fluid with the utilization of centrifugal filter unit. Subsequent to an intelligent contrast, women who had gone via mock embryo transfer cycles with endometrial preparation, their observation was that UC proved to be the ideal approach for ECV’s isolation from the uterine fluid aspirated. Despite, both UC in addition to ultrafiltration could provide greater ECV’s amounts, UC definitely provided greater isolation rates of intact ECV’s from the uterine fluid (Figure 1).

Figure 1 Courtesy ref no-8-Isolation and characterization of EVs from uterine fluid. (A) Pipeline of comparison of 3 EV isolation methods. (B) A representative set of TEM images showing morphology of isolated EVs (arrow: bi-layer membrane of EVs visible under TEM). (C) A representative set of NTA plots (dilution factor: 1:250) with the summary of replicated NTA data points showing size distribution and concentration of isolated EVs. (D) A representative set of FACS analyses showing biomarkers CD9 and CD63 on isolated EVs.
EVs, extracellular vesicles; FACS, fluorescence-activated cell sorting; NTA, nanoparticle tracking analysis; PBP, polymer-based precipitation; PBS, phosphate-buffered saline; TEM, transmission electron microscopy; UC, ultracentrifugation; UF, ultrafiltration.

Subsequent to perfecting their procedure for isolation, evaluation of the expression pattern of sncRNA ECV’s in prereceptive vs receptive endometrium was what Li, et al.,8 concentrated on, in addition to contrasted the patterns amongst women who managed to get pregnant with success with the ones that didn’t. Two kinds of outcome possibilities existed on trying to explore the expression pattern of sncRNA. The initial probability was that some sncRNA’s get expressed, or not expressed. Like the query in case of attainment of pregnancy, were some sncRNA that are existent or missing? This kind of result though occasional yields greater insight. However for obtaining this type of result much larger sample size is the prerequisite for demonstration of the action. The other result that might arise is that some sncRNAs possess greater or lesser expression. For this type of result the sample size needed is remarkably larger for displaying is action. Despite, the capacity of the researchers to isolate the preserved sncRNA’s that were observed to be downregulated at the time of the receptive phase it is tough to find the significance of such observations. It might be proposed that one tries to observe sncRNA amounts at the time of an embryo transfer cycle, in addition to if one observes inappropriate downregulation of these sncRNA’s one can decide to defer the ET to the following mth. Nevertheless, if these alterations in the expression pattern might be modulated or alter in a separate cycle is not certain. Moreover, if it is thought that a patient does not possess adequate downregulation pattern of expression of these sncRNA’s, it does appear that the probability of achieving a successful pregnancy is still existent. Of the most Clinically significant observations from the publication of Li,8 was the absence of pattern of expression variations in case of receptive endometrium amongst patients which got pregnant from the ones that did not (Figure 2). It was observed recently, that<5% of women don’t conceive subsequent, to 3 euploid embryostransfers that pointed that the chances of uterine factor recurrent Implantation failureis occasional.9 This pointed that a significantly greater sample size would be a requirement for estimation of variation in expression pattern, in the form of aberrations of expression occurs occasionally. Li,8 actually saw a significant variation in expression pattern in the case of prereceptive endometrium for the subjects who attained a pregnancy vis a vis those who did not. One needs to exert vigilance for interpreting these outcomes) alterations expression might be secondary to the prognosis of the patients. A lot of follicles which exist at the time of human chorionic Gonadotropins (HCG), trigger injection decides the amount of corpora lutea that will exist for the liberation of progesterone, ii) it was documented that the time period for which progesterone exposure in addition to the amounts of progesterone(P) might influence the RNA expression pattern in the endometrium. Further it has been illustrated that a premature escalation of P in fresh IVF cycle can take place in case of older women, that causes embryo-endometrial asynchrony. Moreover, despite the researchers evaluation in depth, the study doesn’t provide the total picure. Various studies have illustrated that the embryo further liberates ECV’s which changes the endometrium, thus possessing influence on receptiveness.10,11 Trying to evaluate the alterations in expression patterns without considering what the embryos contribution might keep the partial picture in dark.

Figure 2 Courtesy ref no-8-Identification of receptivity-related snoRNAs from EVs. (A) A representative set of bioanalyzer traces showing enriched small RNAs extracted from EVs. (B) Venn diagram cross referencing down-regulated sncRNAs during the receptive phase in natural and COS cycles.
COS, controlled ovarian stimulation; EVs, extracellular vesicles; hCG, human chorionic gonadotropin; LH, luteinizing hormone; sncRNAs, small non-coding RNAs; snoRNAs, small nucleolar RNAs; UFA, uterine fluid aspiration.

Despite, the precautions taken by Li, etal.,8 their strategy of evaluation of the query with regards to a significant doubt about ECV as well as their association with endometrial receptivity. Nevertheless, some of the issues with regards to the designing the study might have been changed for enhancement of the probability of clinical application of these results. Like a lot of infertility centers worldwide have shifted towards frozen embryo transfer, besides utilization of preimplantation genetic testing for aneuploidy (PGT-A), The supra physiological estradiol(E2) amounts got at the time of fresh embryo transfer (ET) might change the sncRNA expression in the endometrium in contrast to the natural or programmed cycle. This study was done with just utilization of fresh embryo transfer, hence its application with regards to freeze –all cycles is unknown. Intriguingly, the researchers, do possess the uterine fluid from mock endometrium preparation. Despite, utilization of these was just the ideal approacgh for the isolation of ECV, it might have been of use if they had determined the sncRNA expression patterns in those samples also. Further with fresh ET, no PGT was attempted, thus no knowledge with regards to the ploidy status that might further have impacted which patients attained a pregnancy.

Conclusions

Having reviewed earlier the methods of preparation with regards to separation of ECVs12 for obtaining the most suitable method here, besides maximum utilization of UC,8 observed the newly launched polymer dependent precipitation procedure aids in ECV’s getting pelleted with maximum yield of ECVs. Just akin to animal studies8 illustrated alterations in the expression pattern of sncRNAs that were derived from the ECVs in the luteal phase. Despite, observation of changes in the expression pattern in the prereceptive vs receptive endometrium, they did not appear to be correlated with pregnancy results. Hence it is difficult to integrate these observation in clinical scenario at present. For greater role of ECVs which might work as biomarkers with regards to receptivity needs to proceed but significant is to concentrate on the technique of isolation of these particular molecules, besides evaluation of the properties of the cycles from where they are obtained. Thus in future they need to do aspiration of endometrium at the time of frozen embryo transfer inclusive of evaluation of the embryos for euploidy/aneuploidy to have the full picture besides establishing ecvs with sncRNAs having the probility of getting used as biomarkers for anticipation of implantation along with successas biomarkers.11

Acknowledgments

None.

Conflicts of interest

Authors declare no conflict of interest.

Funding

None.

References

  1. Elnashar AM, Aboul–EneinGI. Endometrial Middle East Fertiliy Society J. 2004;9:10–24.
  2. Chan C, Virtanen C, Winegarden NA, et al. Discovery of biomarkers of Endometrial receptivity through a minimally invasive approach:a validation study with implications for assisted reproduction. Fertil Steril. 2013;100:810–7.e8.
  3. Azkargorta M, Escobes I, Illoro I, et al. Differential proteomcs analysis of endometrial fluid suggests increased inflammation and impaired glucose metabolism in non implantive IVF cycles and pinpoints PYGB as a putative Implantation marker . Hum Reprod. 2018;33:1898–906.
  4. Campoy I, Lanau L, Altadili T, et al. Exosome like vesicles in uterine aspirates :a comparison of ultracentrifugation– based J Trasl Med. 2016;14:180.
  5. Homer H, Rice GE, Salomon C. Embryo and endometrium derived Exosomes and their potential role in assisted reproductive Placenta. 2017;54:89–94.
  6. Kulvinder Kochar Kaur, Allahbadia GN, Singh M. An Update on Future Utilization of Extracellular Vesicles in Evaluation Part of These in Maturation of Gametes, Fertilization along with Embryo Implantation for Escalating the Success of Assisted Reproductive Technology:A Systematic Review. Open Access Journal of Gynecology and Obstetrics. 2020;3(2):10–29.
  7. Kusama K, Nakamura K, Bai R, et al. Intrauterin eexosomes are required for bovine conceptus Biochem Biophys Res Commun. 2018;495:1370–1375.
  8. Li T, Greenblatt EM, Shin ME, et al. Cargo small noncoding ribonucleic acids of Extracellular Vesicles isolated from the uterine fluid associate with endometrial receptivity and Implantation success. Fertil Steril. 2021;115:1327–1426.
  9. Pirtea P, De Ziegler D, Tao X, et al. Rate of true Recurrent Implantation Failure is low:results three successive frozen euploid single Embryo transfer. Fertil Steril. 2021;115:P45 –P253.
  10. Godbole GB, Modi DN, Puri CP. Regulation of homeobox A 10 expression, in the primate endometrium by progesterone and embryonic stimuli. Reproduction. 2007;134:513–523.
  11. Nimbkar–Joshi S, Katkam RR, Chaudhari UK, et al. Endometrial epithelial cells modifications in response to embryonic signals in bovine monkeys(Macaca radiata). Histochem Cell Biol. 2012;138:289–304.
  12. Kulvinder Kochar Kaur, Allahbadia GN, Singh M. Utilization of Extracellular Vesicles for Treatment of Type 1 Diabetes Mellitus (T1DM) Along with Type 2 Diabetes Mellitus (T2DM) besides Complications Associated with Diabetes– A Systematic Review. J Clin DiabetesObes. 2020;1:001–013.
  13. Klimczak AM, Franasiak JM. Peering into the window of receptivity: Extracellular Vesicles containing small noncoding RNA’s as potential biomarker . Fertil Steril. 2021;115:1185–1186.
Creative Commons Attribution License

©2022 Kaur, et al. This is an open access article distributed under the terms of the, which permits unrestricted use, distribution, and build upon your work non-commercially.