Submit manuscript...
International Journal of
eISSN: 2381-1803

Complementary & Alternative Medicine

Research Article Volume 19 Issue 1

Integrating energy fields: a biophysical model to support Traditional Chinese Medicine

Rick Sá,1 Pignataro Neto G2

1Brazilian Academic Consortium for Integrative Health (CABSIN), São Paulo, Brazil
2Postgraduate program in Neuroscience and Childhood. Federal University of Paraná (UFPR), Brazil

Correspondence: Rick Sá, Brazilian Academic Consortium for Integrative Health (CABSIN), São Paulo, 05449-070, Brazil

Received: December 22, 2025 | Published: January 7, 2026

Citation: Sá R, Pignataro NG. Integrating energy fields: a biophysical model to support Traditional Chinese Medicine. Int J Complement Alt Med. 2026;19(1):1-11. DOI: 10.15406/ijcam.2026.19.00755

Download PDF

Abstract

Objectives: This study aims to integrate the Geomagnetic Field (GMFD), Quantum Field (QFD), and Human Biofield (HBFD) domains as biophysical foundations for an energetic continuum between cosmic forces and human physiology, grounded in Traditional Chinese Medicine (TCM) concepts like Qi and Yin-Yang.

Methods: A structured narrative review was conducted. A systematic search of major scientific databases (PubMed, Scopus, Web of Science, and Google Scholar) was performed, employing tailored Boolean queries to combine core keywords and domain-specific terminology. Identified studies were systematically screened and categorized by domain (GMFD, QFD, HBFD) and research design, followed by a thematic synthesis to identify convergent mechanisms and biophysical linkages.

Results: Evidence indicates GMFD activity modulates neurophysiological and immune processes, including alpha band desynchronization (p < 0.05), autonomic regulation under ultra-low frequency oscillations (r = 0.46, p < 0.01), and reduced leukocyte counts during disturbances (−17.5 cells/mm³, p < 0.001). Fetal head circumference was affected biphasically (β = 0.04 pre-24 weeks; β = −0.25 post-24 weeks, p < 0.05). However, there is an urgent need for more research with reproducible and reliable methods to consolidate these findings. Quantum processes (biophotons, tunneling) and Biofield Therapies provided complementary mechanisms consistent with Qi's attributes. The Integration Diagram of Energy Domains (IDED) was formulated based on these syntheses.

Conclusions: The integration of GMFD, QFD, and HBFD offers an innovative biophysical model aligning with TCM principles, supporting its scientific legitimacy and promoting its inclusion in integrative health frameworks.

Keywords: Qi, biofield, quantum biology, Traditional Chinese Medicine, geomagnetic field.

Introduction

Traditional Chinese Medicine (TCM) is one of humanity's oldest health systems,1 with a historical trajectory that spans more than 2,500 years.2 Its evolution reflects a deep integration between philosophy, culture and clinical practice, based on a holistic view of the human being in constant interaction with the environment and the cosmos. TCM's conceptual structure is anchored in Taoism, a cosmological system that postulates the Dao (or Tao) as the ordering principle of the universe.3 According to this perspective, all matter and energy emerge from the Primordial Void (Wu Ji), manifesting initially as Primordial Qi and later as a dynamic bipolar pattern (Tai Ji), in which Yin and Yang coexist in a shifting balance.4 From this balance the five phases of transformation (Wu Xing) emerge, animated and integrated by Qi, a vital force that circulates through energy channels, connecting the individual to the cosmos.5

The premise of a vital connection, expressed by Wang Yangming when he stated that humans and the cosmos are products of the same integral Qi, has left the realm of pure philosophical speculation in recent decades.5 Progressively, the postulates of TCM have been subjected to the methodological scrutiny of modern science, which seeks to decipher the mechanisms underlying this integration.6 Controlled studies demonstrate the efficacy of acupuncture in the management of conditions such as chronic pain,7,8, migraine9,10 and anxiety;11,12 Chinese herbal medicine has been investigated in the treatment of autoimmune diseases,13 respiratory14–16 and metabolic diseases;17,18 and practices such as Qi Gong and Tai Chi show documented benefits for physical and mental health.19–21 A recent meta-analysis reinforces this body of evidence, indicating that the integration of TCM, particularly acupuncture and herbal medicine, with Western medicine can potentiate benefits in post-stroke rehabilitation, improving dependence, motor function, and depression and swallowing.22

However, the biophysical integration between TCM and Western science faces fundamental obstacles: (I) the challenge of operationalizing and empirically validating core concepts such as Qi, avoiding its reductionism to biomedical categories without, however, abdicating methodological rigor; and (II) the difficulty of translating the systemic and relational vision of TCM into the causal and mechanistic language of modern science, in which health and disease are understood as expressions of the state of dynamic equilibrium between man, nature and the cosmos. To bridge this gap, this article proposes an integrative framework based on three interconnected energy domains: The Geomagnetic Field Domain (GMFD), a terrestrial expression of cosmic and solar forces that modulate biological rhythms and neurophysiological processes; the Quantum Field Domain (QFD), which encompasses phenomena such as coherence, tunneling and quantum vacuum, offering potential mechanisms for non-local and systemic biological phenomena; and the Human Biofield Domain (HBFD), a concept present in traditions such as Qi (TCM), corresponding to a subtle field of organic regulation and maintenance of vitality.

The synergistic interaction between these three domains supposedly supports a paradigm of health as a coherent resonance in an energetic continuum, which deserves to be revised. Subsequent sections will examine the scientific evidence for each domain, its proposed mechanisms of action, and, crucially, how their articulation offers a unifying biophysical and epistemological basis capable of reconciling the ancestral knowledge of TCM with contemporary science, promoting a truly integral view of the human being within their cosmic ecosystem.

Geomagnetic Field Domain (GMFD)

Energy Continuum and Life

Although the principle of correspondence between man and nature is central to Chinese culture, its conceptual depth is not always fully grasped. Philosophers such as Dong Zhongshu (179-104 BC) already maintained that human beings emerged from nature itself, reflecting visions such as the unity of Heaven, the Tao and nature, which advocate harmony and cosmic integration.5 Given this, the biophysical challenge arises of translating such notions, including TCM itself, into the language of contemporary science. This transition requires overcoming the distinction between the microcosm (man as an integrated system) and the macrocosm (the universe as a totality), understanding them as parts of an energetic continuum.

From a biophysical perspective, this continuum manifests itself as a field of vector potential, which is non-local in nature and has no energy content of its own, interconnecting coherent systems through hierarchical scales. In the primordial stages of life, in alkaline hydrothermal vents, the flow of protons generated intrinsic electric fields which, as proposed by,23 organized dissipative structures into an ethereal skeleton, a primordial morphogenetic field guiding the self-organization of matter towards life. This field is not limited to biogenesis: it also sustains intercellular communication in eukaryotes, mediated by ion channels and gap junctions, forming bioelectric networks capable of storing and processing information in a coherent way.

On an ecological scale demonstrate that electromagnetic potential acts as a long-range messenger between organisms, synchronizing oscillatory phases and reducing independent microstates, a physical mechanism of negentropy that promotes the self-consistency of complex ecosystems.24 In this way, from the subcellular to the ecological level, the electromagnetic continuum constitutes a single, hierarchical matrix of coherence, in which information of form and function is transmitted by phase resonance, transcending local biochemical interactions and establishing a unified physical basis for evolution, free-scale cognition and the maintenance of life as a thermodynamically open and irreversible system.

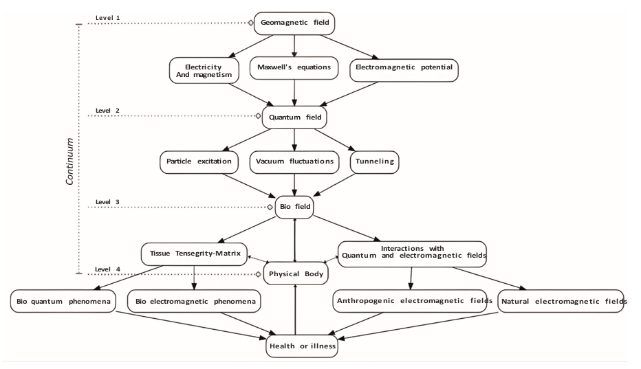
The Integration Diagram of Energy Domains (IDED), (Figure1), illustrates a hierarchical and dynamic energy continuum, in which health and disease manifest in the physical body as a result of the coherent or disruptive interaction between multiple levels of fields. This biophysical model assumes that the human being is intrinsically connected to the cosmos through a network of energetic influences, as described both by TCM and by recent evidence from integrative biophysics and quantum biology.

Figure 1 Energy Domain Integration Diagram (IDED) illustrating a hierarchical and dynamic energy continuum, in which health and disease manifest in the physical body as a result of coherent or disruptive interaction between multiple levels of fields (levels 1 to 4).

TCM cosmology

In TCM cosmology, Heaven (Tiān) represents an ordering cosmic principle, a source of invisible rhythms and influences that govern terrestrial phenomena and human physiology.25 This domain, often abstracted in Western epistemologies, finds a modern scientific correlate in the Earth's Geomagnetic Field (GMF). The GMF, or herein referred to as the Geomagnetic Field Domain (GMFD), is a dynamic physical entity, influenced by solar activity and nuclear processes within the Earth, which exerts measurable effects on biological systems.26 Thus, this subsection explores the contemporary evidence that demonstrates the profound modulation of GMFD on human homeostasis, articulating these findings with the fundamental principles of TCM, such as Yin-Yang dynamics, the theory of the Five Movements (Wǔ Xíng) and the concept of cosmic resonance (Tiān Rén Xiāngyìng). The data extracted from eight studies is detailed in Appendix A.

One TCM theoretical model that is particularly relevant to understanding this modulation is the Compass Rose Cycle.25 In this model, the Earth Phase represents the center, the baseline or target value of homeostasis, around which processes of upregulation (Wood and Fire phases, Yang dominance) and downregulation (Metal and Water phases, Yin dominance) are established. This circular dynamic of vegetative regulation, with Yin and Yang components, offers an elegant framework for understanding how fluctuations in an external field, such as the GMFD, can shift the physiological system into states of relative excess (repletion) or deficiency (depletion), predisposing to the emergence of pathological syndromes.

Ion cyclotron resonance (ICR)

The theory proposed by Abraham Liboff on Ion Cyclotron Resonance (ICR) posits that life on Earth has developed a relationship of dependence with the GMF, transforming it from a mere spectator into an active participant in the regulation of biological processes.27,28 From this perspective, electromagnetic phenomena emerge as central pillars for understanding living systems. The planet functions as a giant magnet whose magnetic field, although weak, constantly envelops all organisms. In the context of ICR, this continuous field interacts with biologically essential ions such as calcium (Ca²⁺) and potassium (K⁺), inducing them to move in circular orbits. When a second oscillating electromagnetic field of very low intensity is applied at the specific cyclotron frequency of these ions, a resonance phenomenon occurs.28 This mechanism transfers energy to the ion in a manner analogous to pushing a child on a swing at just the right moment, amplifying its motion. Within the cellular environment, this increase in ionic activity enhances proton transport, a process known as proton hopping, which is fundamental for energy production, immune response, and numerous other biological functions.29

To investigate the potential clinical applications of this phenomenon, a study was conducted to evaluate the efficacy of ICR in psychiatric patients who had shown unsatisfactory responses to conventional pharmacological treatments.30 The research recruited 46 patients with various diagnoses, including affective psychoses, schizophrenia, and neurotic disorders, among whom a subgroup of 12 individuals with psychoses was analyzed in greater detail. The protocol consisted of 20 therapy sessions held three times per week, during which patients were exposed to low-intensity electromagnetic fields (1–20 µT) through a mat equipped with a Helmholtz coil. Symptom progression was assessed using the Brief Psychiatric Rating Scale (BPRS) at three time points: baseline (T0), after ten sessions (T1), and at the end of treatment (T2). The authors proposed four mechanisms of action to explain the observed effects: (1) modulation of neuronal membrane potential, facilitating communication between neurons; (2) influence on neurotransmitter production, such as dopamine; (3) stimulation of the release of neurotrophic factors with neuroprotective and reparative actions; and (4) reduction of oxidative stress, which is associated with the pathophysiology of several psychiatric disorders.

The results revealed clinically significant improvements. In the main group (46 patients), a statistically significant reduction in BPRS scores was observed, decreasing from 49.63 to 41.45, with 58.7% of participants showing mild to marked improvement. In the psychosis subgroup (12 patients), the progress was even more pronounced: 75% showed improvement after the first treatment cycle, with sustained reductions in BPRS scores. A particularly relevant finding was the positive correlation between initial symptom severity and the magnitude of therapeutic response, suggesting that ICR acts preferentially on deeply altered biological components in the most severe cases.30 Such evidence positions ICR as a promising complementary intervention, capable of integrating with pharmacological and psychotherapeutic approaches, opening new avenues for bioelectromagnetic-based strategies in brain biophysics.

Geomagnetic sensory system in humans

The existence of a magnetoreceptor sense, well established in various animal species, has historically been considered absent in humans.31 However, the seminal study provided the first robust neurophysiological evidence contradicting this view.32 Using high-density electroencephalography (EEG) inside a shielded Faraday cage, the authors demonstrated that ecological rotations of the GMFD (~35 µT) triggered a specific and replicable neural response: a desynchronization in the alpha band (alpha-ERD, 8-13 Hz), an established marker of cortical sensory processing.32

Crucially, this response exhibited remarkable ecological selectivity. It was significant only for magnetically relevant rotations in the Northern Hemisphere (i.e., with a vertical downward tilt) and exhibited a strong directional asymmetry, being robust for counterclockwise but not clockwise rotations. This pattern of selectivity made it possible to rule out transduction mechanisms based on electromagnetic induction or a radical pairwise quantum compass. The most biophysically viable explanation, consistent with the data, is a mechanism based on biogenic magnetite particles (Fe₃O₄), a ferromagnetic material detected in human tissues, capable of transducing both the intensity and direction of the magnetic field.33,34

From a TCM perspective, this discovery validates the age-old principle of resonance between humans and the sky. The human brain's ability to subconsciously detect and process the nuances of the GMFD demonstrates a subtle yet tangible connection between the microcosm of the body and the macrocosm of the celestial environment. The directional asymmetry of the response (counterclockwise vs. clockwise) elegantly echoes the Yin-Yang dynamic, where complementary and opposing forces govern movement and orientation in the natural universe.

Synchronization of physiological rhythms and the balance of the autonomic nervous system

In addition to being a discrete sensory modality, the GMFD acts as a fundamental zeitgeber (synchronizer) for physiological rhythms. This phenomenon is documented by continuously monitoring heart rate variability (HRV), a proxy for autonomic nervous system (ANS) activity, and multiple environmental measures for 31 days.35 The results revealed that individuals' HRV rhythms synchronized with the ultra-low frequency oscillations of the GMFD and, notably, with the power of the Schumann Resonance (SRP, ~7.83 Hz), the fundamental frequency of the Earth-ionosphere resonant cavity. This synchronization was more pronounced during periods of low geomagnetic disturbance, suggesting that a stable GMFD facilitates physiological coherence.35

However, the body of evidence is not entirely consistent. A subsequent, methodologically rigorous study aimed to replicate such findings by measuring HRV in 20 healthy participants over a 30-day period while simultaneously recording geomagnetic activity (Ap, K, Kp indices) and solar activity (F10.7 index).36 While initial analysis, without correcting for the autocorrelation inherent in time-series data, revealed several significant correlations, seemingly aligning with prior reports, these effects largely disappeared after applying a surrogate data shuffling correction. Post-correction, only two very weak correlations persisted: a slight increase in the very low-frequency (VLF) component of HRV with higher local geomagnetic activity (K-index, r = 0.06, p < 0.05) and a small anticipatory decrease in heart rate one day before an increase in global geomagnetic activity (Ap-index, r = -0.09, p = 0.03). The authors concluded that the strong effects reported in previous literature might be statistical artifacts of autocorrelation and that, if a genuine relationship exists, its effect size is likely minimal.36

In TCM language, HRV reflects the dynamic balance between Yin (parasympathetic), which promotes restoration, digestion and rest, and Yang (sympathetic), which prepares the body for action and response to stress. The synchronization of this balance with the rhythms of the GMFD illustrates how the Qi of Heaven (Tiān Zhī Qi) directly regulates the Human Qi (Rén Zhī Qi), harmonizing internal physiology with external cycles. Disturbances in the GMFD (e.g. geomagnetic storms) can perhaps unbalance this system, leading to a predominance of Yang (excessive sympathetic activation) and increasing vulnerability to disease.37

Immune modulation, hematopoiesis and fetal development

The effects of GMFD extend deeply into the immune and developmental systems. In a longitudinal study of elderly people, observed that increases in geomagnetic activity (Kp index) were consistently associated with significant reductions in total leukocyte, neutrophil and basophil counts.38 This immunosuppressive effect persisted after strict adjustment for air pollution, suggesting a direct pathway.

Proposed mechanisms include the suppression of melatonin, a key hormone in circadian regulation and immune modulation, and the induction of oxidative stress and systemic inflammation. In TCM, the bone marrow, seen as a manifestation of the Kidney (Shèn), is responsible for producing Blood (Xuè). The Kidney stores Essence (Jīng) and governs the cycles of reproduction and development.39 The suppression of hematopoiesis by a disturbed GMF can therefore be interpreted as a deficiency of Kidney Yang or a failure of Defensive Qi (WèiQi), making the organism more susceptible to pathogenic invasions.

This impact on development is further corroborated who reported that cumulative exposure to GMFD during pregnancy was associated with specific changes in fetal growth. Interestingly, the direction of the effect depended critically on gestational age: it was associated with higher cranial parameters before 24 weeks, but with lower parameters thereafter.40 This biphasic effect reflects the complex interaction between GMFD and developmental processes, possibly mediated by folate degradation from solar UV radiation and circadian dysregulation. In TCM, fetal development is governed by the Chong Mai and Ren Mai meridians, which distribute Qi and Blood.39 GMFD can act as a non-climatic factor that alters this balance, leading to patterns of Yang excess (early accelerated growth) or Yin deficiency (late growth restriction).

Impact on the cardiovascular and endothelial system

The cardiovascular system shows remarkable sensitivity to GMFD. In patients with implanted cardioverter-defibrillators, periods of high geomagnetic activity (IMF - Interplanetary Magnetic Field > 50th percentile) dramatically amplified the risk of atrial fibrillation triggered by air pollution in the previous 24 hours.37 In parallel, the increased interplanetary magnetic field (IMF) was associated with significant elevations in markers of endothelial activation (intracellular adhesion molecule-1, sICAM-1; vascular cell adhesion molecule-1, sVCAM-1) and systemic inflammation (C-reactive protein, CRP).41

The common pathophysiological pathway involves ANS dysregulation and melatonin suppression, leading to a state of oxidative stress, inflammation and endothelial dysfunction. In the TCM framework, the Heart (Xīn) governs the blood and blood vessels.39 A disturbed GMFD, by inducing inflammation and arrhythmias, can be seen as introducing a pattern of Blood Heat (Xuè Rè) or Blood Stasis (Xuè Yū), both well-established risk factors for cardiovascular events in Chinese medicine.

Synergistic interaction with environmental pollutants

Several studies have highlighted a critical finding: GMFD rarely acts in isolation. Instead, it works as a potent effect modifier, amplifying the negative impacts of air pollutants on lung and cardiovascular function.37,42 The proposed mechanisms for this synergy are twofold: 1) Biological: The dysregulation of the ANS and the reduction of melatonin induced by GMFD leave the body in a state of greater vulnerability to the oxidative stress and inflammation caused by pollutants; 2) Physical-Chemical: Solar and geomagnetic activity can alter the physical-chemical properties of aerosols in the atmosphere, potentially making them more toxic.

In TCM, air pollutants are categorized as External Pathogens.43,44 GMFD, in this context, is not a direct pathogen, but rather a facilitator that weakens the body's Zheng Qi or Qi. By compromising the Qi, this energy domain allows external pathogens to penetrate more deeply and cause more damage, exemplifying a classic etiology of Zheng Qi deficiency with Xie Qi invasion.

The quantum bridge: from the classical field to light quanta

The theoretical framework that enables the conceptual transition between the classical field and its quantum description is solidly grounded in the formalism of second quantization. The equations and operational relations that follow are based on the seminal work, which details the canonical quantization procedure for the free electromagnetic field.45 In this framework, the fundamental fields are promoted to operators. The key insight is that the free electromagnetic field is mathematically equivalent to an infinite collection of independent quantum harmonic oscillators, each corresponding to a specific mode of vibration (frequency and polarization). This rigorous treatment, summarized below, provides the mathematical basis for the interpretation of the GMFD as an underlying quantum field and for the photon absorption and emission processes that connect the energy domains.

The transition from the GMFD, a continuous, classical field, to the Quantum Field Domain (QFD) requires a paradigm shift, which is grounded in the evolution of physics itself. The classical behavior of the GMFD is masterfully described by Maxwell's Equations, which unify electrical and magnetic phenomena into a single theoretical framework. In differential form and in a vacuum, these equations are:

, E=0 MathType@MTEF@5@5@+= feaagKart1ev2aaatCvAUfeBSjuyZL2yd9gzLbvyNv2CaerbuLwBLn hiov2DGi1BTfMBaeXatLxBI9gBaerbd9wDYLwzYbItLDharqqtubsr 4rNCHbGeaGqkY=MjYdH8pE0xbbL8F4rqqrFfpeea0xe9Lq=Jc9vqaq pepm0xbba9pwe9Q8fs0=yqaqpepae9pg0FirpepeKkFr0xfr=xfr=x b9adbaqaaeGaciGaaiaabeqaamaabaabaaGcbaGaey4bIeTaeyyXIC Taamyraiabg2da9iaaicdaaaa@3D48@                 (1)

, .B=0 MathType@MTEF@5@5@+= feaagKart1ev2aaatCvAUfeBSjuyZL2yd9gzLbvyNv2CaerbuLwBLn hiov2DGi1BTfMBaeXatLxBI9gBaerbd9wDYLwzYbItLDharqqtubsr 4rNCHbGeaGqkY=MjYdH8pE0xbbL8F4rqqrFfpeea0xe9Lq=Jc9vqaq pepm0xbba9pwe9Q8fs0=yqaqpepae9pg0FirpepeKkFr0xfr=xfr=x b9adbaqaaeGaciGaaiaabeqaamaabaabaaGcbaGaey4bIeTaaiOlai aackeacqGH9aqpcaaIWaaaaa@3BAC@                 (2)

×E=( 1 c )( B t ) MathType@MTEF@5@5@+= feaagKart1ev2aaatCvAUfeBSjuyZL2yd9gzLbvyNv2CaerbuLwBLn hiov2DGi1BTfMBaeXatLxBI9gBaerbd9wDYLwzYbItLDharqqtubsr 4rNCHbGeaGqkY=MjYdH8pE0xbbL8F4rqqrFfpeea0xe9Lq=Jc9vqaq pepm0xbba9pwe9Q8fs0=yqaqpepae9pg0FirpepeKkFr0xfr=xfr=x b9adbaqaaeGaciGaaiaabeqaamaabaabaaGcbaGaey4bIeTaey41aq Raamyraiabg2da9iabgkHiTmaabmaabaWaaSaaaeaacaaIXaaabaGa am4yaaaaaiaawIcacaGLPaaadaqadaqaamaalaaabaGaeyOaIyRaam OqaaqaaiabgkGi2kaadshaaaaacaGLOaGaayzkaaaaaa@46A9@ (Faraday's Law),                                     (3)

×B=( 1 c )( E t ) MathType@MTEF@5@5@+= feaagKart1ev2aaatCvAUfeBSjuyZL2yd9gzLbvyNv2CaerbuLwBLn hiov2DGi1BTfMBaeXatLxBI9gBaerbd9wDYLwzYbItLDharqqtubsr 4rNCHbGeaGqkY=MjYdH8pE0xbbL8F4rqqrFfpeea0xe9Lq=Jc9vqaq pepm0xbba9pwe9Q8fs0=yqaqpepae9pg0FirpepeKkFr0xfr=xfr=x b9adbaqaaeGaciGaaiaabeqaamaabaabaaGcbaGaey4bIeTaey41aq RaamOqaiabg2da9maabmaabaWaaSaaaeaacaaIXaaabaGaam4yaaaa aiaawIcacaGLPaaadaqadaqaamaalaaabaGaeyOaIyRaamyraaqaai abgkGi2kaadshaaaaacaGLOaGaayzkaaaaaa@45BC@ (Ampère-Maxwell's Law).                                     (4)

These equations predict the existence of self-propagating electromagnetic waves traveling at the speed of light c, establishing the GMFD as a dynamic, non-local manifestation of energy, as represented in Level 1 of the IDED.

To understand the profound interaction of this field with matter at microscopic scales and its effects on the HBFD, the classical description is insufficient. Quantum Field Theory (QFT) provides the framework for this transition, describing the universe in terms of fundamental quantum fields that fill space-time. Each particle is an excitation (a quantum) of its associated field. For the electromagnetic field, this quantum is the photon.

The quantization process reveals that the free electromagnetic field is physically equivalent to an infinite collection of independent harmonic oscillators, each associated with a specific vibration mode (angular frequency ω, wave vector k, and polarization α). The energy of each mode is discrete. The Hamiltonian operator that describes the total energy of the field is:

H= ka ω k ( a kα a kα + 1 2 )= kα ( n kα + 1 2 ) MathType@MTEF@5@5@+= feaagKart1ev2aaatCvAUfeBSjuyZL2yd9gzLbvyNv2CaerbuLwBLn hiov2DGi1BTfMBaeXatLxBI9gBaerbd9wDYLwzYbItLDharqqtubsr 4rNCHbGeaGqkY=MjYdH8pE0xbbL8F4rqqrFfpeea0xe9Lq=Jc9vqaq pepm0xbba9pwe9Q8fs0=yqaqpepae9pg0FirpepeKkFr0xfr=xfr=x b9adbaqaaeGaciGaaiaabeqaamaabaabaaGcbaGaamisaiabg2da9m aaqafabaGaeS4dHGMaeqyYdC3aaSbaaSqaaiaadUgaaeqaaaqaaiaa dUgacaWGHbaabeqdcqGHris5aOWaaeWaaeaacaWGHbWaa0baaSqaai aadUgacqaHXoqyaeaacaGGGacaaOGaamyyamaaBaaaleaacaWGRbGa eqySdegabeaakiabgUcaRmaalaaabaGaaGymaaqaaiaaikdaaaaaca GLOaGaayzkaaGaeyypa0Zaaabuaeaadaqadaqaaiaad6gadaWgaaWc baGaam4Aaiabeg7aHbqabaGccqGHRaWkdaWcaaqaaiaaigdaaeaaca aIYaaaaaGaayjkaiaawMcaaaWcbaGaam4Aaiabeg7aHbqab0Gaeyye Iuoaaaa@5A3A@              (5)

In this fundamental equation,  and  are the creation and annihilation operators, respectively. The operator  adds a quantum of energy to the mode (k, α), creating a photon. In turn, removes a quantum, annihilating a photon. The term  represents the zero-point energy, a residual energy inherent in the quantum vacuum even in the absence of photons.

The electric and magnetic fields themselves, classically continuous functions, become operators in quantum theory. Their expressions, in terms of the creation and annihilation operators:

The vector potential determines both the electric and magnetic fields:

E( r,t )=i 2π V k ω k kα ωk [ a kα e ik.r a kα e ik.r ] MathType@MTEF@5@5@+= feaagKart1ev2aaatCvAUfeBSjuyZL2yd9gzLbvyNv2CaerbuLwBLn hiov2DGi1BTfMBaeXatLxBI9gBaerbd9wDYLwzYbItLDharqqtubsr 4rNCHbGeaGqkY=MjYdH8pE0xbbL8F4rqqrFfpeea0xe9Lq=Jc9vqaq pepm0xbba9pwe9Q8fs0=yqaqpepae9pg0FirpepeKkFr0xfr=xfr=x b9adbaqaaeGaciGaaiaabeqaamaabaabaaGcbaGaamyramaabmaaba GaamOCaiaacYcacaWG0baacaGLOaGaayzkaaGaeyypa0JaamyAamaa kaaabaWaaSaaaeaacaaIYaGaeqiWdaNaeS4dHGgabaGaamOvaaaaaS qabaGcdaaeqaqaamaalaaabaGaeqyYdC3aaSbaaSqaaiaadUgadaah aaadbeqaaiqbgIGioBaataaaaaWcbeaakiaadUgacqaHXoqyaeaada GcaaqaaiabeM8a3jaadUgaaSqabaaaaaqaaiaadUgaaeqaniabggHi LdGcdaWadaqaaiaadggadaWgaaWcbaGaam4Aaiabeg7aHbqabaGcca WGLbWaaWbaaSqabeaacaWGPbGaam4Aaiaac6cacaWGYbaaaOGaeyOe I0IaamyyamaaDaaaleaacaWGRbGaeqySdegabaGaaiiiGaaakiaadw gadaahaaWcbeqaaiabgkHiTiaadMgacaWGRbGaaiOlaiaadkhaaaaa kiaawUfacaGLDbaaaaa@64D1@            (6)

B( r,t )=i 2π V k ck× kα ωk [ a kα e ik.r a kα e ik.r ] MathType@MTEF@5@5@+= feaagKart1ev2aaatCvAUfeBSjuyZL2yd9gzLbvyNv2CaerbuLwBLn hiov2DGi1BTfMBaeXatLxBI9gBaerbd9wDYLwzYbItLDharqqtubsr 4rNCHbGeaGqkY=MjYdH8pE0xbbL8F4rqqrFfpeea0xe9Lq=Jc9vqaq pepm0xbba9pwe9Q8fs0=yqaqpepae9pg0FirpepeKkFr0xfr=xfr=x b9adbaqaaeGaciGaaiaabeqaamaabaabaaGcbaGaamOqamaabmaaba GaamOCaiaacYcacaWG0baacaGLOaGaayzkaaGaeyypa0JaamyAamaa kaaabaWaaSaaaeaacaaIYaGaeqiWdaNaeS4dHGgabaGaamOvaaaaaS qabaGcdaaeqaqaamaalaaabaGaam4yaiaadUgacqGHxdaTcuGHiiIZ gaWeamaaBaaaleaacaWGRbGaeqySdegabeaaaOqaamaakaaabaGaeq yYdCNaam4AaaWcbeaaaaaabaGaam4Aaaqab0GaeyyeIuoakmaadmaa baGaamyyamaaBaaaleaacaWGRbGaeqySdegabeaakiaadwgadaahaa WcbeqaaiaadMgacaWGRbGaaiOlaiaadkhaaaGccqGHsislcaWGHbWa a0baaSqaaiaadUgacqaHXoqyaeaacaGGGacaaOGaamyzamaaCaaale qabaGaeyOeI0IaamyAaiaadUgacaGGUaGaamOCaaaaaOGaay5waiaa w2faaaaa@65C7@                       (7)

Quantized electric and magnetic fields operator:

E( r,t )=i 2π V ωk [ kα a kα e ik.r kα a kα e ik.r ] MathType@MTEF@5@5@+= feaagKart1ev2aaatCvAUfeBSjuyZL2yd9gzLbvyNv2CaerbuLwBLn hiov2DGi1BTfMBaeXatLxBI9gBaerbd9wDYLwzYbItLDharqqtubsr 4rNCHbGeaGqkY=MjYdH8pE0xbbL8F4rqqrFfpeea0xe9Lq=Jc9vqaq pepm0xbba9pwe9Q8fs0=yqaqpepae9pg0FirpepeKkFr0xfr=xfr=x b9adbaqaaeGaciGaaiaabeqaamaabaabaaGcbaGaamyramaabmaaba GaamOCaiaacYcacaWG0baacaGLOaGaayzkaaGaeyypa0JaamyAamaa kaaabaWaaSaaaeaacaaIYaGaeqiWdaNaeS4dHGgabaGaamOvaaaaaS qabaGcdaGcaaqaaiabeM8a3jaadUgaaSqabaGcdaWadaqaaiqbgIGi oBaataWaaSbaaSqaaiaadUgacqaHXoqyaeqaaOGaamyyamaaBaaale aacaWGRbGaeqySdegabeaakiaadwgadaahaaWcbeqaaiaadMgacaWG RbGaaiOlaiaadkhaaaGccqGHsislcuGHiiIZgaWeamaaCaaaleqaba GaaiiiGaaakmaaBaaaleaacaWGRbGaeqySdegabeaakiaadggadaqh aaWcbaGaam4Aaiabeg7aHbqaaiaaccciaaGccaWGLbWaaWbaaSqabe aacqGHsislcaWGPbGaam4Aaiaac6cacaWGYbaaaaGccaGLBbGaayzx aaaaaa@6461@                       (8)

B( r,t )=i 2π V k ck× ωk [ kα a kα e ik.r kα a kα e ik.r ] MathType@MTEF@5@5@+= feaagKart1ev2aaatCvAUfeBSjuyZL2yd9gzLbvyNv2CaerbuLwBLn hiov2DGi1BTfMBaeXatLxBI9gBaerbd9wDYLwzYbItLDharqqtubsr 4rNCHbGeaGqkY=MjYdH8pE0xbbL8F4rqqrFfpeea0xe9Lq=Jc9vqaq pepm0xbba9pwe9Q8fs0=yqaqpepae9pg0FirpepeKkFr0xfr=xfr=x b9adbaqaaeGaciGaaiaabeqaamaabaabaaGcbaGaamOqamaabmaaba GaamOCaiaacYcacaWG0baacaGLOaGaayzkaaGaeyypa0JaamyAamaa kaaabaWaaSaaaeaacaaIYaGaeqiWdaNaeS4dHGgabaGaamOvaaaaaS qabaGcdaaeqaqaamaalaaabaGaam4yaiaadUgacqGHxdaTaeaadaGc aaqaaiabeM8a3jaadUgaaSqabaaaaaqaaiaadUgaaeqaniabggHiLd GcdaWadaqaaiqbgIGioBaataWaaSbaaSqaaiaadUgacqaHXoqyaeqa aOGaamyyamaaBaaaleaacaWGRbGaeqySdegabeaakiaadwgadaahaa WcbeqaaiaadMgacaWGRbGaaiOlaiaadkhaaaGccqGHsislcuGHiiIZ gaWeamaaCaaaleqabaGaaiiiGaaakmaaBaaaleaacaWGRbGaeqySde gabeaakiaadggadaqhaaWcbaGaam4Aaiabeg7aHbqaaiaaccciaaGc caWGLbWaaWbaaSqabeaacqGHsislcaWGPbGaam4Aaiaac6cacaWGYb aaaaGccaGLBbGaayzxaaaaaa@6B25@                  (9)

The total linear momentum carried by the field is also quantized:

G=( hc 4π ) kα k( a kα a kα + a kα a kα ) = kα ck a kα a kα MathType@MTEF@5@5@+= feaagKart1ev2aaatCvAUfeBSjuyZL2yd9gzLbvyNv2CaerbuLwBLn hiov2DGi1BTfMBaeXatLxBI9gBaerbd9wDYLwzYbItLDharqqtubsr 4rNCHbGeaGqkY=MjYdH8pE0xbbL8F4rqqrFfpeea0xe9Lq=Jc9vqaq pepm0xbba9pwe9Q8fs0=yqaqpepae9pg0FirpepeKkFr0xfr=xfr=x b9adbaqaaeGaciGaaiaabeqaamaabaabaaGcbaGaam4raiabg2da9m aabmaabaWaaSaaaeaacaWGObGaam4yaaqaaiaaisdacqaHapaCaaaa caGLOaGaayzkaaWaaabuaeaacaWGRbWaaeWaaeaacaWGHbWaaSbaaS qaaiaadUgacqaHXoqyaeqaaOGaamyyamaaDaaaleaacaWGRbGaeqyS degabaGaaiiiGaaakiabgUcaRiaadggadaqhaaWcbaGaam4Aaiabeg 7aHbqaaiaaccciaaGccaWGHbWaaSbaaSqaaiaadUgacqaHXoqyaeqa aaGccaGLOaGaayzkaaaaleaacaWGRbGaeqySdegabeqdcqGHris5aO Gaeyypa0ZaaabuaeaacqWIpecAcaWGJbGaam4AaaWcbaGaam4Aaiab eg7aHbqab0GaeyyeIuoakiaadggadaqhaaWcbaGaam4Aaiabeg7aHb qaaiaaccciaaGccaWGHbWaaSbaaSqaaiaadUgacqaHXoqyaeqaaaaa @67CA@                (10)

This equation demonstrates that each photon, in addition to an energy ℏω, carries a momentum ℏ𝐤, acting as the mediating particle of the electromagnetic force.

Interactions with matter: absorption, emission, and the basis of Qi

Quantizing the field and describing matter by a quantum wave function allows us to accurately model light-matter interactions, which are fundamental to understanding how cosmic Qi (GMFD/QFD photons) can influence the HBFD. The interaction is described by a term in the total Hamiltonian of the system, derived from minimal coupling. For a particle with charge q, the momentum p is replaced by 𝐩 - (q/c) 𝐀, where 𝐀 is the vector potential operator. This leads to an interaction Hamiltonian:

H 1 =( q mc )A.P+ q 2 A 2 2m c 2 ( q mc )A.P MathType@MTEF@5@5@+= feaagKart1ev2aaatCvAUfeBSjuyZL2yd9gzLbvyNv2CaerbuLwBLn hiov2DGi1BTfMBaeXatLxBI9gBaerbd9wDYLwzYbItLDharqqtubsr 4rNCHbGeaGqkY=MjYdH8pE0xbbL8F4rqqrFfpeea0xe9Lq=Jc9vqaq pepm0xbba9pwe9Q8fs0=yqaqpepae9pg0FirpepeKkFr0xfr=xfr=x b9adbaqaaeGaciGaaiaabeqaamaabaabaaGcbaGaamisamaaBaaale aacaaIXaaabeaakiabg2da9iabgkHiTmaabmaabaWaaSaaaeaacaWG XbaabaGaamyBaiaadogaaaaacaGLOaGaayzkaaGaamyqaiaac6caca GGqbGaey4kaSYaaSaaaeaacaWGXbWaaWbaaSqabeaacaaIYaaaaOGa amyqamaaCaaaleqabaGaaGOmaaaaaOqaaiaaikdacaWGTbGaam4yam aaCaaaleqabaGaaGOmaaaaaaGccqGHijYUcqGHsisldaqadaqaamaa laaabaGaamyCaaqaaiaad2gacaWGJbaaaaGaayjkaiaawMcaaiaadg eacaGGUaGaamiuaaaa@52C5@          (11)

Plugging in the quantized expression for 𝐀, we see that H₁ contains terms proportional to  and . The first term, , corresponds to the absorption process: the initial state of the field has n photons and the final state has n-1 photons; a photon has been destroyed, and its energy and momentum have been transferred to matter. The second term, , corresponds to the emission process: the final state of the field has n+1 photons; a photon has been created, and matter has lost energy and momentum. In short, is the definition of absorption and  is emission.

The transition rate for these processes is given by Fermi's Golden Rule, which depends on the matrix element . For emission, the squared matrix element is proportional to +1). The term  represents stimulated emission, where photons present in the environment induce the emission of an identical photon, a fundamental principle of lasers. The term +1, however, is spontaneous emission: even in the total absence of photons , coupling with the zero-point fluctuations of the quantum vacuum induces matter to emit radiation. This is a purely quantum mechanism, with no classical analogue, and represents a pathway by which the potential energy of a biological system (e.g., an excited electronic state in a chromophore molecule) can be converted into a quantum of light, a bio photon, which integrates the HBFD.

Contextualization in the IDED model and in TCM

In the IDED, this theoretical framework provides the fundamental support for transitions between levels: The GMFD (Level 1) is classically described by Maxwell's Equations, but is understood as a state of the underlying QFD (Level 2). Its fluctuations represent changes in the population of photons interacting with biological systems; this is the domain of creation and annihilation operators, vacuum fluctuations, and quantum tunneling processes (more detail in the following section). It is where energetic interactions are mediated by discrete quanta. The interaction of photons (from the GMFD and QFD) with organized biological matter, mediated by H₁, is the primary mechanism by which information and energy are transduced to the HBFD (Level 3). Photon absorption can excite electronic and vibrational states, initiating signaling cascades; the emission of biophotons can serve as a means of non-local intercellular communication.

From a TCM perspective, photons and their quantized interactions with matter represent a tangible physical counterpart to the concept of Qi. Qi finds a deep resonance in the notion of quantization of field energy and its interchangeability with matter. The processes of spontaneous and stimulated absorption and emission elegantly map the cycles of reception, transformation, and emission of Qi by the human organism, connecting the microcosm of the body to the macrocosm of the universal quantum field.

As illustrated in Figure 2, fluctuations in the interplanetary magnetic field (IMF), represented in TCM cosmology by the sky (Tiān), act as a fundamental zeitgeist, directly synchronizing with the rhythms of the human autonomic nervous and cardiovascular systems. This synchronization modulates homeodynamic and immunological mechanisms, demonstrating the subtle, yet measurable, influence of the GMFD on human physiology

Figure 2 Represented by the Sky in TCM cosmology, interplanetary magnetic field (IMF) fluctuations synchronize directly with the human autonomic nervous system and cardiovascular rhythms, functioning as a fundamental zeitgeber (synchronizer) for homeodynamic and immunological mechanisms. The figure presents an integrated representation of the human biofield (1), encompassing multiple levels of biological and biophysical organization. Its structure indicates biogenic magnetite crystals (2), which act as potential magnetic transducers in the body. The autonomic nervous system (3) appears as one of the main electrophysiological regulators, interacting directly with the cardiovascular system (4), responsible for electrical conduction and circulation of bioelectric charges. Mitochondria (5) are shown as fundamental sources of cellular bioenergy and biophoton generation, while microtubules (6) represent structures associated with optical conduction and cytoskeletal organization. In the cell nucleus, DNA and chromatin (7) act as elements of resonance and storage of biological information. Inflammatory cells (8), which participate in bioelectromagnetic processes related to the immune response, are also represented. The figure also includes the alpha band (8–13 Hz) (9), typical of brain activity and associated with states of psychophysiological coherence. Finally, leukocytes, neutrophils and basophils (10) stand out, components of the immune system that interact with the biofield through subtle electrodynamic mechanisms.

Quantum field domain (QFD)

The QFD arises from QFT, with the latter serving as the fundamental language for describing particles and forces in nature, consistently unifying quantum mechanics with special relativity. Unlike non-relativistic quantum mechanics, which deals with a fixed number of particles, QFT describes the universe in terms of quantum fields, dynamic and omnipresent entities that permeate spacetime.46 This theory has had a major impact on condensed matter, high-energy physics and pure mathematics. It is literally the language in which the laws of nature are written. Each type of particle corresponds to an excitation or vibration of its associated field. For example, the electromagnetic field gives rise to photons,45 while a matter field, such as the Dirac field, gives rise to electrons.47 Within this framework, two fundamental concepts emerge with profound significance for biological systems: quantum tunneling, a purely quantum phenomenon that allows particles to transcend classical energy barriers, and the very nature of the quantum vacuum, far from being mere empty space, but rather a dynamic and structured medium that can interact with matter.

Quantum tunneling

Biological systems, especially mitochondria, are areas where quantum phenomena such as electron and proton tunneling can play a crucial physiological role. Quantum tunneling is what explains quantum entities apparently crossing energy barriers due to their wavelike properties and small (non-zero) probabilities, represented by the square of the wave function, Ψ², of existing on both sides of barriers that define an energy well.48 Therefore, brain mitochondria are nanoenvironments where electrons (mass = 9.11×10(-28) g) and protons (mass = 1. 67×10(-24) g) exhibit wave-like behavior, allowing them to cross energy barriers.48

In complex I of the electron transport chain (ETC), electron transport between iron-sulfur centers occurs by tunneling, reducing activation energies and increasing transfer efficiency. Proton tunneling, on the other hand, is proposed as a mechanism that facilitates the pumping of protons against an electrochemical gradient into the intermembrane space, possibly occurring through hydrogen bond networks or by a Grotthuss-type mechanism.49,50

This phenomenon is described by the tunneling probability equation:

. P=exp( 4aπ h × 2m( VE ) ) MathType@MTEF@5@5@+= feaagKart1ev2aaatCvAUfeBSjuyZL2yd9gzLbvyNv2CaerbuLwBLn hiov2DGi1BTfMBaeXatLxBI9gBaerbd9wDYLwzYbItLDharqqtubsr 4rNCHbGeaGqkY=MjYdH8pE0xbbL8F4rqqrFfpeea0xe9Lq=Jc9vqaq pepm0xbba9pwe9Q8fs0=yqaqpepae9pg0FirpepeKkFr0xfr=xfr=x b9adbaqaaeGaciGaaiaabeqaamaabaabaaGcbaGaamiuaiabg2da9i GacwgacaGG4bGaaiiCamaabmaabaGaeyOeI0YaaSaaaeaacaaI0aGa amyyaiabec8aWbqaaiaadIgaaaGaey41aq7aaOaaaeaacaaIYaGaam yBamaabmaabaGaamOvaiabgkHiTiaadweaaiaawIcacaGLPaaaaSqa baaakiaawIcacaGLPaaaaaa@4A7D@              (12)

Where:

a is the thickness of the barrier, m the mass of the particle, V the height of the barrier, E the energy of the particle and h the Planck constant. The lower the mass and the thinner the barrier, the greater the probability of tunneling, a particularly favorable condition for electrons, but still significant for protons under biological conditions.

Therefore, mitochondria can be seen as biochemical interfaces, where the tunneling of elementary particles, governed by the principles of QFT, sustains the production of vital energy for neuronal function. Dysfunctions in these processes are associated with neurodegenerative diseases, in which the increase in local entropy and the bioenergetic deficit can ultimately be understood as a breakdown in the quantum-cellular regulation of oxidative metabolism.

Oxidative metabolism and biological light particles

The mitochondria, where the tunneling of elementary particles governs energy production, are also the main intracellular source of Reactive Oxygen Species (ROS). Far from being just toxic by-products, ROS, when at regulated levels, are the initiating agents of a light signaling cascade. ROS oxidize biomolecules (lipids, proteins, DNA), leading to the formation of electronically excited species such as carbonyl triplet and singlet oxygen.51 The relaxation of these species to the ground state is accompanied by the emission of photons in the near-infrared UV range, ultrafast photon emissions (UPEs). Crucially, each type of oxidized biomolecule emits a unique spectral signature, transforming UPE from a mere stress signal into an informative light code about the nature of the oxidative damage.

This principle is vividly illustrated in human skin. Under UVA irradiation, specific biomolecules such as phospholipids, elastin and melanin precursors emit UPEs with distinct spectral peaks.52 This system is amplified by endogenous photosensitizers such as melanin and porphyrins, which convert light energy into oxidative stress and, consequently, into more UPEs. This mechanism is not restricted to the skin; in the brain, neuromelanin can play an analogous role, making the neural parenchyma a potential stage for this photonic signaling.52

However, in order for these emissions to transcend the role of mere by-products and become a biocommunication system, the feasibility of quantum-coherent resonant energy transfer in the microtubules of the cytoskeleton has been demonstrated. The network of tryptophan residues in tubulin forms an arrangement similar to the light-harvesting complexes in photosynthesis, capable of guiding electronic energy efficiently and coherently at body temperature.53 Microtubules can thus function as biological waveguides, capturing the UPEs generated by mitochondria and propagating them throughout the cell.54

A recent discovery, made possible by techniques such as two-dimensional electron spectroscopy (2DES), revealed that the energetic motivation is not located in a single chlorophyll molecule, but is shared coherently by several, in a quantum superposition observation.55 Spontaneous photon emission was demonstrated (in roots and flower buds of Chinese medicinal plants such as Platycodon grandiflorum, Salvia miltiorrhiza and Lonicera japonica, with different growth ages and varieties. The results showed that the intensity of the emissions varies significantly according to the age and variety of the plants, and that this variation is correlated with the content of specific bioactive compounds, such as total saponins, tanshinone IIA, salvianolic acid B, chlorogenic acid and galuteolin, which are determinants of the quality and therapeutic efficacy of the herbs. For example, two-year-old P. grandiflorum roots showed higher photon emission intensity and saponin content compared to one-year-old specimens, which did not even meet Chinese Pharmacopoeia standards.55 These findings suggest that photon emission reflects the metabolic and oxidative state of plants, possibly mediated by reactive oxygen species (ROS) and molecular chemiexcitation processes, as described in the literature on biophotons.

Quantum vacuum

The quantum vacuum has become a fundamental entity in the physical description of reality, transcending the classical notion of empty space to take on a dynamic and structuring character. Its conceptual evolution, from a mere void to the contemporary understanding of an active medium, permeated by zero-point energy fluctuations (ZPE) and endowed with non-trivial geometric-topological properties, reflects a paradigmatic shift in physics.56 From the viewpoint of quantum field theory, the vacuum is not a state of non-existence, but a physical system with permanent virtual activity, capable of interacting with matter and mediating phenomena ranging from the Casimir effect and the Lamb shift to highly coherent biological processes, such as the emission of biophotons and the organization of living systems as integrated quantum networks.57

There is also the hypothesis that the quantum vacuum acts as an energetic and informational substrate in biological systems, where fluctuations mediated by phonons with energies close to that of ATP (~35-50 meV) induce quantum tunneling between codonic states modeled under SU (2) and SU (3) symmetries. This modeling suggests that genetic translation can be reinterpreted as a process governed by structured quantum transitions, and not just by classical biochemical reactions.58

This concept is epistemologically based on Taoist cosmogonic principles, in which Tao (Dao), the way, is postulated as the ordering principle of the universe.59 It encompasses the primordial or supreme vacuum (Wu Ji), which generates everything, complete but not yet manifest.60 Subsequently, it gives rise to unity, the primordial egg, generating dynamism by incorporating Qi, the cosmic vital energy that governs matter, time, and space,61 gaining fluidity and thus generating the manifest Tao (Tai Ji), the origin of all things. Tai Ji's main characteristic is complementary and dynamic duality represented as Heaven (yang, clear, luminous, light, electron) and Earth (yin, cloudy, dark, heavy, proton) coexisting in dynamic balance.4 Yin and Yang alternate in cycles of generation and control and, animated by Qi, which flows through the energy channels, integrate the individual into the cosmos.61,5 In TCM, Wu Ji is represented by Chong Mai, the central vessel of the Eight Extraordinary Vessels, and subsequently giving rise to the Governing Vessel (Du Mai) and the Conception Vessel (Ren Mai), which represent the yin/yang duality (Tai Ji).

Biofield (HBFD)

At Level 3 of the IDED, these fundamental fields manifest in the HBFD, a field of energy and information that surrounds and permeates the organism. The HBFD is sustained by the architecture of the physical body, particularly by the tissue tensegrity matrix, a network of mechanical and bioelectrical connectivity that includes fascia, the cytoskeleton (such as microtubules) and ion channels. It is at this level that interactions with the quantum and electromagnetic fields take place, regulating homeodynamic function and serving as a medium for therapeutic modalities such as acupuncture, which acts by providing bioinformation to the system.

From the energy body to the physical body

The term biofield was formally introduced in 1992 by a panel on alternative and complementary medicine manual convened by the US National Institutes of Health (NIH) to describe a "massless field, not necessarily electromagnetic, that surrounds and permeates living bodies and affects the body".63 Another definition emphasizes its role as an energy and information field that regulates the homeodynamic function of living organisms and can play a substantial role in health and healing.64

It has been proposed that this biofield is consistent with the physics of non-linear, dynamic and out-of-equilibrium living systems.65 The biofield is partly composed of extremely weak endogenous electromagnetic fields generated by the physiological processes of the organism.66 This includes everything from UPEs to macroscopic fields detectable by ECG and EEG.67 Moreover, evidence from electrophysiological studies supports that certain biological structures, such as acupuncture points and meridians, may serve as preferential pathways for bioelectrical conductance. Systematic analyses of the electrical properties of these loci suggest that meridian pathways are often characterized by lower impedance and higher capacitance compared to adjacent tissues, indicating a higher capacity for charge transfer and signal propagation.61

Regarding signal propagation, Yan Zhiqiang and his team from the Shandong College of Traditional Chinese Medicine, together with Zheng Rongrong and colleagues from the Shanghai Institute of Traditional Chinese Medicine, conducted the first descriptive studies of UPEs at acupuncture points located at the ends of the meridians, primarily the fingertips and toes. As previously mentioned, in Chinese medicine, health is the result of an unimpeded flow of Qi.68 This flow depends on a dynamic balance between the internal physiological state and the external environment, including factors such as the season, as well as age and gender. From this perspective, all disease is understood as an imbalance or obstruction of Qi in the body, with signs and symptoms reflecting the anatomical location of this disorder. As a therapeutic tool, acupuncture aims precisely to restore this balance by providing specific stimulation to points located along the meridians to regulate Qi and remove obstructions.

The hypothesis that the biofield operates through organized patterns of endogenous electrical and photonic activity, integrating microscopic and macroscopic electromagnetic interactions in the living organism, has been well documented. A notable example of this interaction is external bioenergy.69 The external Qi of Yan Xin Qigong exerts remarkable differential effects at the molecular level, selectively inhibiting the Akt and ERK cell survival signaling pathways in pancreatic cancer cells (BxPC3 cell line), while transiently activating these same pathways in normal fibroblasts, exerting a cytoprotective effect.70 This functional duality, cytotoxic to neoplastic cells and protective to healthy cells, was confirmed through multiple methodologies, including the detection of caspase-mediated apoptosis, DNA fragmentation, and cell cycle alterations specifically in cancer cells.

Complementing these cellular-level findings, physical evidence of the existence and spatial distribution of a bioactive energy field around a practitioner was demonstrated. The emission of biophotons and the production of volatile gases as byproducts of the metabolic state of a biological tissue was the fundamental metabolic premise tested.71 An altered metabolism simultaneously modifies the production of reactive oxygen species (which decay by emitting biophotons) and the rate of gas production, such as ethyl acetate in the case of cucumbers. Using this relationship, the researchers employed cucumber slices as integrated biosensors of metabolic activity. They measured the concentration of gases released by the cucumbers after being exposed to the practitioner's healing field, using this measurement as an indirect and highly sensitive proxy for changes in the biophotonic and redox state of the tissue. The results revealed a specific and anisotropic spatial pattern of metabolic alteration in the cucumbers surrounding the healer. This potential field, as the authors call it, exhibited bilateral symmetry but marked differences between the anterior-posterior and lateral directions of the practitioner's body, extending over a radius of approximately 2 meters. Crucially, this measured potential did not follow the pattern of a simple Coulomb field, suggesting a complex and distinctive physical nature to the bioenergetic influence.71

Regarding the clinical effects of external bioenergy, Biofield Therapies (BTs) can be highlighted. A scoping review analyzed 353 clinical studies on BTs, including 255 randomized controlled trials (RCTs), and identified the main modalities investigated: Reiki (n=88 studies), Therapeutic Touch (n=71), Healing Touch (n=31), intercessory prayer (n=21), External Qigong (n=16), Spiritual Healing (n=14), distant healing (n=10), and Gentle Human Touch/Yakson (n=9). The most studied clinical conditions were in healthy volunteers, pain, cancer, and surgical patients. Regarding the results, based on the study abstracts, 172 (48.7%) reported completely positive results in favor of BTs, 95 (26.9%) mixed results, 71 (20.1%) non-significant results, 3 (0.9%) negative results, and 12 (3.4%) did not report the direction of the results, indicating a heterogeneous evidence landscape with a considerable portion of studies suggesting benefits, but with methodological and reporting limitations that prevent definitive conclusions on efficacy.72

On the last level (4) of the IDED, artificial/anthropogenic fields and natural ones captured by the human organism are also perceived, associated with bioquantum phenomena (such as quantum coherence and biophotonic signaling). Balance or imbalance in this integrated network of information and energies determines the final state of the system: Health, understood as a coherent resonance and an unimpeded flow of Qi through the continuum; or Disease, resulting from dissonances, blockages, or disruptions in this same resonance, which manifest as disharmonies and dysfunctions in the physical body.

The energetic biotensegrity of the biofield

The bioelectromagnetic circuitry of this field is made up of electrical, magnetic and photonic components, which can be categorized into four main functions: conductors, semiconductors and generators; organizers; and bioresonants or transmitters. This perspective was influenced by concept of living matrix,73 the tissue tensegrity matrix system74 and biotensegrity75-78. Entitled the Biofield-Tissue Tensegrity Matrix (BTTM), this theoretical model postulates that the body functions as a tensegrity network, a structure in which rigid compression elements (such as microtubules and the cell nucleus) are interconnected by a continuous network of tensegrity elements (such as actin filaments and collagen), forming a stable and dynamic whole.79

The collagen matrix of connective tissue, organized in a continuous and dynamic fibrillar architecture, acts as a liquid crystal network capable of guiding and modulating the transmission of biophotons. Recent evidence obtained through intratissue endoscopy in living tissues reveals the existence of an irregular, polyhedral fibrillar network that extends throughout the body, from the skin surface to the cellular interior.80 This network also known as fascia is composed of collagen fibrils of types I, III, IV, and VI, embedded in a hydrated gel of proteoglycans (70%) and with a significant lipid content (4%), forming irregular, polyhedral microvolumes that reflect light (from the endoscope) and behave as dynamic functional units.80

This fibrillar organization exhibits liquid crystal properties, enabling the transmission of electromagnetic signals and proton conduction through structured water layers.81,82 In vivo observations show that the fibers are prestressed, under permanent endogenous tension, and are capable of nonlinear movements, sliding, splitting, and elongation, allowing instantaneous adaptation to internal and external forces without disrupting tissue continuity. This behavior is consistent with the idea that the fascia, like a network of collagensacts as a force absorption and dissipation system, but also as a conductor of photonic information.

Remarkably, this continuous fibrillar architecture aligns with the path of the acupuncture meridians, providing a biophysical substrate for the acupuncture system. The network not only provides substructure but also facilitates intercellular communication and the transduction of coherent light signals, functioning as a biological waveguide for biophotons. The presence of negatively charged glycosaminoglycans (GAGs) attracts counterions and water molecules, creating a dielectric environment favorable to the propagation of low-entropy electromagnetic signals.80

Another pathway that paves the way for endogenous biocommunication is the hypothesis of the Primary Vascular System (PVS) or Bonghan Circulatory System as an optical channel capable of capturing, storing, and transmitting light.83,84 This is mechanistically plausible through a network of endogenous chromophores85,86 and photosensitizers52 embedded in the dermal and fascial tissues, which include the PVS and acupuncture points. These points are not merely abstract anatomical sites but are hypothesized to be rich in specific biomolecules such as DNA, RNA, nitrogen, fats, hyaluronic acid, linoleic acid, 19 free amino acids, and 16 free mononucleotides.83 It is also known that in the dermis there is a constellation of biomolecules such as linolenic acid, elastin, and collagen that act as a set of biological antennas, which capture photons from the external environment and generate UPEs through a more complex mechanism and energy transfer via the skin.52

In short, this matrix not only guarantees the structural and mechanical integrity of tissues, but also plays a central role in mediating biophysical information, with profound implications for understanding self-regulation and self-healing mechanisms in living systems. The model thus offers a promising scientific basis for the development of therapeutic energy-based clinical interventions,87 such as External Qigong and acupuncture interventions.

Conclusion

The integration of these three domains supports a paradigm in which health is understood as a state of coherent resonance in this energetic continuum, while illness results from dissonances or blockages in the system. This biophysical model not only reconciles TCM's ancestral knowledge with contemporary science, but also underpins its inclusion in integrative health approaches, opening up new avenues for therapeutic interventions that act on the unified network of information and energy that connects the human being to the cosmos.

CRediT authorship contribution statement

Rick Sá: Conceptualization, Methodology, Research, Data Curation, Visualization, Editing and Writing – Original Draft. Godofredo PN: Review, Validation and Editing and Writing.

Funding

This work did not receive any grant(s) from funding agencies in the public, commercial, or not-for-profit sectors.

Declaration of competing interest

The authors declare that no known competing financial interests.

References

  1. Hoenders R, Ghelman R, Portella C, et al. A review of the WHO strategy on traditional, complementary, and integrative medicine from the perspective of academic consortia for integrative medicine and health. Front Med (Lausanne). 2024;11:1395698.
  2. Unschuld PU, Tessenow H. Huang Di Nei Jing Su Wen: An Annotated Translation of Huang Di’s Inner Classic - Basic Questions. University of California Press; 2011.
  3. Cullen C, Lo V. How to Do the Gibbon Walk: A Translation of the Pulling Book (ca. 186 BCE). In: Medieval Chinese Medicine: The Dunhuang Medical Manuscripts. Routledge; 2009. p. 413–427.
  4. Veith I. The Theoretical Foundations of Chinese Medicine: Systems of Correspondence. JAMA. 1974;230(8):1203.
  5. Wang Y. The scientific nature of traditional Chinese medicine in the post-modern era. J Tradit Chin Med Sci. 2019;6(3):195–200.
  6. Singh K, Gupta JK, Jain D, et al. Exploring the ancient wisdom and modern relevance of Chinese medicine: A comprehensive review. Pharmacol Res Mod Chin Med. 2024; 11:100448.
  7. Comachio J, Oliveira CC, Silva IFR, et al. Effectiveness of Manual and Electrical Acupuncture for Chronic Non-specific Low Back Pain: A Randomized Controlled Trial. J Acupunct Meridian Stud. 2020;13(3):87–93.
  8. Alrawaili SM, Elshiwi AM, Sulieman A, et al. Short-term effect of acupuncture dry needle in treatment of chronic mechanical low back pain: a randomized controlled clinical trial. Eur Rev Med Pharmacol Sci. 2024 Jul;28(14):3973–3981.
  9. Feng XX, Huang KY, Chen L, et al. Clinical efficacy of the shallow puncture and more-twirling acupuncture method in migraine treatment and its effects on serum 5-HT and β-EP levels. Technol Health Care. 2023;31(S1):533–540.
  10. Li M, Wang W, Gao W, et al. Comparison of Acupuncture and Sham Acupuncture in Migraine Treatment: An Overview of Systematic Reviews. Neurologist. 2022;27(3):111–118.
  11. Amorim D, Brito I, Caseiro A, et al. Electroacupuncture and acupuncture in the treatment of anxiety - A double blinded randomized parallel clinical trial. Complement Ther Clin Pract. 2022;46:101541.
  12. Fan JQ, Lu WJ, Tan WQ, et al. Effectiveness of Acupuncture for Anxiety Among Patients With Parkinson Disease: A Randomized Clinical Trial. JAMA Netw Open. 2022;5(9):e2232133.
  13. Parker S, Zhang AL, Zhang CS, et al. Add-on effect of PSORI-CM01 to topical calcipotriol for moderate psoriasis vulgaris: A multi-center, randomized, double-blind pilot study. Clin Transl Med. 2021;11(1): e286.
  14. Li J, Xie Y, Zhao P, et al. A chinese herbal formula ameliorates COPD by inhibiting the inflammatory response via downregulation of p65, JNK, and p38. Phytomedicine. 2021; 83:153475.
  15. Ruixin WU, Qingliang F, Sisi G, et al. A pilot study of precision treatment for patients with lung cancer pain by Longteng Tongluo recipe using serum genomics. J Tradit Chin Med. 2024;44(5):1006–1016.
  16. Zhu HZ, Li CY, Liu LJ, et al. Efficacy and safety of Qingfei Huatan formula in the treatment of acute exacerbation of chronic obstructive pulmonary disease: A multi-centre, randomised, double-blind, placebo-controlled trial. J Integr Med. 2024;22(5):561–569.
  17. Hui D, Liu L, Azami NLB, et al. The spleen-strengthening and liver-draining herbal formula treatment of non-alcoholic fatty liver disease by regulation of intestinal flora in clinical trial. Front Endocrinol (Lausanne). 2023; 13:1107071.
  18. Huo J, Duan JG, Liu LS, et al. Evaluation of individualized treatment of nonproliferative diabetic retinopathy: a multicenter, randomized, parallel-controlled study. J Tradit Chin Med. 2022;42(1):90–95.
  19. Carcelén-Fraile MDC, Aibar-Almazán A, Martínez-Amat A, et al. Qigong for mental health and sleep quality in postmenopausal women: A randomized controlled trial. Medicine (Baltimore). 2022;101(39):e30897.
  20. Kohn JN, Lobo JD, Troyer EA, et al. Tai chi or health education for older adults with hypertension: effects on mental health and psychological resilience to COVID-19. Aging Ment Health. 2023;27(3):496–504.
  21. Yang G, Meng D, He S, et al. Comparative effects of Health Qigong and closed motor exercise on the physical and mental health of female drug rehabilitation participants: a randomized controlled trial. BMC Complement Med Ther. 2025;25(1):38.
  22. Zhong LL, Zheng Y, Lau AY, et al. Would integrated Western and traditional Chinese medicine have more benefits for stroke rehabilitation? A systematic review and meta-analysis. Stroke Vasc Neurol. 2022;7(1):77–85.
  23. Nunn AVW, Guy GW, Bell JD. Bioelectric Fields at the Beginnings of Life. Bioelectricity. 2022;4(4):237–247.
  24. Brizhik L, Del Giudice E, Jørgensen SE, et al. The role of electromagnetic potentials in the evolutionary dynamics of ecosystems. Ecol Model. 2009;220(15):1865–1869.
  25. Matos LC, Machado JP, Monteiro FJ, et al. Understanding Traditional Chinese Medicine Therapeutics: An Overview of the Basics and Clinical Applications. Healthcare (Basel). 2021;9(3):257.
  26. Sarimov RM, Serov DA, Gudkov SV. Biological Effects of Magnetic Storms and ELF Magnetic Fields. Biology (Basel). 2023;12(12):1506.
  27. Liboff AR. The ion cyclotron resonance hypothesis. In: Greenebaum B, Barnes FS, editors. Bioengineering and Biophysical Aspects of Electromagnetic Fields. 3rd ed. Boca Raton; 2007.
  28. Liboff AR. Local and holistic electromagnetic therapies. Electromagn Biol Med. 2007;26(4):315–325.
  29. Liboff AR. ION cyclotron resonance: Geomagnetic strategy for living systems? Electromagn Biol Med. 2019;38(2):143–148.
  30. Luo Q, Zhu X, He J, et al. Coherence of ion cyclotron resonance in damped ion cyclotron waves in space plasmas. Astrophys J. 2022;928(1):36.
  31. Shibata T, Hattori N, Nishijo H, et al. The origins of light-independent magnetoreception in humans. Front Hum Neurosci. 2024; 18:1482872.
  32. Wang CX, Hilburn IA, Wu DA, et al. Transduction of the Geomagnetic Field as Evidenced from alpha-Band Activity in the Human Brain. eNeuro. 2019;6(2):ENEURO.0483–18.2019.
  33. Khan S, Cohen D. Using the magnetoencephalogram to noninvasively measure magnetite in the living human brain. Hum Brain Mapp. 2019;40(5):1654–1665.
  34. Kirschvink JL, Kobayashi-Kirschvink A, Woodford BJ. Magnetite biomineralization in the human brain. Proc Natl Acad Sci U S A. 1992;89(16):7683–7687.
  35. McCraty R, Atkinson M, Stolc V, et al. Synchronization of Human Autonomic Nervous System Rhythms with Geomagnetic Activity in Human Subjects. Int J Environ Res Public Health. 2017;14(7):770.
  36. Mattoni M, Ahn S, Fröhlich C, et al. Exploring the relationship between geomagnetic activity and human heart rate variability. Eur J Appl Physiol. 2020;120(6):1371–1381.
  37. Zilli Vieira CL, Link MS, Garshick E, et al. Solar and geomagnetic activity enhance the effects of air pollutants on atrial fibrillation. Europace. 2022;24(5):713–720.
  38. Tracy SM, Vieira CLZ, Garshick E, et al. Associations between solar and geomagnetic activity and peripheral white blood cells in the Normative Aging Study. Environ Res. 2022;204(Pt B):112066.
  39. Dong J. The Relationship between Traditional Chinese Medicine and Modern Medicine. Evid Based Complement Alternat Med. 2013;2013:153148.
  40. Wang VA, Leung M, Modest AM, et al. Associations of solar activity and related exposures with fetal growth. Sci Total Environ. 2023;885:163862.
  41. Schiff JE, Vieira CLZ, Garshick E, et al. Associations of solar activity and related exposures with fetal growth. Sci Total Environ. 2023;885:163862.
  42. Anand K, Vieira CLZ, Garshick E, et al. Solar and geomagnetic activity reduces pulmonary function and enhances particulate pollution effects. Sci Total Environ. 2022;838(Pt 3):156434.
  43. Wei X, Huang Z, Jiang L, et al. Charting the landscape of the environmental exposome. Imeta. 2022;1(4): e50.
  44. Yao T, Jiang S, Hou K, et al. Cadmium (Cd) accumulation in traditional Chinese medicine materials (TCMMs): A critical review. Ecotoxicol Environ Saf. 2022;242:113904.
  45. Wysin GM. Quantization of the free electromagnetic field: Photons and operators. Department of Physics, Kansas State University; 2011.
  46. Tong D. Quantum field theory. University of Cambridge, Department of Applied Mathematics and Theoretical Physics; 2007.
  47. Dine M. The Dirac field. Department of Physics, University of California. Santa Cruz; 2013.
  48. Bennett JP Jr, Onyango IG. Energy, Entropy and Quantum Tunneling of Protons and Electrons in Brain Mitochondria: Relation to Mitochondrial Impairment in Aging-Related Human Brain Diseases and Therapeutic Measures. Biomedicines. 2021;9(2):225.
  49. Cukierman S. Et tu, Grotthuss! and other unfinished stories. Biochim Biophys Acta. 2006;1757(8):876–885.
  50. Gerwert K, Freier E, Wolf S. The role of protein-bound water molecules in microbial rhodopsins. Biochim Biophys Acta. 2014;1837(5):606–613.
  51. Pospíšil P, Prasad A, Rác M. Role of reactive oxygen species in ultra-weak photon emission in biological systems. J Photochem Photobiol B. 2014;139:11–23.
  52. Tsuchida K, Kobayashi M. Ultraviolet A irradiation induces ultraweak photon emission with characteristic spectral patterns from biomolecules present in human skin. Sci Rep. 2020;10(1):21667.
  53. Babcock NS, Montes-Cabrera G, Oberhofer KE, et al. Ultraviolet Superradiance from Mega-Networks of Tryptophan in Biological Architectures. J Phys Chem B. 2024;128(17):4035–4046.
  54. Hameroff S, Penrose R. Consciousness in the universe: a review of the 'Orch OR' theory. Phys Life Rev. 2014;11(1):39–78.
  55. Zhao X, Pang J, Fu J, et al. Application of Spontaneous Photon Emission in the Growth Ages and Varieties Screening of Fresh Chinese Herbal Medicines. Evid Based Complement Alternat Med. 2017;2017:2058120.
  56. Haramein N, Guermonprez C, Alirol O. The origin of mass and the nature of gravity. International Space Federation; 2023.
  57. Zeiger BF, Bischof M. The quantum vacuum in biology. Paper presented at the 3rd International Hombroich Symposium on Biophysics. Neuss, Germany. International Institute of Biophysics (IIB). 1998.
  58. Monteagudo Candiani MJ. Quantum Vacuum Expansion in Quantum Biology: SU(2)-SU (3) Symmetries, Phononic Tunneling, and Codon Phase Transitions in Biomolecular Systems. Zenodo; 2025.
  59. Lo V. How to Do the Gibbon Walk: A Translation of the Pulling Book (ca. 186 BCE). In: Medieval Chinese Medicine: The Dunhuang Medical Manuscripts. Routledge; 2009. p. 413–427.
  60. Mair VH. Tao Te Ching: The Classic Book of Integrity and the Way. Bantam Books; 1990.
  61. Allan S. N. J. Girardot: Myth and meaning in early Taoism: the theme of chaos (hun-tun). xiii, 422 pp. Berkeley, Los Angeles and London: University of California Press, 1983. Bulletin of the School of Oriental and African Studies. 1985;48(2):390–391.
  62. Ahn AC, Colbert AP, Anderson BJ, et al. Electrical properties of acupuncture points and meridians: a systematic review. Bioelectromagnetics. 2008;29(4):245–256.
  63. Rubik B, Muehsam D, Hammerschlag R, et al. Biofield Science and Healing: History, Terminology, and Concepts. Glob Adv Health Med. 2015;4(Suppl):8–14.
  64. Kafatos MC, Chevalier G, Chopra D, et al. Biofield Science: Current Physics Perspectives. Glob Adv Health Med. 2015;4(Suppl):25–34.
  65. Rubik B. The biofield hypothesis: its biophysical basis and role in medicine. J Altern Complement Med. 2002;8(6):703–717.
  66. Movaffaghi Z, Farsi M. Biofield therapies: biophysical basis and biological regulations? Complement Ther Clin Pract. 2009;15(1):35–37.
  67. Hammerschlag R, Levin M, McCraty R, et al. Biofield Physiology: A Framework for an Emerging Discipline. Glob Adv Health Med. 2015;4(Suppl):35–41.
  68. Yang M, Van Wijk E, Pang J, et al. A Bridge of Light: Toward Chinese and Western Medicine Perspectives through Ultraweak Photon Emissions. Glob Adv Health Med. 2019;8:2164956119855930.
  69. Hintz KJ, Yount GL, Kadar I, et al. Bioenergy definitions and research guidelines. Altern Ther Health Med. 2003;9(3 Suppl): A13–30.
  70. Yan X, Shen H, Jiang H, et al. External Qi of Yan Xin Qigong differentially regulates the Akt and extracellular signal-regulated kinase pathways and is cytotoxic to cancer cells but not to normal cells. Int J Biochem Cell Biol. 2006;38(12):2102–2113.
  71. Kokubo H, Takagi O, Koyama S, et al. Spatial Distribution of Potential of Controlled Healing Power – Exploratory Measurement Using Cucumber as a Bio-sensor. J Int Soc Life Info Sci. 2010;28:236–249.
  72. Sprengel ML, Teo L, Allen S, et al. Biofield Therapies Clinical Research Landscape: A Scoping Review and Interactive Evidence Map. J Integr Complement Med. 2025;31(5):406–430.
  73. Oschman JL. Energy medicine: The scientific basis. Churchill Livingstone; 2000.
  74. Pienta KJ, Coffey DS. Cellular harmonic information transfer through a tissue tensegrity-matrix system. Med Hypotheses. 1991;34(1):88–95.
  75. Ingber DE. Cellular tensegrity: defining new rules of biological design that govern the cytoskeleton. J Cell Sci. 1993;104 (Pt 3):613–627.
  76. Ingber DE. Tensegrity: the architectural basis of cellular mechanotransduction. Annu Rev Physiol. 1997;59:575–599.
  77. Ingber DE. Tensegrity I. Cell structure and hierarchical systems biology. J Cell Sci. 2003;116(Pt 7):1157–1173.
  78. Ingber DE. Tensegrity II. How structural networks influence cellular information processing networks. J Cell Sci. 2003;116(Pt 8):1397–1408.
  79. Sá R. Human biofield components explained: a tensegrity-based biophysical framework for energy medicine. Int J Complement Altern Med. 2025;18(2):77–85.
  80. Guimberteau JC, Sawaya ET, Armstrong C. New Perspectives on the Organization of Living Tissue and the Ongoing Connective Tissue/Fascia Nomenclature Debate, as Revealed by Intra-Tissue Endoscopy That Provides Real-Time Images During Surgical Procedures. Life (Basel). 2025;15(5):791.
  81. Ho MW, Knight DP. The acupuncture system and the liquid crystalline collagen fibers of the connective tissues. Am J Chin Med. 1998;26(3–4):251–263.
  82. Ho MW. Super-Conducting Liquid Crystalline Water Aligned with Collagen Fibres in the Fascia as Acupuncture Meridians of Traditional Chinese Medicine. Forum Immunopathol Dis Ther. 2012;3(3–4):221–236.
  83. Soh KS. Bonghan circulatory system as an extension of acupuncture meridians. J Acupunct Meridian Stud. 2009;2(2):93–106.
  84. Stefanov M. Primo Vascular System: Before the Past, Bizarre Present and Peek After the Future. J Acupunct Meridian Stud. 2022;15(1):61–73.
  85. Young AR. Chromophores in human skin. Phys Med Biol. 1997;42(5):789–802.
  86. Kusumoto J, Takeo M, Hashikawa K, et al. OPN4 belongs to the photosensitive system of the human skin. Genes Cells. 2020;25(3):215–225.
  87. Sá R, Pignataro Neto G. Advancing biophysics in energy-based clinical interventions: a narrative review. Explore (NY). 2025;21(4):103198.
Creative Commons Attribution License

©2026 Sá, et al. This is an open access article distributed under the terms of the, which permits unrestricted use, distribution, and build upon your work non-commercially.