Submit manuscript...
eISSN: 2471-0016

International Clinical Pathology Journal

Research Article Volume 4 Issue 3

Dyslipidemia and its correlates among HIV infected children on HAART attending Mbarara regional referral hospital

Dorah Nampijja,1 Elias Kumbakumba,1 Francis Bajunirwe,1 Julius Kiwanuka1

1Mbarara University of Science and Technology, Uganda
1Mbarara University of Science and Technology, Uganda

Correspondence: Dorah Nampijja, Mbarara University of Science and Technology, P.O. Box 1410, Mbarara, Uganda

Received: January 01, 1971 | Published: April 6, 2017

Citation: Nampijja D, Kumbakumba E, Bajunirwe F, et al. Dyslipidemia and its correlates among HIV infected children on HAART attending Mbarara regional referral hospital. Int Clin Pathol J. 2017;4(3):75–83. DOI: 10.15406/icpjl.2017.04.00098

Download PDF

Abstract

Background: HAART and chronic HIV associated inflammation has been attributed to abnormal lipids in HIV infected people. Little is known about dyslipidemia among children in Uganda in the era of increasing Highly Active Anti Retroviral Therapy (HAART) use. We determined the prevalence of lipid abnormalities, the correlation of the lipid abnormalities to CD4 count, HIV clinical stage and duration on HAART among HIV infected children.

Methods: This was a cross-sectional, descriptive and analytical study of HIV infected children age 1-17years receiving HAART for more than 6months in Mbarara Regional Referral Hospital. Consent and assent were obtained as appropriate. Sociodemographic, clinical and immunological data were collected and recorded in a questionnaire. A blood sample was taken for lipid profiling. Dyslipidemia was defined as any low HDL (<=40mg/dl), high LDL (>130mg/dl), high TG (>130mg/dl) and a high total cholesterol (>200mg/dl) or a combination of these in the study population. The proportion of children with dyslipidemia was calculated and logistic regression analysis for associated factors.

Results: The mean age was 118months (SD 49months) with 49.5% of the children male and 62.1% had severe HIV disease at initiation of HAART. Mean duration of HAART was 55.6months (SD 31.2months). The prevalence of dyslipidemia was 74%. Among the children with dyslipidemia, 56.6% exhibited low HDL, 22% had hypertriglyceridemia, 15.6% had high LDL and 11% had hypercholesterolemia. We found significant association between dyslipidemia and WHO clinical stage at initiation of HAART (AOR 2.9 1.05-8.45 p=0.040).

Conclusion: There was a high prevalence of dyslipidemia associated with severe HIV disease at initiation of HAART among HIV-infected children on HAART.

Keywords: HIV infected, dyslipidemia, children, HAART

Abbreviations

HAART, highly active anti retroviral treatment; LDL, low density lipoproteins; HDL, high density lipoproteins; TG, triglycerides; NNRTI, non nucleoside reverse transcriptase inhibitor; NRTIs, nucleoside reverse transcriptase inhibitors.

Background

An estimated 34million people worldwide are infected with HIV, 67% of them live in Sub-Sahara African (SSA). Of these, 3.4million are children below 15years of age.1 There are about 1.2million Ugandans living with HIV/AIDS, of these 50,000 are children below 15years.2 There is a scale up of HAART use in Uganda with about 24,735children below 15years on HAART by 2011.3 While HAART has improved and prolonged life, it has been associated with metabolic abnormalities that predispose patients to a poor quality of life4,5 HAART is associated with lipid abnormalities (dyslipidemia) like: increase in low density lipoproteins (LDL), triglycerides (TG), cholesterol and low high density lipoproteins (HDL).6–9 These, together with chronic HIV associated inflammation and activation of the immune system, may result in damage to the arteries.

Dyslipidemia is of particular importance among children with HIV since they are expected to be exposed to HAART for life. Thus, as more children are initiated on lifelong HAART, studies are needed to document the frequency of dyslipidemia and their consequences on health. There are few studies on dyslipidemia among HIV-infected children and adolescents on HAART in resource-constrained settings. Therefore we studied lipid profile and its correlation to CD4 cell count, WHO clinical staging and duration on HAART amongst HIV infected children. This study described the prevalence of dyslipidemia and associated factors in children infected with HIV and on Highly Active Anti Retroviral Treatment (HAART).

Methods

Study design, site and population

This was a cross-sectional, descriptive and analytical study to determine the prevalence of lipid abnormalities, their correlation to CD4 count, HIV clinical stage and duration on HAART in HIV infected children age 1-17 years receiving HAART for more than 6 months. The study was done at the pediatric HIV clinic in Mbarara Regional Referral Hospital between June and July 2013. The pediatric HIV clinic is part of a large tertiary out-patient HIV/AIDS clinic at MRRH which offers comprehensive HIV care, including antiretroviral therapy (HAART) for both adults and children. The clinic treats up to 6000 patients, about 1000 of who are children below 18 years. The pediatric HIV clinic enrolls an average of 15-20 children per month, adding up to about 180-200 annually.

Definitions

Serum was separated from whole blood samples and lipid assays run by an automated enzyme based chemistry analyzer (HUMASTAR-Random Access Clinical Analyzer, HUMAN, and Wiesbaden, Germany).

Dyslipidemia was defined as any of the following: Triglyceridde > 130mg/dL, total cholesterol > 200 mg/dL, low density lipoproteins > 130mg/dL and high density lipoproteins ≤ 40mg/dL.6,9 Hyperlipidemia was defined as elevated Total cholesterol, elevated Triglyceride, elevated LDL and low HDL. HAART was defined as guided by the DHHS/Kaiser Panel6 guidelines as: the reported use of a combination three or more antiretroviral medications, one of which has to be a Protease Inhibitor (PI), a Non Nucleoside Reverse Transcriptase Inhibitor (NNRTI), a Nucleoside Reverse Transcriptase Inhibitor (NRTIs), an integrase inhibitor or an entry inhibitor. Subjects were considered on to be on: (i) NNRTI-containing HAART if they were receiving an NNRTI along with nucleoside reverse transcriptase inhibitors (NRTIs); (ii) PI-containing HAART if they are receiving at least one PI along with.7

Sample size calculation

The sample size of 345 children was estimated using Kish, 1965 and hyperlipedemia prevalence of 34%. The calculation was based on the objective of determining the prevalence of lipid abnormalities in HIV infected children on HAART.

Participant recruitment

We consecutively included children whose HIV status was confirmed positive on record in the clinical notes, aged 1 to 17 years, who had been on HAART for at least 6 months the time of the study and were accompanied by an adult caregivers or guardians who had given consent to participate in the study. We excluded children who were very ill and required hospitalization, those whose medical records were unavailable and those unaccompanied or accompanied by minors who could not give legal consent to participate in the study.

Data collection and quality assurance

Children who met the inclusion criteria were sent to a clinic room for routine clinical evaluation and assigned a WHO HIV clinical staging. The children’s medical records were reviewed and, using a checklist, information was extracted regarding registration in the clinic, the initial WHO clinical stage, the current treatment stage, and regimen of HAART, duration of HAART, and recent CD4 count within the last 6 months, children’s initial and current WHO immunological stage. The data collected was checked for accuracy and completeness before the patient left the clinic room. Blood was drawn from the study participants for measurement of blood glucose and lipid profiles.

The serum total cholesterol, triglycerides (TG), LDL and HDL cholesterol were determined by the MUST clinical Research laboratory that is both internally and externally validated. The principal investigator conducted all the interviews, data extraction, clinical examination and investigations herself and ensure that all the required information was collected. The filled questionnaire was cross-checked for inconsistencies and incompleteness before the interview was terminated so that clarification was sought while the study participant and medical documents were still available. Data was entered into the computer software within twenty-four hours after it had been collected so that any necessary clarifications were made in time to ensure completeness.

Ethical considerations

Approval from the Institutional Review Committee (IRC) of MUST was obtained. The principal investigator participated in the general medical care of the children in the clinic during the time of data collection and provided professional support to the clinic staff members. The investigation results and clinical findings were accessible for use in patient management at the clinic. No individual-based data was reported. After the interview, the researcher answered all questions and offered any support the child and family needed. The data collected was kept under lock and key and only accessed by the principal investigator. Children who were found to have abnormal results were brought to the attention of the main care provider at the clinic for further management and follow up.

Data management

Data from pre-coded and completed questionnaires was entered using the statistical computer package software SPSS 12.0. The data was cleaned, checked for errors and corrected and subsequently exported to STATA/IC 11.0 for analysis.

Statistical analysis

The primary outcome of the study was the proportion of children with dyslipidemia. We studied patient characteristics including age, gender, PMTCT history, BMI, blood pressure, WHO staging of HIV, CD4 profile, HAART regimen and duration of HAART regimen. The association between dyslipidemia and its various correlates were analyzed using means, odd ratios, logistic regression and confidence intervals. A univariate analysis was performed to establish means, medians, percentiles and graphical presentations of the study population and there lipid profiles. Bivariate analysis was done and odds ratio, 95% confidence intervals and p-values were derived for each variable. Multivariate logistic regression was done to determine factors independently associated with dyslipidemia. All variables whose p-values were equal or less than 0.2 in the bivariate analysis were included in a multiple logistic regression model to establish among them the factors that were independently associated with dyslipidemia. Statistical analysis was performed using the Stata version 11.0.

Results

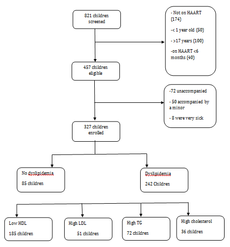
A total of 821 HIV positive children attended the pediatric HIV clinic for follow up visits between June 2013 and July 2013 and were screened for eligibility. Three hundred and sixty four of these children were not eligible to participate in the study. Of the 457 eligible children, 130 were excluded on account of being unaccompanied by an adult caregiver or guardian while the others were too sick to be enrolled into the study. Three hundred and twenty seven children were enrolled and fully evaluated for the study (Figure 1).

Figure 1 Patient flow chart.

Description of patient characteristics

Of the 327 children enrolled, 162 (49.5%) were male. Mean age was 118 months (SD 49 months). Majority of the children were from a semi urban environment (60.9%). Seventy three children (22.3%) had a positive family history of hypertension, most commonly among grandparents (69%). Only nineteen children (5.8%) were reported to have received ART in the perinatal period as part of interventions to prevent mother to child HIV transmission (Table 1).

General Characteristic

Frequency (n=327)

Percent

Age group

 

 

Mean age (SD) months

118.4 (49.3)

 

<5years

43

13.2

Sex

 

 

Male

162

49.5

Age at Initiation of HAART

 

 

Mean age (SD) Months

63.5 (42.8)

 

≤ 5years

169

51.7

HAART Regimen

 

 

PI based

38

88.3

Total HAART duration

 

 

Mean HAART duration (SD) months

55.6 (31.2)

 

≤5years

193

59

Anthropometry

 

 

Wasting

 

 

Moderate wasting

68

20.8

Severe wasting

29

8.9

Stunting

 

 

Moderate stunting

83

25.4

Severe stunting

52

15.9

Child received PMTCT

 

 

Yes

19

5.8

Don’t Know

46

14.1

CD4 percentage

 

 

CD4 percentage at Enrollment

 

 

CD4 percent <25%

194

59.3

CD4 percentage at initiation of HAART

 

 

CD4 percent <25%

220

67.3

Current CD4 percentage

 

 

CD4 percent <25%

81

24.8

WHO HIV stage at Enrollment into care

 

 

Stage 3 and 4

203

62.1

WHO HIV stage at initiation of HAART

 

 

Stage 3 and 4

222

67.9

Current WHO HIV Treatment stage

 

 

Stage 3 and 4

8

2.5

Table 1 Patient characteristics.

HIV disease classification at enrollment

Majority of the children had advanced HIV disease at enrollment into HIV care. Two hundred and three children (62.1%) had WHO clinical stage 3 or 4. The CD4 percentage of the children at enrollment ranged from 0 - 66 % (mean = 22.6%, SD = 13.4%, median = 21% and IQR 12.4-32%).

HAART initiation and duration on treatment

On average, children started HAART about 10 months after HIV diagnosis. The median age at initiation of HAART was 57 months (IQR 25-97). Majority of the children (51.7%) had started HAART by their 5th birthday. The mean duration on HAART at the time of inclusion into the study was 55.6 months (SD = 31.2). One hundred ninety three children (59%) had been on HAART for less than 5 years. The median CD4 percentage at initiation of HAART was 19% (IQR 11-28%). Two hundred and twenty two children (67.9%) had advanced disease (WHO clinical stage 3 or 4) at initiation of HAART.

Current disease status and treatment

Majority of the children had registered clinical improvement since initiation of HAART. Three hundred and nineteen children (97.5%) were at WHO treatment stage 1 or 2. The median CD4 percentage in the last 6 months was 34% (IQR 25-45%), up from 19% at initiation. All children had initiated HAART treatment on an NNRTI - based regimen. Out of 327 children, 56 (17.1%) had a switch of at least a drug in their HAART regimen; and these included 38 (11.6%) children who had switched to a PI - based regimen. The major reason for the switch among these children was recorded as treatment failure (33 out of 56 children).

Distribution of lipid profiles in the study population

Dyslipidemia was defined as any low HDL (≤40mg/dl), high LDL (>130mg/dl), high TG (>130mg/dl) or a high total cholesterol (>200mg/dl) or any combination of these in the study population. The distribution of lipid profiles is summarized in table 2. Dyslipidemia was observed in 242 (74%) of the 327 children. The commonest form of dyslipidemia was low HDL (56.6% of the study population); the least common was high total cholesterol at 11.6% (Table 2). Some children had more than one lipid abnormality; 154 (65%) children with dyslipidemia had only one of the lipids under study that was abnormal, 13 children had 3 lipid abnormalities while 3 children had abnormalities in all 4 lipids under study (Figure 2).

Lipid

Range (mg/dl)

Mean (SD)

Abnormal Proportion (n=327)

HDL

2 – 120

39 (14.5)

173 (56.6%)

LDL

11 – 232

95.4 (37.8)

51 (15.6%)

TG

9 – 276

100.7 (51.9)

72 (22%)

TC

32 – 312

154 (41.6)

36 (11%)

Dyslipidemia

 

 

242 (74%)

Table 2 Distribution of lipid profile.

Correlates of dyslipidemia

The individual abnormal lipids and their correlates are summarized in Tables 3 & 4.

 

Low HDL

High LDL

High TG

High TC

Characteristics

OR

95%CI

P -value

OR

95%CI

P-value

OR

95%CI

P -value

OR

95%CI

P -value

Sex

1.1

0.72 - 1.74

0.600

1.1

0.59 - 1.95

0.722

1.3

0.75 – 2.14

0.375

0.9

0.45 – 1.80

0.768

Age

0.7

0.5 – 0.9

0.026

1.2

0.76 – 1.85

0.354

0.8

0.55 – 1.2

0.224

1.8

1.04 – 3.23

0.037

Age at HAART

0.8

0.5 – 1.3

0.449

1.8

0.98 – 3.35

0.055

1.1

0.65 – 1.84

0.746

2.3

1.12 – 4.86

0.022

Duration of HAART

0.9

0.56 -1.35

0.524

1.2

0.67 – 2.22

0.515

0.8

0.45 – 1.32

0.342

1.5

0.75 – 3.02

0.246

Duration of current HAART

0.8

0.52-1.31

0.416

1.1

0.57 – 2.02

0.839

0.6

0.32 – 1.1

0.082

1.4

0.68 – 2.86

0.357

CD4% at enrollment

0.9

0.56-1.36

0.532

0.9

0.48 – 1.62

0.697

0.8

0.45 – 1.29

0.313

0.8

0.42 – 1.69

0.626

CD4% at HAART initiation

0.6

0.38 – 0.98

0.045

1.3

0.69 – 2.61

0.384

0.8

0.44 – 1.31

0.329

1.5

0.69 – 3.36

0.298

Current CD4%

1.2

0.70 – 1.92

0.570

1.0

0.53 – 2.1

0.897

1.7

0.98 – 3.08

0.058

1.0

0.46 – 2.25

0.973

Enrollment stage

0.9

0.61- 1.5

0.846

1.1

0.61-2.13

0.674

1.0

0.59 – 1.76

0.934

1.4

0.68 – 3.05

0.336

HAART stage

1.4

0.85 – 2.17

0.197

1.2

0.6 – 2.23

0.653

1.0

0.58 – 1.77

0.973

1.8

0.77 – 3.98

0.182

Current stage

1.3

0.3 – 5.5

0.733

0.8

0.09 – 6.38

0.807

1.2

0.23 – 6.00

0.837

1.2

0.14 – 9.7

0.892

Stunted

1.0

0.77- 1.38

0.858

1.1

0.73 – 1.59

0.709

1.4

1.02 – 1.99

0.037

1.0

0.65 – 1.62

0.923

Wasted

1.1

0.75 – 1.48

0.766

0.9

0.6 – 1.54

0.877

1.0

0.71 – 1.58

0.794

1.1

0.64 – 1.83

0.757

PI - based regimen

0.8

0.42-1.65

0.602

2.5

1.17 – 5.51

0.019

1.8

0.83 – 3.69

0.134

3.6

1.58 – 8.26

0.002

Table 3 Logistic regression of HDL, LDL, TG and cholesterol.

 

Low HDL

High LDL

High TG

High Cholesterol

Characteristics

AOR

95% CI

p-value

AOR

95% CI

p-value

AOR

95% CI

p-value

AOR

95% CI

p-value

Age

0.6

0.31-1.3

0.203

1.7

0.91 – 3.13

0.098

 

 

 

0.9

0.22 – 3.51

0.864

Age at HAART

 

 

 

 

 

 

 

 

 

2.2

0.99 – 5.24

0.051

Duration of current HAART

 

 

 

 

 

 

0.6

0.35 -1.18

0.152

 

 

 

CD4% at HAART initiation

0.6

0.37 – 0.99

0.049

 

 

 

 

 

 

 

 

 

Current CD4%

 

 

 

 

 

 

1.5

0.79 – 2.67

0.220

 

 

 

HAART stage

1.5

0.94 – 2.4

0.083

 

 

 

 

 

 

1.7

0.72-4.01

0.222

Stunted

 

 

 

 

 

 

1.8

0.92 – 3.47

0.086

 

 

 

PI - based regimen

 

 

 

2.3

1.05-5.07

0.037

1.4

0.64 – 3.08

0.392

2.9

1.23- 6.82

0.015

Table 4 Multiple Logistic regression.

HDL

Some Children with a low HDL level were more likely to have CD4 percentage < 25% at initiation of HAART (OR=0.61, 95%CI 0.382 - 0.989, p= 0.045). Young age at the time of the study was associated with low HDL (OR 0.7, 95%CI 0.50 -0.90 p=0.026)in the bivariate analysis. Only low CD4 percentage at initiation of HAART remained significantly associated with low HDL in the multivariate analysis.There was no significant relationship between low HDL and PI based regimen, age, sex, WHO HIV clinical stage at enrollment or treatment stage, age at initiation of HAART, duration of current treatment, total duration of HAART and blood pressure.

LDL

There was a tendency for children with high LDL levels to have initiated HAART at an age above 5 years though it did not reach statistical significance (OR 1.8, 95%CI 0.98 - 3.35, p=0.055). A PI based HAART regimen was associated with high LDL levels (AOR 2.5, 95%CI 1.17 - 5.51, p= 0.019). In the multivariate analysis only PI-based regimen was significantly associated with high LDL (OR 2.3, 95%CI 1.05 -5.07, p=0.037). None of the other variables under study had an association with high LDL levels.

Triglycerides

Children with hypertriglyceridemia had lower mean recent CD4 percentage (31.6% versus 35.2% mean difference 3.6% 95%CI 0.19-7.1, p=0.038). A lower mean height for age score (HAZ) was observed in children with hypertriglyceridemia (-2.09 versus -1.66, difference of means 0.43, 95%CI 0.089-0.771, p=0.014). There was no significant relationship between hypertriglyceridemia and WHO HIV clinical or treatment stage, PI based regimen and other variables under study in the multivariate analysis.

Figure 2 Multiple lipid abnormalities among patients with dyslipidemia

Total Cholesterol

Children who had hypercholesterolemia were older at the time of the study (mean age 135.6 versus 116.3, difference of means 19.3 months 95%CI 2.3 - 36.4 p=0.026). In addition they had been older at initiation of HAART compared to those with normal cholesterol levels (77 versus 61.8 months, 95%CI 0.3 - 29.9, p=0.046). Significantly children were more likely to have hypercholesterolemia if they were on a PI-based regimen (OR 3.6, 95%CI 1.58 -8.26 p=0.002). In the multivariate logistic regression analysis, a PI - based HAART regimen was independently associated with high cholesterol levels (AOR 2.9, 95%CI 1.23-6.82 p=0.015).

Correlates of the combined abnormal lipid (dyslipidemia)

Children who had advanced HIV clinical stage at initiation of HAART were more likely to have dyslipidemia (OR 1.7 95%CI 1.03 -2.89, p=0.038). Children on a PI based HAART regimen were trended towards dyslipidemia but did not reach statistical significance (OR 2.5, 95%CI 0.95-6.69, p=0.063). There was a significant relationship between dyslipidemia and WHO clinical stage at initiation of HAART (AOR 2.9 1.05 - 8.45 p=0.040). There was no significant relationship between WHO HIV clinical at enrollment into care, current treatment stage and CD4 percentage, age at initiation of HAART, duration of HAART and current CD4 percent (Tables 5).

Characteristics

Dyslipidemia
n=242

No Dyslipidemia
n= 85

OR (95%CI)

p-value

Age

 

 

 

 

Mean age

117.7

120.5

(-9.4 – 15.1)

0.651

Sex

 

 

 

 

Male

120 (74.1%)

42 (25.9%)

1 (0.61 – 1.65)

0.978

Age at Initiation of HAART

 

 

 

 

Mean age

64.3

61.3

(-13.7 – 7.6)

0.571

HAART Regimen

 

 

 

 

PI based

33 (86.8)

5 (13.16%)

2.5 (0.95-6.69)

0.063

Total HAART duration

 

 

 

 

Mean duration

55.3

56.5

(-6.6 – 8.9)

0.761

Duration of current HAART

 

 

 

 

Mean duration

46.4

51.6

(-2.2 – 12.6)

0.170

Anthropometry (Mean Z-scores)

 

 

 

 

BMI mean z- scores

-0.31

-0.27

(-2.5 – 0.3)

0.75

Weight for height mean z-scores

-1.42

-1.32

(-0.23 – 0.4)

0.57

Height for age mean z-scores

-1.82

-1.59

(-0.09 – 0.55)

0.16

Child received PMTCT

 

 

 

 

Yes

14 (5.8%)

5 (5.9%)

1.0 (0.34 – 2.81)

0.974

CD4 percentage

 

 

 

 

CD4 percentage at Enrollment

 

 

 

 

Mean CD4%

22.2

23.7

(1.9 -4.8)

0.390

CD4 percentage at initiation of HAART

 

 

 

 

Mean CD4%

20.4

20.4

(-3.0 – 3.0)

0.988

Current CD4 percentage

 

 

 

 

Mean CD4 %

33.8

36.2

(-0.9 – 5.6)

0.159

WHO HIV stage at Enrollment into care

 

 

 

 

Stage 3&4

154 (47.1%)

88(26.9%)

1.3 (0.78 – 2.13)

0.328

WHO HIV stage at initiation of HAART

 

 

 

 

Stage 3 &4

172 (63.6%)

50 (58.8)

1.7 (1.03 – 2.87)

0.038

Current WHO HIV Treatment stage

 

 

 

 

Stage 3&4

7 (2.89%)

1 (1.2%)

2.5 (0.30 -20.6)

0.394

Mean blood pressure percentile

 

 

 

 

Systolic BP

55.7

59.6

(-2.3 – 10.2)

0.22

Diastolic BP

63.6

67.7

(-1.7 – 10.1)

0.16

Table 5 Characteristics of the study population comparing children with and without dyslipidemia.

Discussion

The study set out to find the prevalence of dyslipidemia and its correlates among HIV positive children on HAART. There is evidence that persistent HIV infection is associated with lipid abnormalities.10 In addition, both PI and non PI based HAART regimens have been associated with alterations in lipid levels.6

Prevalence and correlates of dyslipidemia

The study found a very high prevalence of dyslipidemia (74%). Previous studies have reported dyslipidemia ranging from 34% to 63.9%. A study in similar settings reported a prevalence of dyslipidemia of 34% among HIV positive children on HAART in Mulago hospital.8 The high prevalence our study could be explained by the expanded definition of dyslipidemia that was used. While 4 lipids were considered (HDL, TG, LDL and Cholesterol), Piloya et al studied only 2 lipids (TG and Cholesterol). This was bound to include more children with dyslipidemia compared to Piloya’s study. The most common lipid abnormality in this study was low HDL (57%). This contributed a big percentage to the prevalence of dyslipidemia in this study. It was important to consider HDL in the study because HDL has been shown to be cardio-protective.11 Studies that included all the 4 lipids have found a relatively high prevalence.9 There are not many studies explaining low HDL among children. The study found a higher prevalence of low HDL compared to previous studies (57% versus 36.8% and 44.5%). This may be explained by the fact that most studies have been done in adults and also populations different from ours. Also other factors that affect HDL include genetics and environmental factors like alcohol consumption.9,12,13 These differences in the previous study populations may explain the difference in the prevalence of HDL seen in this study population.

There is evidence that the activity of cholesterol ester transfer protein (CETP) which transfers cholesterol esters from HDL-C to apolipo- protein-B containing proteins is usually elevated in HIV infected persons. Its activity correlates inversely with serum HDL concentrations.14 This may explain why HDL levels were lower in the study patients. Children with low HDL levels were more likely to have CD4 percentage <25% at in initiation of HAART. This is consistent with previous studies9,15 Low HDL has been associated with severe immunodeficiency.5 The low HDL in our study could be explained by chronic HIV associated inflammation.

Hypertriglyceridaemia confers an additional risk for CVD when it acts together with a high level of plasma cholesterol and with low HDL-cholesterol values.16 The study found a high prevalence of triglyceride (22%) that is consistent with most other studies.7,9 However, there have been reports of lower prevalence8 which could be explained a difference in setting and diet of the populations studied. Children with high TG level were more likely to be severely stunted. This has not been previously reported in any study. However it is plausible since severe stunting can be a measure of disease severity.17 Children who were severely stunted in this study were 2.2 times more likely to have a low current CD4 percentage. High total cholesterol and LDL levels (11% and 15.6% respectively) were consistent with previous studies.7–9 Children with high LDL were 2.3 times more likely to be on a PI-based regimen similar to what has been observed in other studies.5,18

Also, children on a PI-based regimen were 2.9times more likely to have hypercholesterolemia. Protease inhibitors have been significantly associated with increased cholesterol levels. Protease inhibitors affect lipid metabolism and adipose tissue. They accumulate in adipocytes; inhibit adipocyte differentiation.5,14 This would explain the hypercholesterolemia and high LDL observed in our study population. Children with hypercholesterolemia were older at initiation of HAART and at the time the study. This is likely because children who were older at initiation of HAART were likely to be older at the time of the study. Evidence has shown that chronic HIV induced inflammation and viral replication may lead to changes in lipid profile.19 Older children have had longer exposure to HIV and are more likely to have abnormal lipids including cholesterol.

Children who had severe HIV disease at initiation of HAART (stage 3 or 4) were 3 times more likely to have dyslipidemia. Studies done in both adult and children with severe HIV disease have similar findings.9,10 Much as HAART is associated with dyslipidemia, HIV in itself has been postulated to play an important role in causing dyslipidemia.20 It is possible that the children in our study, at initiation of HAART, had high viral loads in view of their clinical disease stage. In this study, found no significant association between children on a PI based HAART regimen dyslipidemia. This could be explained by the fact that there were very few children 38 on a PI- based regimen to significantly cause an effect on the statistics. However, there was significant relationship between some individual lipids (high LDL and hypercholesterolemia) though this effect was counteracted by combining all the lipids.

Limitations

This was a cross sectional study so we could not fully establish causal relationships. We also did not have a control group to compare the lipids in children who were not on HAART. There were very few children on a PI based HAART regimen to map out there effect on the study population.

Conclusion and recommendations

There was a high prevalence of dyslipidemia among HIV infected children and adolescents on HAART, the commonest abnormality being low HDL and dyslipidemia was associated with severe HIV disease at initiation of HAART. We recommend that HIV infected children should have routine lipid profiling at initiation of HAART and thereafter while in long term care to be able to identify children with dyslipidemia and have timely interventions made. A long term observational cohort study should be done to document causal relationships of dyslipidemia and associated complications among HIV infected children in our setting.

Acknowledgements

This work was made possible with the help of a training grant under MEPI-MESAU CVD Linked program. Preparation and writing of this manuscript was made possible with training from a grant (NIH/D43-TW010128-01) extended to Mbarara University of Science and Technology under Mbarara University Research Initiative (MURTI).

Conflict of interest

The author declares no conflict of interest.

References

  1. World health organization. Global HIV/AIDS response: epidemic update and health sector progress towards universal access. Progress report 2011, Geneva: World health organization; 2011.
  2. World health organization. AIDS epidemic update. WHO regional office Europe; 2009.
  3. Commission UA. The Republic of Uganda Global AIDS Response. Progress report kampala; 2012.
  4. Wilson SL, Scullard G, Fidler SJ, et al. Effects of HIV status and antiretroviral therapy on blood pressure. HIV Med. 2009;10(6):388–394.
  5. Rhoads MP, Lanigan J, Smith CJ, et al. Effect of specific ART drugs on lipid changes and the need for lipid management in children with HIV. J Acquir Immune Defic Syndr. 2011;57(5):404–412.
  6. Aldrovandi GM, Lindsey JC, Jacobson DL, et al. Morphologic and metabolic abnormalities in vertically HIV-infected children and youth. AIDS. 2011;23(6):661–672
  7. Brewinski M, Megazzini K, Hance LF, et al. Dyslipidemia in a cohort of HIV-infected Latin American children receiving highly active antiretroviral therapy. J Trop Pediatr. 2011;57(5):324–332.
  8. Piloya T, Bakeera-Kitaka S, Kekitiinwa A, et al. Lipodystrophy among HIV-infected children and adolescents on highly active antiretroviral therapy in Uganda: a cross sectional study. J Int AIDS Soc. 2012;15(2):17427
  9. Kanjanavanit S, Puthanakit T, Vibol U, et al. High prevalence of lipid abnormalities among Antiretroviral-naïve HIV-infected Asian children with mild to moderate immunosuppression. Antiviral therapy. 2011;16(8):1351.
  10. Grunfeld C, Kotler DP, Shigenaga JK, et al. Circulating interferon-α levels and hypertriglyceridemia in the acquired immunodeficiency syndrome. Am J Med. 1991;90(2):154–162.
  11. Das DK. Cardioprotection with high-density lipoproteins. Am heart assoc. Circulation Research. 2003. P. 330–337.
  12. De Oliveira E Silva ER, Foster D, Harper MM, et al. Alcohol consumption raises HDL cholesterol levels by increasing the transport rate of apolipoproteins AI and A-II. Circulation. 2000;102(19):2347–2352.
  13. Aurpibul L, Puthanakit T, Lee B, Mangklabruks A, et al. Lipodystrophy and metabolic changes in HIV-infected children on non-nucleoside reverse transcriptase inhibitor-based antiretroviral therapy. Antivir Ther. 2007;12(8):1247–1254.
  14. Feeney ER, Mallon PW. HIV and HAART-associated dyslipidemia. Open Cardiovasc Med J. 2011;5:49–63.
  15. El‐Sadr W, Mullin C, Carr A, et al. Effects of HIV disease on lipid, glucose and insulin levels: results from a large antiretroviral‐naïve cohort. HIV Med. 2005;6(2):114–121.
  16. El Harchaoui K, Arsenault BJ, Franssen R, et al. High-density lipoprotein particle size and concentration and coronary risk. Ann Intern Med. 2009;150(2):84–93.
  17. Padmapriyadarsini C, Pooranagangadevi N, Chandrasekaran K, et al. Prevalence of underweight, stunting, and wasting among children infected with human immunodeficiency virus in South India. Int J Pediatr. 2009;2009:837627..
  18. Bitnun A, Sochett E, Babyn P, et al. Serum lipids, glucose homeostasis and abdominal adipose tissue distribution in protease inhibitor-treated and naive HIV-infected children. AIDS. 2003;17(9):1319–1327.
  19. Rasheed S, Yan JS, Lau A, et al. HIV replication enhances production of free fatty acids, low density lipoproteins and many key proteins involved in lipid metabolism: a proteomics study. PLoS One. 2008;3(8):e3003.
  20. Melzi S, Carenzi L, Cossu MV, et al. Lipid metabolism and cardiovascular risk in HIV-1 infection and HAART: present and future problems. Cholesterol. 2010;3(8):e3003.
Creative Commons Attribution License

©2017 Nampijja, et al. This is an open access article distributed under the terms of the, which permits unrestricted use, distribution, and build upon your work non-commercially.